Suppr超能文献

硫酸乙酰肝素在介导CXCL8诱导的内皮细胞迁移中的作用。

Role of heparan sulfate in mediating CXCL8-induced endothelial cell migration.

作者信息

Yan Zhiping, Liu Jingxia, Xie Linshen, Liu Xiaoheng, Zeng Ye

机构信息

Institute of Biomedical Engineering, School of Preclinical and Forensic Medicine, Sichuan University, China.

West China School of Public Health, No. 4 West China Hospital, Sichuan University, China.

出版信息

PeerJ. 2016 Feb 4;4:e1669. doi: 10.7717/peerj.1669. eCollection 2016.

Abstract

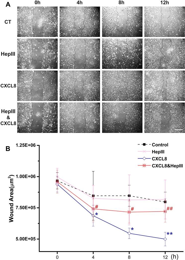
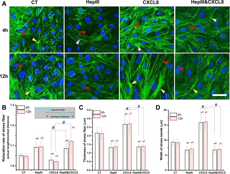
CXCL8 (Interleukin-8, IL-8) plays an important role in angiogenesis and wound healing by prompting endothelial cell migration. It has been suggested that heparan sulfate (HS) could provide binding sites on endothelial cells to retain and activate highly diffusible cytokines and inflammatory chemokines. In the present study, we aimed to test the hypothesis that HS is essential for enhancement of endothelial cell migration by CXCL8, and to explore the underlying mechanism by detecting the changes in expression and activity of Rho GTPases and in the organization of actin cytoskeleton after enzymatic removal of HS on human umbilical vein endothelial cells (HUVECs) by using heparinase III. Our results revealed that the wound healing induced by CXCL8 was greatly attenuated by removal of HS. The CXCL8-upregulated Rho GTPases including Cdc42, Rac1, and RhoA, and CXCL8-increased Rac1/Rho activity were suppressed by removal of HS. The polymerization and polarization of actin cytoskeleton, and the increasing of stress fibers induced by CXCL8 were also abolished by heparinase III. Taken together, our results demonstrated an essential role of HS in mediating CXCL8-induced endothelial cell migration, and highlighted the biological importance of the interaction between CXCL8 and heparan sulfate in wound healing.

摘要

CXCL8(白细胞介素-8,IL-8)通过促使内皮细胞迁移,在血管生成和伤口愈合中发挥重要作用。有人提出,硫酸乙酰肝素(HS)可在内皮细胞上提供结合位点,以保留和激活高度可扩散的细胞因子和炎性趋化因子。在本研究中,我们旨在验证HS对CXCL8增强内皮细胞迁移至关重要这一假说,并通过使用肝素酶III酶解人脐静脉内皮细胞(HUVECs)上的HS后,检测Rho GTP酶的表达和活性变化以及肌动蛋白细胞骨架的组织变化,来探索其潜在机制。我们的结果显示,去除HS后,CXCL8诱导的伤口愈合显著减弱。去除HS可抑制CXCL8上调的包括Cdc42、Rac1和RhoA在内的Rho GTP酶,以及CXCL8增加的Rac1/Rho活性。肝素酶III也消除了CXCL8诱导的肌动蛋白细胞骨架的聚合和极化,以及应力纤维的增加。综上所述,我们的结果证明了HS在介导CXCL8诱导的内皮细胞迁移中起重要作用,并突出了CXCL8与硫酸乙酰肝素之间的相互作用在伤口愈合中的生物学重要性。

https://cdn.ncbi.nlm.nih.gov/pmc/blobs/23e3/4748698/c548b37de316/peerj-04-1669-g001.jpg

文献AI研究员

20分钟写一篇综述,助力文献阅读效率提升50倍。

立即体验

用中文搜PubMed

大模型驱动的PubMed中文搜索引擎

马上搜索

文档翻译

学术文献翻译模型,支持多种主流文档格式。

立即体验