Morales-Hernández Antonio, González-Rico Francisco J, Román Angel C, Rico-Leo Eva, Alvarez-Barrientos Alberto, Sánchez Laura, Macia Ángela, Heras Sara R, García-Pérez José L, Merino Jaime M, Fernández-Salguero Pedro M
Departamento de Bioquímica y Biología Molecular, Facultad de Ciencias, Universidad de Extremadura, Avenida de Elvas s/n, 06071-Badajoz, Spain.
Instituto Cajal, Consejo Superior de Investigaciones Científicas, Avenida Doctor Arce 37, 28002-Madrid, Spain.
Nucleic Acids Res. 2016 Jun 2;44(10):4665-83. doi: 10.1093/nar/gkw095. Epub 2016 Feb 15.
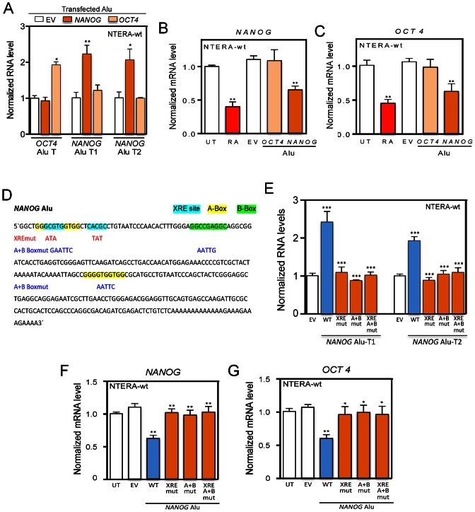
Cell differentiation is a central process in development and in cancer growth and dissemination. OCT4 (POU5F1) and NANOG are essential for cell stemness and pluripotency; yet, the mechanisms that regulate their expression remain largely unknown. Repetitive elements account for almost half of the Human Genome; still, their role in gene regulation is poorly understood. Here, we show that the dioxin receptor (AHR) leads to differentiation of human carcinoma cells through the transcriptional upregulation of Alu retrotransposons, whose RNA transcripts can repress pluripotency genes. Despite the genome-wide presence of Alu elements, we provide evidences that those located at the NANOG and OCT4 promoters bind AHR, are transcribed by RNA polymerase-III and repress NANOG and OCT4 in differentiated cells. OCT4 and NANOG repression likely involves processing of Alu-derived transcripts through the miRNA machinery involving the Microprocessor and RISC. Consistently, stable AHR knockdown led to basal undifferentiation, impaired Alus transcription and blockade of OCT4 and NANOG repression. We suggest that transcripts produced from AHR-regulated Alu retrotransposons may control the expression of stemness genes OCT4 and NANOG during differentiation of carcinoma cells. The control of discrete Alu elements by specific transcription factors may have a dynamic role in genome regulation under physiological and diseased conditions.
细胞分化是发育以及癌症生长和扩散过程中的核心环节。OCT4(POU5F1)和NANOG对于细胞干性和多能性至关重要;然而,调控它们表达的机制在很大程度上仍不为人所知。重复元件几乎占人类基因组的一半;尽管如此,它们在基因调控中的作用仍知之甚少。在此,我们表明二噁英受体(AHR)通过Alu逆转录转座子的转录上调导致人癌细胞分化,其RNA转录本可抑制多能性基因。尽管Alu元件在全基因组中普遍存在,但我们提供的证据表明,位于NANOG和OCT4启动子处的那些元件可结合AHR,由RNA聚合酶III转录,并在分化细胞中抑制NANOG和OCT4。OCT4和NANOG的抑制可能涉及通过包括微处理器和RNA诱导沉默复合体(RISC)的微小RNA机制对Alu衍生转录本的加工。一致地,稳定敲低AHR导致基础未分化、Alu转录受损以及OCT4和NANOG抑制的阻断。我们认为,由AHR调控的Alu逆转录转座子产生的转录本可能在癌细胞分化过程中控制干性基因OCT4和NANOG的表达。特定转录因子对离散Alu元件的控制可能在生理和疾病条件下的基因组调控中发挥动态作用。