Suppr超能文献

组蛋白去乙酰化酶-3/CAGE轴靶向表皮生长因子受体信号传导并调节对抗癌药物的反应。

Histone Deacetylase-3/CAGE Axis Targets EGFR Signaling and Regulates the Response to Anti-Cancer Drugs.

作者信息

Kim Hyuna, Kim Youngmi, Goh Hyeonjung, Jeoung Dooil

机构信息

Department of Biochemistry, College of Natural Sciences, Kangwon National University, Chunchon 200-701, Korea.

出版信息

Mol Cells. 2016 Mar;39(3):229-41. doi: 10.14348/molcells.2016.2244. Epub 2016 Feb 16.

Abstract

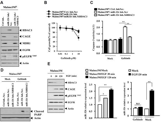
We have previously reported the role of miR-326-HDAC3 loop in anti-cancer drug-resistance. CAGE, a cancer/testis antigen, regulates the response to anti-cancer drug-resistance by forming a negative feedback loop with miR-200b. Studies investigating the relationship between CAGE and HDAC3 revealed that HDAC3 negatively regulated the expression of CAGE. ChIP assays demonstrated the binding of HDAC3 to the promoter sequences of CAGE. However, CAGE did not affect the expression of HDAC3. We also found that EGFR signaling regulated the expressions of HDAC3 and CAGE. Anti-cancer drug-resistant cancer cell lines show an increased expression of pEGFR(Y845). HDAC3 was found to negatively regulate the expression of pEGFR(Y845). CAGE showed an interaction and co-localization with EGFR. It was seen that miR-326, a negative regulator of HDAC3, regulated the expression of CAGE, pEGFR(Y845), and the interaction between CAGE and EGFR. miR-326 inhibitor induced the binding of HDAC3 to the promoter sequences in anti-cancer drug-resistant Malme3M(R) cells, decreasing the tumorigenic potential of Malme3M(R) cells in a manner associated with its effect on the expression of HDAC3, CAGE and pEGFR(Y845). The down-regulation of HDAC3 enhanced the tumorigenic, angiogenic and invasion potential of the anti-cancer drug-sensitive Malme3M cells in CAGE-dependent manner. Studies revealed that PKCδ was responsible for the increased expression of pEGFR(Y845) and CAGE in Malme3M(R) cells. CAGE showed an interaction with PKCδ in Malme3M(R) cells. Our results show that HDAC3-CAGE axis can be employed as a target for overcoming resistance to EGFR inhibitors.

摘要

我们之前报道过miR-326-HDAC3环在抗癌药物耐药性中的作用。癌胚抗原(CAGE)作为一种肿瘤/睾丸抗原,通过与miR-200b形成负反馈环来调节对抗癌药物耐药性的反应。研究CAGE与HDAC3之间关系发现,HDAC3负向调节CAGE的表达。染色质免疫沉淀(ChIP)分析证实HDAC3与CAGE的启动子序列结合。然而,CAGE并不影响HDAC3的表达。我们还发现表皮生长因子受体(EGFR)信号通路调节HDAC3和CAGE的表达。抗癌药物耐药癌细胞系中磷酸化EGFR(Y845)的表达增加。发现HDAC3负向调节磷酸化EGFR(Y845)的表达。CAGE与EGFR存在相互作用并共定位。可见,HDAC3的负调节因子miR-326调节CAGE、磷酸化EGFR(Y845)的表达以及CAGE与EGFR之间的相互作用。miR-326抑制剂可诱导HDAC3与抗癌药物耐药的Malme3M(R)细胞中启动子序列结合,以与其对HDAC3、CAGE和磷酸化EGFR(Y845)表达的影响相关的方式降低Malme3M(R)细胞的致瘤潜能。HDAC3的下调以CAGE依赖的方式增强了抗癌药物敏感的Malme3M细胞的致瘤、血管生成和侵袭潜能。研究表明,蛋白激酶Cδ(PKCδ)是Malme3M(R)细胞中磷酸化EGFR(Y845)和CAGE表达增加的原因。在Malme3M(R)细胞中,CAGE与PKCδ存在相互作用。我们的结果表明,HDAC3-CAGE轴可作为克服对EGFR抑制剂耐药性的靶点。

https://cdn.ncbi.nlm.nih.gov/pmc/blobs/72fe/4794605/e98eb7006e95/molce-39-3-229f1.jpg

文献AI研究员

20分钟写一篇综述,助力文献阅读效率提升50倍。

立即体验

用中文搜PubMed

大模型驱动的PubMed中文搜索引擎

马上搜索

文档翻译

学术文献翻译模型,支持多种主流文档格式。

立即体验