Suppr超能文献

上基底蛋白的过表达与食管鳞状细胞癌的增殖及致瘤性相关。

Overexpression of Suprabasin is Associated with Proliferation and Tumorigenicity of Esophageal Squamous Cell Carcinoma.

作者信息

Zhu Jinrong, Wu Geyan, Li Qingyuan, Gong Hui, Song Junwei, Cao Lixue, Wu Shu, Song Libing, Jiang Lili

机构信息

Department of Pathophysiology, Guangzhou Medical University, Guangzhou, Guangdong 511436 China.

Department of Experimental Research, State Key Laboratory of Oncology in Southern China, Sun Yat-sen University Cancer Centre, Guangzhou, 510060, China.

出版信息

Sci Rep. 2016 Feb 22;6:21549. doi: 10.1038/srep21549.

Abstract

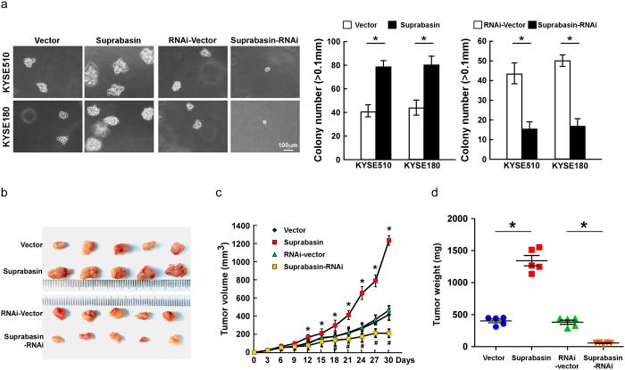
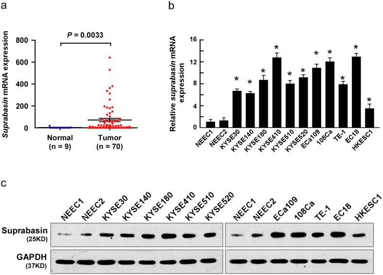
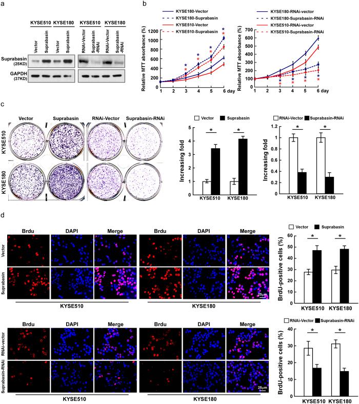
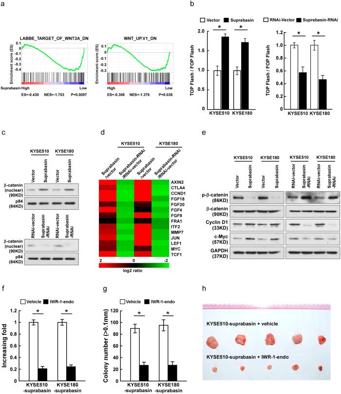
Suprabasin is a recently identified oncoprotein that is upregulated in multiple cancers. However, the clinical significance and biological role of suprabasin in human esophageal squamous cell carcinoma (ESCC) remains unclear. In the current study, we reported that suprabasin was markedly overexpressed in ESCC cell lines and tissues at both mRNA and protein levels, and this was associated with advanced clinical stage, tumor-nodes-metastasis (TNM) classification, histological differentiation, tumor size and poorer survival. Furthermore, we found that both proliferation and tumorigenicity of ESCC cells were significantly induced by suprabasin overexpression, but inhibited by suprabasin knock-down. Moreover, we demonstrated that upregulation of suprabasin activated the Wnt/β-catenin signaling pathway and led to nuclear localization of β-catenin and upregulation of Cyclin D1 and c-Myc. Together, our results suggest that suprabasin plays an important oncogenic role in promoting proliferation and tumorigenesis of ESCC.

摘要

上盘蛋白是一种最近发现的癌蛋白,在多种癌症中表达上调。然而,上盘蛋白在人类食管鳞状细胞癌(ESCC)中的临床意义和生物学作用仍不清楚。在本研究中,我们报道上盘蛋白在ESCC细胞系和组织中的mRNA和蛋白质水平均显著过表达,这与临床晚期、肿瘤-淋巴结-转移(TNM)分类、组织学分化、肿瘤大小及较差的生存率相关。此外,我们发现上盘蛋白过表达显著诱导ESCC细胞的增殖和致瘤性,但敲低上盘蛋白则抑制其增殖和致瘤性。而且,我们证明上盘蛋白的上调激活了Wnt/β-连环蛋白信号通路,导致β-连环蛋白核定位以及细胞周期蛋白D1和c-Myc上调。总之,我们的结果表明上盘蛋白在促进ESCC的增殖和肿瘤发生中起重要的致癌作用。

https://cdn.ncbi.nlm.nih.gov/pmc/blobs/e28b/4761926/ed1f026f8ba5/srep21549-f1.jpg

文献检索

告别复杂PubMed语法,用中文像聊天一样搜索,搜遍4000万医学文献。AI智能推荐,让科研检索更轻松。

立即免费搜索

文件翻译

保留排版,准确专业,支持PDF/Word/PPT等文件格式,支持 12+语言互译。

免费翻译文档

深度研究

AI帮你快速写综述,25分钟生成高质量综述,智能提取关键信息,辅助科研写作。

立即免费体验