Sridhar Akshayalakshmi, Ohlemacher Sarah K, Langer Kirstin B, Meyer Jason S
Department of Biology, Indiana University-Purdue University Indianapolis, Indianapolis, Indiana, USA.
Department of Biology, Indiana University-Purdue University Indianapolis, Indianapolis, Indiana, USA Department of Medical and Molecular Genetics, Indiana University, Indianapolis, Indiana, USA Stark Neurosciences Research Institute, Indiana University, Indianapolis, Indiana, USA
Stem Cells Transl Med. 2016 Apr;5(4):417-26. doi: 10.5966/sctm.2015-0093. Epub 2016 Mar 1.
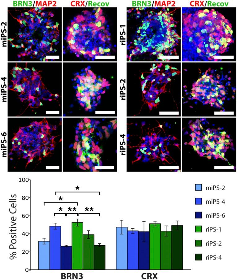
The derivation of human induced pluripotent stem cells (hiPSCs) from patient-specific sources has allowed for the development of novel approaches to studies of human development and disease. However, traditional methods of generating hiPSCs involve the risks of genomic integration and potential constitutive expression of pluripotency factors and often exhibit low reprogramming efficiencies. The recent description of cellular reprogramming using synthetic mRNA molecules might eliminate these shortcomings; however, the ability of mRNA-reprogrammed hiPSCs to effectively give rise to retinal cell lineages has yet to be demonstrated. Thus, efforts were undertaken to test the ability and efficiency of mRNA-reprogrammed hiPSCs to yield retinal cell types in a directed, stepwise manner. hiPSCs were generated from human fibroblasts via mRNA reprogramming, with parallel cultures of isogenic human fibroblasts reprogrammed via retroviral delivery of reprogramming factors. New lines of mRNA-reprogrammed hiPSCs were established and were subsequently differentiated into a retinal fate using established protocols in a directed, stepwise fashion. The efficiency of retinal differentiation from these lines was compared with retroviral-derived cell lines at various stages of development. On differentiation, mRNA-reprogrammed hiPSCs were capable of robust differentiation to a retinal fate, including the derivation of photoreceptors and retinal ganglion cells, at efficiencies often equal to or greater than their retroviral-derived hiPSC counterparts. Thus, given that hiPSCs derived through mRNA-based reprogramming strategies offer numerous advantages owing to the lack of genomic integration or constitutive expression of pluripotency genes, such methods likely represent a promising new approach for retinal stem cell research, in particular, those for translational applications.
In the current report, the ability to derive mRNA-reprogrammed human induced pluripotent stem cells (hiPSCs), followed by the differentiation of these cells toward a retinal lineage, including photoreceptors, retinal ganglion cells, and retinal pigment epithelium, has been demonstrated. The use of mRNA reprogramming to yield pluripotency represents a unique ability to derive pluripotent stem cells without the use of DNA vectors, ensuring the lack of genomic integration and constitutive expression. The studies reported in the present article serve to establish a more reproducible system with which to derive retinal cell types from hiPSCs through the prevention of genomic integration of delivered genes and should also eliminate the risk of constitutive expression of these genes. Such ability has important implications for the study of, and development of potential treatments for, retinal degenerative disorders and the development of novel therapeutic approaches to the treatment of these diseases.
从患者特异性来源衍生人诱导多能干细胞(hiPSC),使得人类发育和疾病研究有了新方法。然而,传统的hiPSC生成方法存在基因组整合风险以及多能性因子的潜在组成型表达,且重编程效率往往较低。最近关于使用合成mRNA分子进行细胞重编程的描述可能消除这些缺点;然而,mRNA重编程的hiPSC有效产生视网膜细胞谱系的能力尚未得到证实。因此,开展了相关研究来测试mRNA重编程的hiPSC以定向、逐步方式产生视网膜细胞类型的能力和效率。通过mRNA重编程从人成纤维细胞生成hiPSC,并将通过逆转录病毒递送重编程因子重编程的同基因人成纤维细胞进行平行培养。建立了新的mRNA重编程hiPSC系,随后使用既定方案以定向、逐步方式将其分化为视网膜命运细胞。将这些细胞系在不同发育阶段的视网膜分化效率与逆转录病毒衍生的细胞系进行比较。在分化过程中,mRNA重编程的hiPSC能够有力地分化为视网膜命运细胞,包括光感受器和视网膜神经节细胞,其效率通常等于或高于逆转录病毒衍生的hiPSC对应物。因此,鉴于通过基于mRNA的重编程策略衍生的hiPSC由于缺乏基因组整合或多能性基因的组成型表达而具有众多优势,此类方法可能代表视网膜干细胞研究,特别是转化应用研究的一种有前景的新方法。
在本报告中,已证明能够衍生mRNA重编程的人诱导多能干细胞(hiPSC),随后将这些细胞分化为视网膜谱系,包括光感受器、视网膜神经节细胞和视网膜色素上皮。使用mRNA重编程产生多能性代表了一种无需使用DNA载体衍生多能干细胞的独特能力,确保了缺乏基因组整合和组成型表达。本文报道的研究有助于建立一个更可重复的系统,通过防止递送基因的基因组整合从hiPSC衍生视网膜细胞类型,并且还应消除这些基因组成型表达的风险。这种能力对视网膜退行性疾病的研究和潜在治疗方法的开发以及治疗这些疾病的新治疗方法的开发具有重要意义。