Suppr超能文献

局灶性皮质发育不良导致人类难治性癫痫中神经肽Y受体表达改变。

Altered expression of neuropeptide Y receptors caused by focal cortical dysplasia in human intractable epilepsy.

作者信息

Li Lin, Deng Jiahui, Liu Changqing, Luo Hanjiang, Guan Yuguang, Zhou Jian, Qi Xueling, Li Tianfu, Xu Zhiqing David, Luan Guo-Ming

机构信息

Department of Functional Neurosurgery, Sanbo Brain Hospital, Capital Medical University, Beijing, P.R. China.

Beijing Key Laboratory in Epilepsy, Beijing, P.R. China.

出版信息

Oncotarget. 2016 Mar 29;7(13):15329-38. doi: 10.18632/oncotarget.7855.

Abstract

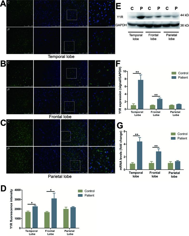
Focal cortical dysplasia (FCD) is a common cause of pharmacologically-intractable epilepsy, however, the precise mechanisms underlying the epileptogenicity of FCD remains to be determined. Neuropeptide Y (NPY), an endogenous anticonvulsant in the central nervous system, plays an important role in the regulation of neuronal excitability. Increased expression of NPY and its receptors has been identified in the hippocampus of patients with mesial temporal lobe epilepsy, presumed to act as an endogenous anticonvulsant mechanism. Therefore, we investigated whether expression changes in NPY receptors occurs in patients with FCD. We specifically investigated the expression of seizure-related NPY receptor subtypes Y1, Y2, and Y5 in patients with FCD versus autopsy controls. We found that Y1R and Y2R were up-regulated at the mRNA and protein levels in the temporal and frontal lobes in FCD lesions. By contrast, there was no significant change in either receptor detected in parietal lesions. Notably, overexpression of Y5R was consistently observed in all FCD lesions. Our results demonstrate the altered expression of Y1R, Y2R and Y5R occurs in FCD lesions within the temporal, frontal and parietal lobe. Abnormal NPY receptor subtype expression may be associated with the onset and progression of epileptic activity and may act as a therapeutic candidate for the treatment of refractory epilepsy caused by FCD.

摘要

局灶性皮质发育不良(FCD)是药物难治性癫痫的常见病因,然而,FCD致痫性的精确机制仍有待确定。神经肽Y(NPY)是中枢神经系统中的一种内源性抗惊厥物质,在调节神经元兴奋性方面发挥着重要作用。在颞叶内侧癫痫患者的海马体中已发现NPY及其受体的表达增加,推测其作为一种内源性抗惊厥机制。因此,我们研究了FCD患者中NPY受体的表达是否发生变化。我们特别研究了FCD患者与尸检对照中与癫痫发作相关的NPY受体亚型Y1、Y2和Y5的表达。我们发现,在FCD病变的颞叶和额叶中,Y1R和Y2R在mRNA和蛋白水平均上调。相比之下,在顶叶病变中检测到的两种受体均无显著变化。值得注意的是,在所有FCD病变中均持续观察到Y5R的过表达。我们的结果表明,Y1R、Y2R和Y5R的表达改变发生在颞叶、额叶和顶叶的FCD病变中。NPY受体亚型的异常表达可能与癫痫活动的发作和进展有关,并且可能作为治疗FCD所致难治性癫痫的候选治疗靶点。

https://cdn.ncbi.nlm.nih.gov/pmc/blobs/bed2/4941244/292f9932f909/oncotarget-07-15329-g001.jpg

文献AI研究员

20分钟写一篇综述,助力文献阅读效率提升50倍。

立即体验

用中文搜PubMed

大模型驱动的PubMed中文搜索引擎

马上搜索

文档翻译

学术文献翻译模型,支持多种主流文档格式。

立即体验