Antony Anil Noronha, Paillard Melanie, Moffat Cynthia, Juskeviciute Egle, Correnti Jason, Bolon Brad, Rubin Emanuel, Csordás György, Seifert Erin L, Hoek Jan B, Hajnóczky György
MitoCare Center, Department of Pathology, Anatomy and Cell Biology, Thomas Jefferson University, Philadelphia, Pennsylvania 19107, USA.
Comparative Pathology and Mouse Phenotyping Shared Resource, College of Veterinary Medicine, Ohio State University, Columbus, Ohio 43210, USA.
Nat Commun. 2016 Mar 9;7:10955. doi: 10.1038/ncomms10955.
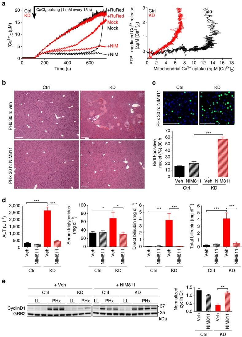
Mitochondrial Ca(2+) uptake through the recently discovered Mitochondrial Calcium Uniporter (MCU) is controlled by its gatekeeper Mitochondrial Calcium Uptake 1 (MICU1). However, the physiological and pathological role of MICU1 remains unclear. Here we show that MICU1 is vital for adaptation to postnatal life and for tissue repair after injury. MICU1 knockout is perinatally lethal in mice without causing gross anatomical defects. We used liver regeneration after partial hepatectomy as a physiological stress response model. Upon MICU1 loss, early priming is unaffected, but the pro-inflammatory phase does not resolve and liver regeneration fails, with impaired cell cycle entry and extensive necrosis. Ca(2+) overload-induced mitochondrial permeability transition pore (PTP) opening is accelerated in MICU1-deficient hepatocytes. PTP inhibition prevents necrosis and rescues regeneration. Thus, our study identifies an unanticipated dependence of liver regeneration on MICU1 and highlights the importance of regulating MCU under stress conditions when the risk of Ca(2+) overload is elevated.
通过最近发现的线粒体钙单向转运体(MCU)进行的线粒体钙摄取由其守门人线粒体钙摄取蛋白1(MICU1)控制。然而,MICU1的生理和病理作用仍不清楚。在此我们表明,MICU1对于适应出生后生活以及损伤后的组织修复至关重要。MICU1基因敲除在围产期对小鼠是致命的,且不会导致明显的解剖学缺陷。我们将部分肝切除术后的肝脏再生作为一种生理应激反应模型。MICU1缺失时,早期启动不受影响,但促炎阶段无法消退且肝脏再生失败,细胞周期进入受损并出现广泛坏死。在缺乏MICU1的肝细胞中,钙超载诱导的线粒体通透性转换孔(PTP)开放加速。PTP抑制可防止坏死并挽救再生。因此,我们的研究确定了肝脏再生对MICU1的意外依赖性,并突出了在钙超载风险升高的应激条件下调节MCU的重要性。