Suppr超能文献

Bacurd1/Kctd13和Bacurd2/Tnfaip1是与Rnd蛋白相互作用的伙伴,这些Rnd蛋白会影响大脑皮质神经元的长期定位和树突成熟。

Bacurd1/Kctd13 and Bacurd2/Tnfaip1 are interacting partners to Rnd proteins which influence the long-term positioning and dendritic maturation of cerebral cortical neurons.

作者信息

Gladwyn-Ng Ivan, Huang Lieven, Ngo Linh, Li Shan Shan, Qu Zhengdong, Vanyai Hannah Kate, Cullen Hayley Daniella, Davis John Michael, Heng Julian Ik-Tsen

机构信息

EMBL-Australia, The Australian Regenerative Medicine Institute, Monash University, Wellington Road, Clayton, VIC, 3800, Australia.

The Harry Perkins Institute of Medical Research, 6 Verdun St, Crawley, WA, 6009, Australia.

出版信息

Neural Dev. 2016 Mar 11;11:7. doi: 10.1186/s13064-016-0062-1.

Abstract

BACKGROUND

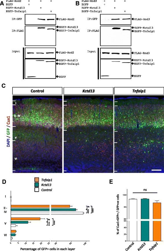
The development of neural circuits within the embryonic cerebral cortex relies on the timely production of neurons, their positioning within the embryonic cerebral cortex as well as their terminal differentiation and dendritic spine connectivity. The RhoA GTPases Rnd2 and Rnd3 are important for neurogenesis and cell migration within the embryonic cortex (Nat Commun 4:1635, 2013), and we recently identified the BTB/POZ domain-containing Adaptor for Cul3-mediated RhoA Degradation family member Bacurd2 (also known as Tnfaip1) as an interacting partner to Rnd2 for the migration of embryonic mouse cortical neurons (Neural Dev 10:9, 2015).

FINDINGS

We have extended this work and report that Bacurd1/Kctd13 and Bacurd2/Tnfaip1 are interacting partners to Rnd2 and Rnd3 in vitro. Given that these genes are expressed during cortical development, we performed a series of in utero electroporation studies in mice and found that disruptions to Bacurd1/Kctd13 or Bacurd2/Tnfaip1 expression impair the long-term positioning of E14.5-born cortical neurons within the postnatal (P17) mouse cerebral cortex. We also find that forced expression of Bacurd1/Kctd13 and Bacurd2/Tnfaip1 alters the branching and dendritic spine properties of layer II/III projection neurons.

CONCLUSIONS

We identify Bacurd1/Kctd13 and Bacurd2/Tnfaip1 as interacting partners to Rnd proteins which influence the development of cortical neurons. Their neurodevelopmental functions are likely to be relevant to human brain development and disease.

摘要

背景

胚胎大脑皮层内神经回路的发育依赖于神经元的及时产生、它们在胚胎大脑皮层内的定位以及它们的终末分化和树突棘连接。RhoA GTP酶Rnd2和Rnd3对胚胎皮层内的神经发生和细胞迁移很重要(《自然通讯》4:1635,2013年),并且我们最近鉴定出含BTB/POZ结构域的Cul3介导的RhoA降解适配体家族成员Bacurd2(也称为Tnfaip1)是胚胎小鼠皮层神经元迁移过程中Rnd2的相互作用伴侣(《神经发育》10:9,2015年)。

研究结果

我们扩展了这项工作,并报告Bacurd1/Kctd13和Bacurd2/Tnfaip1在体外是Rnd2和Rnd3的相互作用伴侣。鉴于这些基因在皮层发育过程中表达,我们在小鼠中进行了一系列子宫内电穿孔研究,发现破坏Bacurd1/Kctd13或Bacurd2/Tnfaip1的表达会损害出生后(P17)小鼠大脑皮层中E14.5出生的皮层神经元的长期定位。我们还发现强制表达Bacurd1/Kctd13和Bacurd2/Tnfaip1会改变II/III层投射神经元的分支和树突棘特性。

结论

我们鉴定出Bacurd1/Kctd13和Bacurd2/Tnfaip1是影响皮层神经元发育的Rnd蛋白的相互作用伴侣。它们的神经发育功能可能与人类大脑发育和疾病相关。

https://cdn.ncbi.nlm.nih.gov/pmc/blobs/9d7b/4788816/e1b8ef723b88/13064_2016_62_Fig1_HTML.jpg

文献检索

告别复杂PubMed语法,用中文像聊天一样搜索,搜遍4000万医学文献。AI智能推荐,让科研检索更轻松。

立即免费搜索

文件翻译

保留排版,准确专业,支持PDF/Word/PPT等文件格式,支持 12+语言互译。

免费翻译文档

深度研究

AI帮你快速写综述,25分钟生成高质量综述,智能提取关键信息,辅助科研写作。

立即免费体验