Suppr超能文献

蛋白激酶A激活促进癌细胞对葡萄糖饥饿和失巢凋亡的抗性。

Protein Kinase A Activation Promotes Cancer Cell Resistance to Glucose Starvation and Anoikis.

作者信息

Palorini Roberta, Votta Giuseppina, Pirola Yuri, De Vitto Humberto, De Palma Sara, Airoldi Cristina, Vasso Michele, Ricciardiello Francesca, Lombardi Pietro Paolo, Cirulli Claudia, Rizzi Raffaella, Nicotra Francesco, Hiller Karsten, Gelfi Cecilia, Alberghina Lilia, Chiaradonna Ferdinando

机构信息

Department of Biotechnology and Biosciences, University of Milano-Bicocca, Milan, Italy.

SYSBIO Center for Systems Biology, Department of Biotechnology and Biosciences, University of Milano-Bicocca, Milan, Italy.

出版信息

PLoS Genet. 2016 Mar 15;12(3):e1005931. doi: 10.1371/journal.pgen.1005931. eCollection 2016 Mar.

Abstract

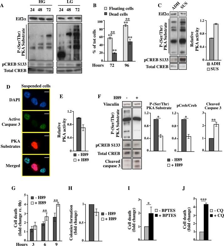
Cancer cells often rely on glycolysis to obtain energy and support anabolic growth. Several studies showed that glycolytic cells are susceptible to cell death when subjected to low glucose availability or to lack of glucose. However, some cancer cells, including glycolytic ones, can efficiently acquire higher tolerance to glucose depletion, leading to their survival and aggressiveness. Although increased resistance to glucose starvation has been shown to be a consequence of signaling pathways and compensatory metabolic routes activation, the full repertoire of the underlying molecular alterations remain elusive. Using omics and computational analyses, we found that cyclic adenosine monophosphate-Protein Kinase A (cAMP-PKA) axis activation is fundamental for cancer cell resistance to glucose starvation and anoikis. Notably, here we show that such a PKA-dependent survival is mediated by parallel activation of autophagy and glutamine utilization that in concert concur to attenuate the endoplasmic reticulum (ER) stress and to sustain cell anabolism. Indeed, the inhibition of PKA-mediated autophagy or glutamine metabolism increased the level of cell death, suggesting that the induction of autophagy and metabolic rewiring by PKA is important for cancer cellular survival under glucose starvation. Importantly, both processes actively participate to cancer cell survival mediated by suspension-activated PKA as well. In addition we identify also a PKA/Src mechanism capable to protect cancer cells from anoikis. Our results reveal for the first time the role of the versatile PKA in cancer cells survival under chronic glucose starvation and anoikis and may be a novel potential target for cancer treatment.

摘要

癌细胞通常依赖糖酵解来获取能量并支持合成代谢生长。多项研究表明,糖酵解细胞在葡萄糖供应不足或缺乏葡萄糖时易发生细胞死亡。然而,一些癌细胞,包括糖酵解型癌细胞,能够有效地获得对葡萄糖耗竭的更高耐受性,从而实现存活和侵袭性增强。尽管已表明对葡萄糖饥饿的抗性增加是信号通路和补偿性代谢途径激活的结果,但潜在分子改变的完整情况仍不清楚。通过组学和计算分析,我们发现环磷酸腺苷 - 蛋白激酶A(cAMP - PKA)轴的激活对于癌细胞抵抗葡萄糖饥饿和失巢凋亡至关重要。值得注意的是,我们在此表明这种依赖PKA的存活是由自噬和谷氨酰胺利用的平行激活介导的,它们共同作用以减轻内质网(ER)应激并维持细胞合成代谢。实际上,抑制PKA介导的自噬或谷氨酰胺代谢会增加细胞死亡水平,这表明PKA诱导的自噬和代谢重编程对于葡萄糖饥饿下癌细胞的存活很重要。重要的是,这两个过程也积极参与由悬浮激活的PKA介导的癌细胞存活。此外,我们还确定了一种能够保护癌细胞免受失巢凋亡的PKA/Src机制。我们的结果首次揭示了多功能PKA在慢性葡萄糖饥饿和失巢凋亡下癌细胞存活中的作用,可能是癌症治疗的一个新的潜在靶点。

https://cdn.ncbi.nlm.nih.gov/pmc/blobs/8d01/4792400/b5efe4b1d1f1/pgen.1005931.g001.jpg

文献AI研究员

20分钟写一篇综述,助力文献阅读效率提升50倍。

立即体验

用中文搜PubMed

大模型驱动的PubMed中文搜索引擎

马上搜索

文档翻译

学术文献翻译模型,支持多种主流文档格式。

立即体验