Jung Younghun, Decker Ann M, Wang Jingcheng, Lee Eunsohl, Kana Lulia A, Yumoto Kenji, Cackowski Frank C, Rhee James, Carmeliet Peter, Buttitta Laura, Morgan Todd M, Taichman Russell S
Department of Periodontics and Oral Medicine, University of Michigan School of Dentistry, Ann Arbor, MI, USA.
Department of Internal Medicine, Division of Hematology and Oncology, University of Michigan School of Medicine, Ann Arbor, MI, USA.
Oncotarget. 2016 May 3;7(18):25698-711. doi: 10.18632/oncotarget.8365.
GAS6 and its receptors (Tryo 3, Axl, Mer or "TAM") are known to play a role in regulating tumor progression in a number of settings. Previously we have demonstrated that GAS6 signaling regulates invasion, proliferation, chemotherapy-induced apoptosis of prostate cancer (PCa) cells. We have also demonstrated that GAS6 secreted from osteoblasts in the bone marrow environment plays a critical role in establishing prostate tumor cell dormancy. Here we investigated the role that endogenous GAS6 and Mer receptor signaling plays in establishing prostate cancer stem cells in the bone marrow microenvironment.We first observed that high levels of endogenous GAS6 are expressed by disseminated tumor cells (DTCs) in the bone marrow, whereas relatively low levels of endogenous GAS6 are expressed in PCa tumors grown in a s.c.
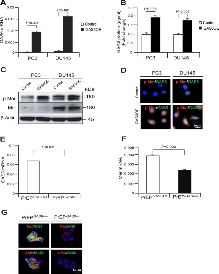
Interestingly, elevated levels of endogenous GAS6 were identified in putative cancer stem cells (CSCs, CD133+/CD44+) compared to non-CSCs (CD133-/CD44-) isolated from PCa/osteoblast cocultures in vitro and in DTCs isolated from the bone marrow 24 hours after intracardiac injection. Moreover, we found that endogenous GAS6 expression is associated with Mer receptor expression in growth arrested (G1) PCa cells, which correlates with the increase of the CSC populations. Importantly, we found that overexpression of GAS6 activates phosphorylation of Mer receptor signaling and subsequent induction of the CSC phenotype in vitro and in vivo.Together these data suggest that endogenous GAS6 and Mer receptor signaling contribute to the establishment of PCa CSCs in the bone marrow microenvironment, which may have important implications for targeting metastatic disease.
已知生长停滞特异性基因6(GAS6)及其受体(酪氨酸蛋白激酶受体3、Axl、Mer,即“TAM”)在多种情况下调节肿瘤进展。此前我们已证明,GAS6信号传导调节前列腺癌细胞的侵袭、增殖以及化疗诱导的凋亡。我们还证明,骨髓环境中骨细胞分泌的GAS6在建立前列腺肿瘤细胞休眠中起关键作用。在此,我们研究了内源性GAS6和Mer受体信号传导在骨髓微环境中建立前列腺癌干细胞过程中所起的作用。我们首先观察到,骨髓中播散肿瘤细胞(DTCs)表达高水平的内源性GAS6,而皮下生长的前列腺癌肿瘤中内源性GAS6表达水平相对较低。
有趣的是,与体外从前列腺癌/骨细胞共培养物中分离出的非癌症干细胞(CD133-/CD44-)以及心内注射24小时后从骨髓中分离出的DTCs相比,在假定的癌症干细胞(CSCs,CD133+/CD44+)中发现内源性GAS6水平升高。此外,我们发现,在生长停滞(G1)的前列腺癌细胞中,内源性GAS6表达与Mer受体表达相关,这与癌症干细胞群体的增加相关。重要的是,我们发现GAS6的过表达激活了Mer受体信号传导的磷酸化,并随后在体外和体内诱导了癌症干细胞表型。这些数据共同表明,内源性GAS6和Mer受体信号传导有助于在骨髓微环境中建立前列腺癌干细胞,这可能对靶向转移性疾病具有重要意义。