Vasko Theresa, Frobel Joana, Lubberich Richard, Goecke Tamme W, Wagner Wolfgang
Helmholtz-Institute for Biomedical Engineering, Stem Cell Biology and Cellular Engineering, RWTH Aachen University Medical School, Pauwelsstrasse 20, 52074, Aachen, Germany.
Institute for Biomedical Engineering-Cell Biology, University Hospital of RWTH Aachen, Aachen, Germany.
J Hematol Oncol. 2016 Apr 21;9:43. doi: 10.1186/s13045-016-0273-2.
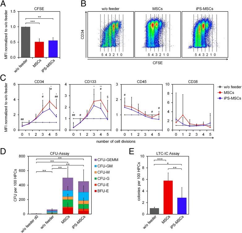
In vitro culture of hematopoietic stem and progenitor cells (HPCs) is supported by a suitable cellular microenvironment, such as mesenchymal stromal cells (MSCs)-but MSCs are heterogeneous and poorly defined. In this study, we analyzed whether MSCs derived from induced pluripotent stem cells (iPS-MSCs) provide a suitable cellular feeder layer too. iPS-MSCs clearly supported proliferation of HPCs, maintenance of a primitive immunophenotype (CD34(+), CD133(+), CD38(-)), and colony-forming unit (CFU) potential of CD34(+) HPCs. However, particularly long-term culture-initiating cell (LTC-IC) frequency was lower with iPS-MSCs as compared to primary MSCs. Relevant genes for cell-cell interaction were overall expressed at similar level in MSCs and iPS-MSCs, whereas VCAM1 was less expressed in the latter. In conclusion, our iPS-MSCs support in vitro culture of HPCs; however, under the current differentiation and culture conditions, they are less suitable than primary MSCs from bone marrow.
造血干细胞和祖细胞(HPCs)的体外培养需要合适的细胞微环境支持,如间充质基质细胞(MSCs),但MSCs具有异质性且定义不明确。在本研究中,我们分析了源自诱导多能干细胞的MSCs(iPS-MSCs)是否也能提供合适的细胞饲养层。iPS-MSCs明显支持HPCs的增殖、原始免疫表型(CD34(+)、CD133(+)、CD38(-))的维持以及CD34(+) HPCs的集落形成单位(CFU)潜能。然而,与原代MSCs相比,iPS-MSCs的长期培养起始细胞(LTC-IC)频率尤其较低。细胞间相互作用的相关基因在MSCs和iPS-MSCs中的总体表达水平相似,而VCAM1在后者中的表达较少。总之,我们的iPS-MSCs支持HPCs的体外培养;然而,在当前的分化和培养条件下,它们不如来自骨髓的原代MSCs合适。