Suppr超能文献

单体gremlin是一种新型血管内皮生长因子受体-2拮抗剂。

Monomeric gremlin is a novel vascular endothelial growth factor receptor-2 antagonist.

作者信息

Grillo Elisabetta, Ravelli Cosetta, Corsini Michela, Ballmer-Hofer Kurt, Zammataro Luca, Oreste Pasqua, Zoppetti Giorgio, Tobia Chiara, Ronca Roberto, Presta Marco, Mitola Stefania

机构信息

Experimental Oncology and Immunology, Department of Molecular and Translational Medicine, University of Brescia, Brescia, 25123, Italy.

Experimental Oncology and Immunology, Department of Molecular and Translational Medicine, National Institute of Neurosciences, University of Brescia, Brescia, 25123, Italy.

出版信息

Oncotarget. 2016 Jun 7;7(23):35353-68. doi: 10.18632/oncotarget.9286.

Abstract

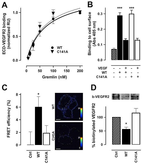
Angiogenesis plays a key role in various physiological and pathological conditions, including inflammation and tumor growth. The bone morphogenetic protein (BMP) antagonist gremlin has been identified as a novel pro-angiogenic factor. Gremlin promotes neovascular responses via a BMP-independent activation of the vascular endothelial growth factor (VEGF) receptor-2 (VEGFR2). BMP antagonists may act as covalent or non-covalent homodimers or in a monomeric form, while VEGFRs ligands are usually dimeric. However, the oligomeric state of gremlin and its role in modulating the biological activity of the protein remain to be elucidated.Here we show that gremlin is expressed in vitro and in vivo both as a monomer and as a covalently linked homodimer. Mutagenesis of amino acid residue Cys141 prevents gremlin dimerization leading to the formation of gremlinC141A monomers. GremlinC141A monomer retains a BMP antagonist activity similar to the wild-type dimer, but is devoid of a significant angiogenic capacity. Notably, we found that gremlinC141A mutant engages VEGFR2 in a non-productive manner, thus acting as receptor antagonist. Accordingly, both gremlinC141A and wild-type monomers inhibit angiogenesis driven by dimeric gremlin or VEGF-A165. Moreover, by acting as a VEGFR2 antagonist, gremlinC141A inhibits the angiogenic and tumorigenic potential of murine breast and prostate cancer cells in vivo.In conclusion, our data show that gremlin exists in multiple forms endowed with specific bioactivities and provide new insights into the molecular bases of gremlin dimerization. Furthermore, we propose gremlin monomer as a new inhibitor of VEGFR2 signalling during tumor growth.

摘要

血管生成在包括炎症和肿瘤生长在内的各种生理和病理状况中起着关键作用。骨形态发生蛋白(BMP)拮抗剂gremlin已被确定为一种新型促血管生成因子。Gremlin通过血管内皮生长因子(VEGF)受体-2(VEGFR2)的非BMP依赖性激活来促进新生血管反应。BMP拮抗剂可以以共价或非共价同二聚体形式或单体形式发挥作用,而VEGFRs配体通常是二聚体。然而,gremlin的寡聚状态及其在调节蛋白质生物活性中的作用仍有待阐明。在此我们表明,gremlin在体外和体内均以单体和共价连接的同二聚体形式表达。氨基酸残基Cys141的诱变可阻止gremlin二聚化,导致形成gremlinC141A单体。GremlinC141A单体保留了与野生型二聚体相似的BMP拮抗剂活性,但缺乏显著的血管生成能力。值得注意的是,我们发现gremlinC141A突变体以非生产性方式与VEGFR2结合,从而作为受体拮抗剂起作用。因此,gremlinC141A和野生型单体均抑制由二聚体gremlin或VEGF-A165驱动的血管生成。此外,通过作为VEGFR2拮抗剂,gremlinC141A在体内抑制小鼠乳腺癌和前列腺癌细胞的血管生成和致瘤潜力。总之,我们的数据表明gremlin以多种具有特定生物活性的形式存在,并为gremlin二聚化的分子基础提供了新的见解。此外,我们提出gremlin单体作为肿瘤生长过程中VEGFR2信号传导的新抑制剂。

https://cdn.ncbi.nlm.nih.gov/pmc/blobs/bbed/5085234/06156d089014/oncotarget-07-35353-g001.jpg

文献AI研究员

20分钟写一篇综述,助力文献阅读效率提升50倍。

立即体验

用中文搜PubMed

大模型驱动的PubMed中文搜索引擎

马上搜索

文档翻译

学术文献翻译模型,支持多种主流文档格式。

立即体验