Zhu Ying, Ramos da Silva Suzane, He Meilan, Liang Qiming, Lu Chun, Feng Pinghui, Jung Jae U, Gao Shou-Jiang
Department of Molecular Microbiology and Immunology, Keck School of Medicine, University of Southern California, Los Angeles, California, United States of America.
Department of Microbiology and Immunology, Nanjing Medical University, Nanjing, Jiansu, People's Republic of China.
PLoS Pathog. 2016 May 17;12(5):e1005648. doi: 10.1371/journal.ppat.1005648. eCollection 2016 May.
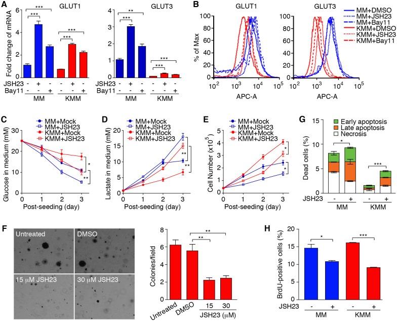
Aerobic glycolysis is essential for supporting the fast growth of a variety of cancers. However, its role in the survival of cancer cells under stress conditions is unclear. We have previously reported an efficient model of gammaherpesvirus Kaposi's sarcoma-associated herpesvirus (KSHV)-induced cellular transformation of rat primary mesenchymal stem cells. KSHV-transformed cells efficiently induce tumors in nude mice with pathological features reminiscent of Kaposi's sarcoma tumors. Here, we report that KSHV promotes cell survival and cellular transformation by suppressing aerobic glycolysis and oxidative phosphorylation under nutrient stress. Specifically, KSHV microRNAs and vFLIP suppress glycolysis by activating the NF-κB pathway to downregulate glucose transporters GLUT1 and GLUT3. While overexpression of the transporters rescues the glycolytic activity, it induces apoptosis and reduces colony formation efficiency in softagar under glucose deprivation. Mechanistically, GLUT1 and GLUT3 inhibit constitutive activation of the AKT and NF-κB pro-survival pathways. Strikingly, GLUT1 and GLUT3 are significantly downregulated in KSHV-infected cells in human KS tumors. Furthermore, we have detected reduced levels of aerobic glycolysis in several KSHV-infected primary effusion lymphoma cell lines compared to a Burkitt's lymphoma cell line BJAB, and KSHV infection of BJAB cells reduced aerobic glycolysis. These results reveal a novel mechanism by which an oncogenic virus regulates a key metabolic pathway to adapt to stress in tumor microenvironment, and illustrate the importance of fine-tuning the metabolic pathways for sustaining the proliferation and survival of cancer cells, particularly under stress conditions.
有氧糖酵解对于支持多种癌症的快速生长至关重要。然而,其在应激条件下癌细胞存活中的作用尚不清楚。我们之前报道了一种高效的γ疱疹病毒卡波西肉瘤相关疱疹病毒(KSHV)诱导大鼠原代间充质干细胞发生细胞转化的模型。KSHV转化的细胞能在裸鼠中高效诱导肿瘤,其病理特征让人联想到卡波西肉瘤肿瘤。在此,我们报道KSHV通过在营养应激下抑制有氧糖酵解和氧化磷酸化来促进细胞存活和细胞转化。具体而言,KSHV微小RNA和病毒FLICE样抑制蛋白通过激活NF-κB途径下调葡萄糖转运蛋白GLUT1和GLUT3来抑制糖酵解。虽然转运蛋白的过表达可挽救糖酵解活性,但它会诱导细胞凋亡并降低葡萄糖剥夺条件下软琼脂中的集落形成效率。从机制上讲,GLUT1和GLUT3抑制AKT和NF-κB促存活途径的组成性激活。令人惊讶的是,在人类卡波西肉瘤肿瘤的KSHV感染细胞中,GLUT1和GLUT3显著下调。此外,我们检测到与伯基特淋巴瘤细胞系BJAB相比,几种KSHV感染的原发性渗出性淋巴瘤细胞系中的有氧糖酵解水平降低,并且BJAB细胞的KSHV感染降低了有氧糖酵解。这些结果揭示了一种致癌病毒调节关键代谢途径以适应肿瘤微环境应激的新机制,并说明了微调代谢途径对于维持癌细胞增殖和存活的重要性,特别是在应激条件下。