• 文献检索
  • 文档翻译
  • 深度研究
  • 学术资讯
  • Suppr Zotero 插件Zotero 插件
  • 邀请有礼
  • 套餐&价格
  • 历史记录
应用&插件
Suppr Zotero 插件Zotero 插件浏览器插件Mac 客户端Windows 客户端微信小程序
定价
高级版会员购买积分包购买API积分包
服务
文献检索文档翻译深度研究API 文档MCP 服务
关于我们
关于 Suppr公司介绍联系我们用户协议隐私条款
关注我们

Suppr 超能文献

核心技术专利:CN118964589B侵权必究
粤ICP备2023148730 号-1Suppr @ 2026

文献检索

告别复杂PubMed语法,用中文像聊天一样搜索,搜遍4000万医学文献。AI智能推荐,让科研检索更轻松。

立即免费搜索

文件翻译

保留排版,准确专业,支持PDF/Word/PPT等文件格式,支持 12+语言互译。

免费翻译文档

深度研究

AI帮你快速写综述,25分钟生成高质量综述,智能提取关键信息,辅助科研写作。

立即免费体验

小胶质细胞衍生的嘌呤通过P2X4和A1受体调节苔藓纤维突触传递和可塑性。

Microglia-derived purines modulate mossy fibre synaptic transmission and plasticity through P2X4 and A1 receptors.

作者信息

George Jimmy, Cunha Rodrigo A, Mulle Christophe, Amédée Thierry

机构信息

Interdisciplinary Institute for Neuroscience, CNRS UMR 5297, University of Bordeaux, Bordeaux, France.

CNC Centre for Neuroscience and Cell Biology, University of Coimbra, Coimbra, Portugal.

出版信息

Eur J Neurosci. 2016 May;43(10):1366-78. doi: 10.1111/ejn.13191. Epub 2016 Mar 1.

DOI:10.1111/ejn.13191
PMID:27199162
原文链接:https://pmc.ncbi.nlm.nih.gov/articles/PMC5069607/
Abstract

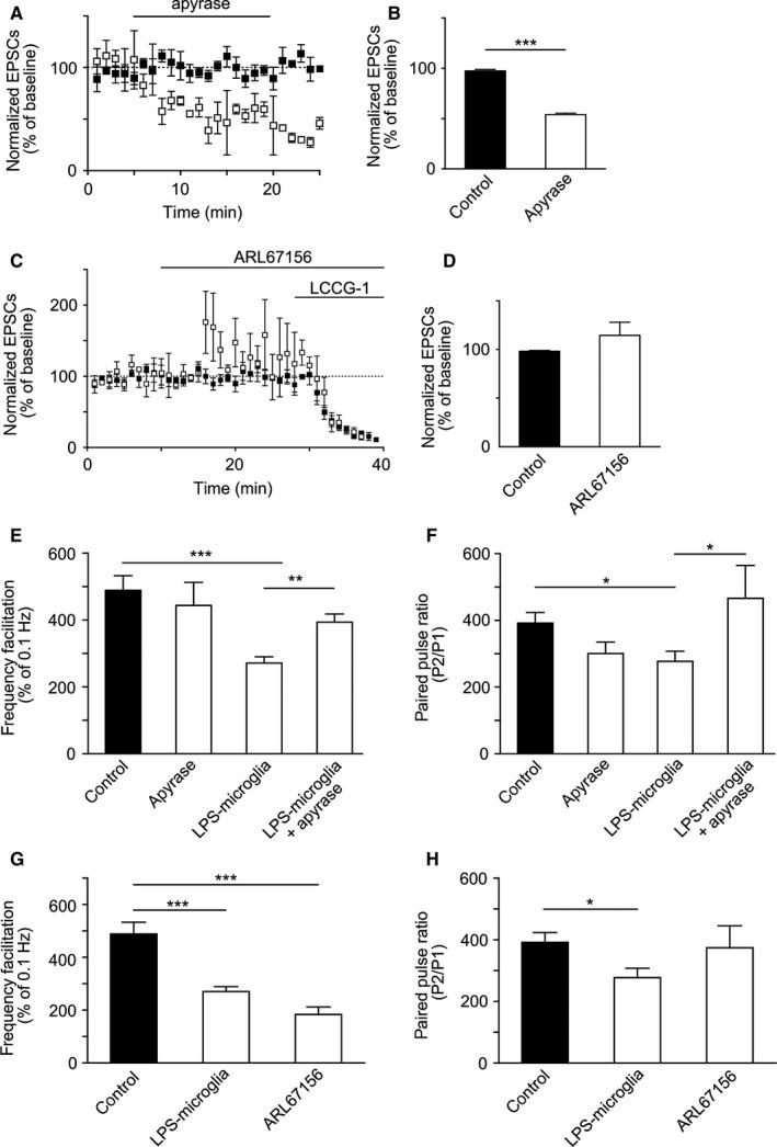
Recent data have provided evidence that microglia, the brain-resident macrophage-like cells, modulate neuronal activity in both physiological and pathophysiological conditions, and microglia are therefore now recognized as synaptic partners. Among different neuromodulators, purines, which are produced and released by microglia, have emerged as promising candidates to mediate interactions between microglia and synapses. The cellular effects of purines are mediated through a large family of receptors for adenosine and for ATP (P2 receptors). These receptors are present at brain synapses, but it is unknown whether they can respond to microglia-derived purines to modulate synaptic transmission and plasticity. Here, we used a simple model of adding immune-challenged microglia to mouse hippocampal slices to investigate their impact on synaptic transmission and plasticity at hippocampal mossy fibre (MF) synapses onto CA3 pyramidal neurons. MF-CA3 synapses show prominent forms of presynaptic plasticity that are involved in the encoding and retrieval of memory. We demonstrate that microglia-derived ATP differentially modulates synaptic transmission and short-term plasticity at MF-CA3 synapses by acting, respectively, on presynaptic P2X4 receptors and on adenosine A1 receptors after conversion of extracellular ATP to adenosine. We also report that P2X4 receptors are densely located in the mossy fibre tract in the dentate gyrus-CA3 circuitry. In conclusion, this study reveals an interplay between microglia-derived purines and MF-CA3 synapses, and highlights microglia as potent modulators of presynaptic plasticity.

摘要

近期数据表明,小胶质细胞作为驻留在大脑中的类巨噬细胞,在生理和病理生理条件下均能调节神经元活动,因此现在被认为是突触伙伴。在不同的神经调质中,由小胶质细胞产生和释放的嘌呤已成为介导小胶质细胞与突触之间相互作用的有潜力的候选物质。嘌呤的细胞效应是通过一大类腺苷和ATP受体(P2受体)介导的。这些受体存在于脑突触中,但它们是否能对小胶质细胞衍生的嘌呤作出反应以调节突触传递和可塑性尚不清楚。在这里,我们使用了一个简单的模型,即将免疫激活的小胶质细胞添加到小鼠海马切片中,以研究它们对海马苔藓纤维(MF)与CA3锥体神经元之间突触传递和可塑性的影响。MF-CA3突触表现出突出的突触前可塑性形式,参与记忆的编码和检索。我们证明,小胶质细胞衍生的ATP分别作用于突触前P2X4受体和在胞外ATP转化为腺苷后作用于腺苷A1受体,从而差异性地调节MF-CA3突触的突触传递和短期可塑性。我们还报告说,P2X4受体密集地位于齿状回-CA3回路的苔藓纤维束中。总之,这项研究揭示了小胶质细胞衍生的嘌呤与MF-CA3突触之间的相互作用,并突出了小胶质细胞作为突触前可塑性的有效调节因子的作用。

https://cdn.ncbi.nlm.nih.gov/pmc/blobs/3b03/5069607/90175d4048ad/EJN-43-1366-g006.jpg
https://cdn.ncbi.nlm.nih.gov/pmc/blobs/3b03/5069607/3f37cba41b7b/EJN-43-1366-g001.jpg
https://cdn.ncbi.nlm.nih.gov/pmc/blobs/3b03/5069607/ac34870c2e13/EJN-43-1366-g002.jpg
https://cdn.ncbi.nlm.nih.gov/pmc/blobs/3b03/5069607/14f291ec8d58/EJN-43-1366-g003.jpg
https://cdn.ncbi.nlm.nih.gov/pmc/blobs/3b03/5069607/ea3065174de4/EJN-43-1366-g004.jpg
https://cdn.ncbi.nlm.nih.gov/pmc/blobs/3b03/5069607/cd6d41c136b9/EJN-43-1366-g005.jpg
https://cdn.ncbi.nlm.nih.gov/pmc/blobs/3b03/5069607/90175d4048ad/EJN-43-1366-g006.jpg
https://cdn.ncbi.nlm.nih.gov/pmc/blobs/3b03/5069607/3f37cba41b7b/EJN-43-1366-g001.jpg
https://cdn.ncbi.nlm.nih.gov/pmc/blobs/3b03/5069607/ac34870c2e13/EJN-43-1366-g002.jpg
https://cdn.ncbi.nlm.nih.gov/pmc/blobs/3b03/5069607/14f291ec8d58/EJN-43-1366-g003.jpg
https://cdn.ncbi.nlm.nih.gov/pmc/blobs/3b03/5069607/ea3065174de4/EJN-43-1366-g004.jpg
https://cdn.ncbi.nlm.nih.gov/pmc/blobs/3b03/5069607/cd6d41c136b9/EJN-43-1366-g005.jpg
https://cdn.ncbi.nlm.nih.gov/pmc/blobs/3b03/5069607/90175d4048ad/EJN-43-1366-g006.jpg

相似文献

1
Microglia-derived purines modulate mossy fibre synaptic transmission and plasticity through P2X4 and A1 receptors.小胶质细胞衍生的嘌呤通过P2X4和A1受体调节苔藓纤维突触传递和可塑性。
Eur J Neurosci. 2016 May;43(10):1366-78. doi: 10.1111/ejn.13191. Epub 2016 Mar 1.
2
Activation of presynaptic P2X7-like receptors depresses mossy fiber-CA3 synaptic transmission through p38 mitogen-activated protein kinase.突触前P2X7样受体的激活通过p38丝裂原活化蛋白激酶抑制苔藓纤维-CA3突触传递。
J Neurosci. 2002 Jul 15;22(14):5938-45. doi: 10.1523/JNEUROSCI.22-14-05938.2002.
3
The role of extracellular adenosine in regulating mossy fiber synaptic plasticity.细胞外腺苷在调节苔藓纤维突触可塑性中的作用。
J Neurosci. 2005 Mar 16;25(11):2832-7. doi: 10.1523/JNEUROSCI.4260-04.2005.
4
Ecto-nucleotidases and nucleoside transporters mediate activation of adenosine receptors on hippocampal mossy fibers by P2X7 receptor agonist 2'-3'-O-(4-benzoylbenzoyl)-ATP.胞外核苷酸酶和核苷转运体介导P2X7受体激动剂2'-3'-O-(4-苯甲酰苯甲酰)-ATP对海马苔藓纤维上腺苷受体的激活作用。
J Neurosci. 2004 Aug 11;24(32):7128-39. doi: 10.1523/JNEUROSCI.2093-04.2004.
5
Activity-dependent control of NMDA receptor subunit composition at hippocampal mossy fibre synapses.活性依赖的海马苔藓纤维突触 NMDA 受体亚基组成的调控。
J Physiol. 2018 Feb 15;596(4):703-716. doi: 10.1113/JP275226. Epub 2018 Jan 30.
6
Control of Spike Transfer at Hippocampal Mossy Fiber Synapses In Vivo by GABAA and GABAB Receptor-Mediated Inhibition.体内海马苔藓纤维突触处由GABAA和GABAB受体介导的抑制对棘突传递的控制
J Neurosci. 2017 Jan 18;37(3):587-598. doi: 10.1523/JNEUROSCI.2057-16.2016.
7
Excitatory Synaptic Input to Hilar Mossy Cells under Basal and Hyperexcitable Conditions.基底和超兴奋性条件下颗粒细胞下区棘状细胞的兴奋性突触传入。
eNeuro. 2017 Dec 4;4(6). doi: 10.1523/ENEURO.0364-17.2017. eCollection 2017 Nov-Dec.
8
Adenosine gates synaptic plasticity at hippocampal mossy fiber synapses.腺苷调节海马苔藓纤维突触处的突触可塑性。
Proc Natl Acad Sci U S A. 2003 Nov 25;100(24):14397-402. doi: 10.1073/pnas.1835831100. Epub 2003 Nov 7.
9
Postnatal maturation of mossy fibre excitatory transmission in mouse CA3 pyramidal cells: a potential role for kainate receptors.小鼠CA3锥体细胞中苔藓纤维兴奋性传递的产后成熟:海人酸受体的潜在作用。
J Physiol. 2004 Nov 15;561(Pt 1):27-37. doi: 10.1113/jphysiol.2004.069922. Epub 2004 Sep 9.
10
Extracellular ATP inhibits excitatory synaptic input on parvalbumin positive interneurons and attenuates gamma oscillations via P2X4 receptors.细胞外ATP通过P2X4受体抑制小白蛋白阳性中间神经元上的兴奋性突触输入并减弱γ振荡。
Br J Pharmacol. 2024 Jun;181(11):1635-1653. doi: 10.1111/bph.16298. Epub 2024 Jan 31.

引用本文的文献

1
Synapse Regulation.突触调节。
Adv Neurobiol. 2024;37:179-208. doi: 10.1007/978-3-031-55529-9_11.
2
Transient Receptor Potential Channels in the Healthy and Diseased Blood-Brain Barrier.健康与患病血脑屏障中的瞬时受体电位通道
J Histochem Cytochem. 2024 Apr;72(4):199-231. doi: 10.1369/00221554241246032. Epub 2024 Apr 8.
3
Homozygous mutation in causes brain abnormalities, neurodegeneration, and dysosteosclerosis (BANDDOS).[基因名称]的纯合突变会导致脑异常、神经退行性变和骨硬化异常(BANDDOS)。

本文引用的文献

1
ATP as a multi-target danger signal in the brain.三磷酸腺苷作为大脑中的多靶点危险信号。
Front Neurosci. 2015 Apr 28;9:148. doi: 10.3389/fnins.2015.00148. eCollection 2015.
2
Different danger signals differently impact on microglial proliferation through alterations of ATP release and extracellular metabolism.不同的危险信号通过改变 ATP 释放和细胞外代谢来不同地影响小胶质细胞的增殖。
Glia. 2015 Sep;63(9):1636-45. doi: 10.1002/glia.22833. Epub 2015 Apr 4.
3
ATP P2X receptors downregulate AMPA receptor trafficking and postsynaptic efficacy in hippocampal neurons.
Bioimpacts. 2023;13(3):183-190. doi: 10.34172/bi.2022.23528. Epub 2022 Nov 26.
4
Microglia and the Blood-Brain Barrier: An External Player in Acute and Chronic Neuroinflammatory Conditions.小胶质细胞与血脑屏障:急性和慢性神经炎症状态下的外部作用者。
Int J Mol Sci. 2023 May 23;24(11):9144. doi: 10.3390/ijms24119144.
5
Timing to be precise? An overview of spike timing-dependent plasticity, brain rhythmicity, and glial cells interplay within neuronal circuits.时间要精准?神经元回路中尖峰时间依赖型可塑性、大脑节律性和神经胶质细胞相互作用的概述。
Mol Psychiatry. 2023 Jun;28(6):2177-2188. doi: 10.1038/s41380-023-02027-w. Epub 2023 Mar 29.
6
Increased Synaptic ATP Release and CD73-Mediated Formation of Extracellular Adenosine in the Control of Behavioral and Electrophysiological Modifications Caused by Chronic Stress.慢性应激引起的行为和电生理改变的控制中,突触 ATP 释放增加和 CD73 介导的细胞外腺苷形成。
ACS Chem Neurosci. 2023 Apr 5;14(7):1299-1309. doi: 10.1021/acschemneuro.2c00810. Epub 2023 Mar 7.
7
Targeting galectin-3 to counteract spike-phase uncoupling of fast-spiking interneurons to gamma oscillations in Alzheimer's disease.靶向半乳糖凝集素-3 以抵消阿尔茨海默病中快速爆发中间神经元与γ 振荡的尖峰相解耦。
Transl Neurodegener. 2023 Feb 6;12(1):6. doi: 10.1186/s40035-023-00338-0.
8
Increased ATP Release and Higher Impact of Adenosine A Receptors on Corticostriatal Plasticity in a Rat Model of Presymptomatic Parkinson's Disease.在帕金森病前驱期大鼠模型中,ATP 释放增加和腺苷 A 受体对皮质纹状体可塑性的影响更大。
Mol Neurobiol. 2023 Mar;60(3):1659-1674. doi: 10.1007/s12035-022-03162-1. Epub 2022 Dec 22.
9
The multiple faces of extracellular vesicles released by microglia: Where are we 10 years after?小胶质细胞释放的细胞外囊泡的多面性:十年后的我们进展如何?
Front Cell Neurosci. 2022 Sep 13;16:984690. doi: 10.3389/fncel.2022.984690. eCollection 2022.
10
Immune-Triggered Forms of Plasticity Across Brain Regions.跨脑区的免疫触发可塑性形式
Front Cell Neurosci. 2022 Jul 22;16:925493. doi: 10.3389/fncel.2022.925493. eCollection 2022.
三磷酸腺苷 P2X 受体下调海马神经元中 AMPA 受体的转运和突触后效能。
Neuron. 2014 Jul 16;83(2):417-430. doi: 10.1016/j.neuron.2014.06.005.
4
Imaging P2X4 receptor subcellular distribution, trafficking, and regulation using P2X4-pHluorin.利用P2X4-pHluorin成像P2X4受体的亚细胞分布、转运及调控
J Gen Physiol. 2014 Jul;144(1):81-104. doi: 10.1085/jgp.201411169. Epub 2014 Jun 16.
5
Allosteric regulation of the P2X4 receptor channel pore dilation.P2X4受体通道孔扩张的变构调节。
Pflugers Arch. 2015 Apr;467(4):713-26. doi: 10.1007/s00424-014-1546-7. Epub 2014 Jun 11.
6
Identification of P2X2/P2X4/P2X6 heterotrimeric receptors using atomic force microscopy (AFM) imaging.使用原子力显微镜(AFM)成像技术鉴定 P2X2/P2X4/P2X6 异三聚体受体。
FEBS Lett. 2014 Jun 5;588(12):2125-8. doi: 10.1016/j.febslet.2014.04.048. Epub 2014 May 8.
7
Activation of microglial cells triggers a release of brain-derived neurotrophic factor (BDNF) inducing their proliferation in an adenosine A2A receptor-dependent manner: A2A receptor blockade prevents BDNF release and proliferation of microglia.小胶质细胞的激活触发脑源性神经营养因子(BDNF)的释放,从而以依赖于腺苷 A2A 受体的方式诱导其增殖:A2A 受体阻断可防止 BDNF 的释放和小胶质细胞的增殖。
J Neuroinflammation. 2013 Jan 30;10:16. doi: 10.1186/1742-2094-10-16.
8
Microglia: new roles for the synaptic stripper.小胶质细胞:突触清除器的新角色。
Neuron. 2013 Jan 9;77(1):10-8. doi: 10.1016/j.neuron.2012.12.023.
9
Purinergic receptors in microglia: functional modal shifts of microglia mediated by P2 and P1 receptors.嘌呤能受体在小胶质细胞中的作用:P2 和 P1 受体介导的小胶质细胞功能模式转变。
Glia. 2013 Jan;61(1):47-54. doi: 10.1002/glia.22358. Epub 2012 Jun 1.
10
Imaging P2X4 receptor lateral mobility in microglia: regulation by calcium and p38 MAPK.在小胶质细胞中成像 P2X4 受体侧向流动性:钙和 p38 MAPK 的调节。
J Biol Chem. 2012 Apr 27;287(18):14734-48. doi: 10.1074/jbc.M111.329334. Epub 2012 Mar 5.