Division of Cellular and Molecular Therapy, Department of Pediatrics; University of Florida College of Medicine, Gainesville, Florida, USA; Powell Gene Therapy Center; University of Florida College of Medicine, Gainesville, Florida, USA; Shands Cancer Center; University of Florida College of Medicine, Gainesville, Florida, USA.
Division of Cellular and Molecular Therapy, Department of Pediatrics; University of Florida College of Medicine , Gainesville, Florida, USA.
Mol Ther Methods Clin Dev. 2016 May 4;3:16029. doi: 10.1038/mtm.2016.29. eCollection 2016.
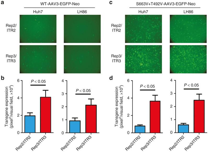
Although recombinant adeno-associated virus serotype 3 (AAV3) vectors were largely ignored previously, owing to their poor transduction efficiency in most cells and tissues examined, our initial observation of the selective tropism of AAV3 serotype vectors for human liver cancer cell lines and primary human hepatocytes has led to renewed interest in this serotype. AAV3 vectors and their variants have recently proven to be extremely efficient in targeting human and nonhuman primate hepatocytes in vitro as well as in vivo. In the present studies, we wished to evaluate the relative contributions of the cis-acting inverted terminal repeats (ITRs) from AAV3 (ITR3), as well as the trans-acting Rep proteins from AAV3 (Rep3) in the AAV3 vector production and transduction. To this end, we utilized two helper plasmids: pAAVr2c3, which carries rep2 and cap3 genes, and pAAVr3c3, which carries rep3 and cap3 genes. The combined use of AAV3 ITRs, AAV3 Rep proteins, and AAV3 capsids led to the production of recombinant vectors, AAV3-Rep3/ITR3, with up to approximately two to fourfold higher titers than AAV3-Rep2/ITR2 vectors produced using AAV2 ITRs, AAV2 Rep proteins, and AAV3 capsids. We also observed that the transduction efficiency of Rep3/ITR3 AAV3 vectors was approximately fourfold higher than that of Rep2/ITR2 AAV3 vectors in human hepatocellular carcinoma cell lines in vitro. The transduction efficiency of Rep3/ITR3 vectors was increased by ~10-fold, when AAV3 capsids containing mutations in two surface-exposed residues (serine 663 and threonine 492) were used to generate a S663V+T492V double-mutant AAV3 vector. The Rep3/ITR3 AAV3 vectors also transduced human liver tumors in vivo approximately twofold more efficiently than those generated with Rep2/ITR2. Our data suggest that the transduction efficiency of AAV3 vectors can be significantly improved both using homologous Rep proteins and ITRs as well as by capsid optimization. Thus, the combined use of homologous Rep proteins, ITRs, and capsids should also lead to more efficacious other AAV serotype vectors for their optimal use in human gene therapy.
尽管重组腺相关病毒血清型 3(AAV3)载体以前由于其在大多数检查的细胞和组织中的转导效率较差而基本被忽视,但我们最初观察到 AAV3 血清型载体对人肝癌细胞系和原代人肝细胞的选择性嗜性,这重新引起了人们对该血清型的兴趣。AAV3 载体及其变体最近已被证明在体外和体内靶向人源和非人灵长类动物肝细胞非常有效。在本研究中,我们希望评估 AAV3(ITR3)的顺式作用反向末端重复序列(ITR)以及 AAV3(Rep3)的反式作用 Rep 蛋白在 AAV3 载体生产和转导中的相对贡献。为此,我们利用了两个辅助质粒:pAAVr2c3,其携带 rep2 和 cap3 基因,以及 pAAVr3c3,其携带 rep3 和 cap3 基因。联合使用 AAV3 ITRs、AAV3 Rep 蛋白和 AAV3 衣壳导致产生了重组载体 AAV3-Rep3/ITR3,其滴度比使用 AAV2 ITRs、AAV2 Rep 蛋白和 AAV3 衣壳产生的 AAV3-Rep2/ITR2 载体高 2 至 4 倍。我们还观察到,Rep3/ITR3 AAV3 载体在体外人肝癌细胞系中的转导效率比 Rep2/ITR2 AAV3 载体高约 4 倍。当使用含有两个表面暴露残基(丝氨酸 663 和苏氨酸 492)突变的 AAV3 衣壳来生成 S663V+T492V 双突变 AAV3 载体时,Rep3/ITR3 载体的转导效率增加了约 10 倍。Rep3/ITR3 AAV3 载体在体内转导人肝肿瘤的效率也比使用 Rep2/ITR2 生成的载体高约 2 倍。我们的数据表明,使用同源 Rep 蛋白和 ITR 以及衣壳优化可以显著提高 AAV3 载体的转导效率。因此,同源 Rep 蛋白、ITR 和衣壳的联合使用也应该导致更有效的其他 AAV 血清型载体,以优化其在人类基因治疗中的应用。