Park Chi-Yeon, Choi Seung-Cheol, Kim Jong-Ho, Choi Ji-Hyun, Joo Hyung Joon, Hong Soon Jun, Lim Do-Sun
Department of Cardiology, Cardiovascular Center, College of Medicine, Korea University, Seoul 02841, Korea.
Department of Cardiology, Cardiovascular Center, Korea University Anam Hospital, 73, Inchon-ro, Seongbuk-gu, Seoul 02841, Korea.
Int J Mol Sci. 2016 May 24;17(6):800. doi: 10.3390/ijms17060800.
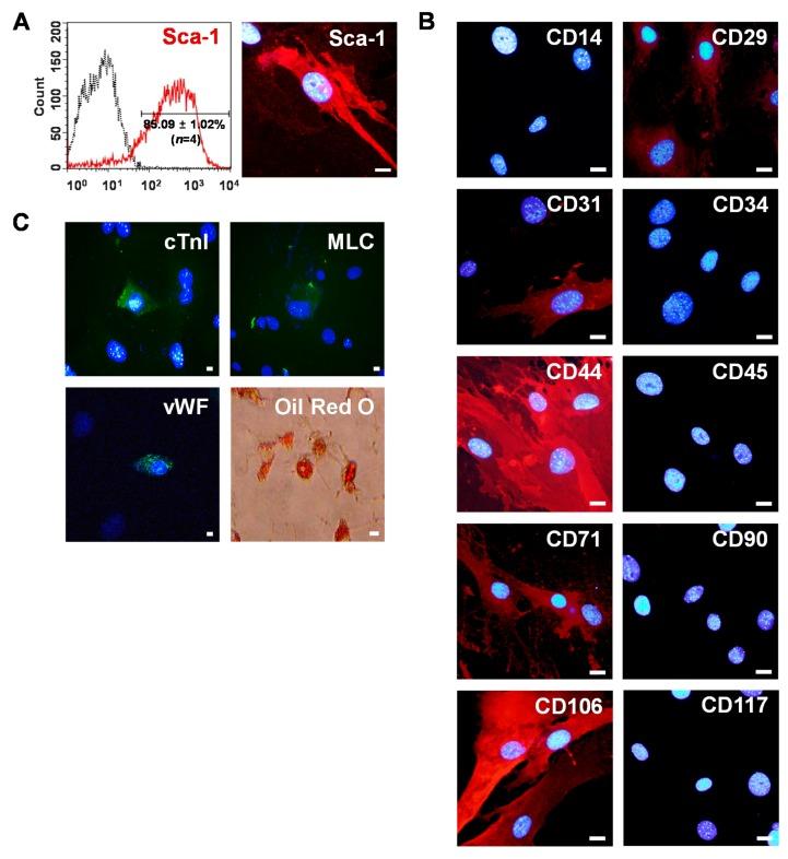
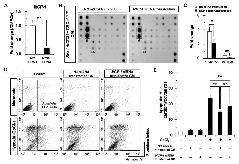
Cardiac stem cells (CSCs) were known to secrete diverse paracrine factors leading to functional improvement and beneficial left ventricular remodeling via activation of the endogenous pro-survival signaling pathway. However, little is known about the paracrine factors secreted by CSCs and their roles in cardiomyocyte survival during hypoxic condition mimicking the post-myocardial infarction environment. We established Sca-1+/CD31- human telomerase reverse transcriptase-immortalized CSCs (Sca-1+/CD31- CSCs(hTERT)), evaluated their stem cell properties, and paracrine potential in cardiomyocyte survival during hypoxia-induced injury. Sca-1+/CD31- CSCs(hTERT) sustained proliferation ability even after long-term culture exceeding 100 population doublings, and represented multi-differentiation potential into cardiomyogenic, endothelial, adipogenic, and osteogenic lineages. Dominant factors secreted from Sca-1+/CD31- CSCs(hTERT) were EGF, TGF-β1, IGF-1, IGF-2, MCP-1, HGF R, and IL-6. Among these, MCP-1 was the most predominant factor in Sca-1+/CD31- CSCs(hTERT) conditioned medium (CM). Sca-1+/CD31- CSCs(hTERT) CM increased survival and reduced apoptosis of HL-1 cardiomyocytes during hypoxic injury. MCP-1 silencing in Sca-1+/CD31- CSCs(hTERT) CM resulted in a significant reduction in cardiomyocyte apoptosis. We demonstrated that Sca-1+/CD31- CSCs(hTERT) exhibited long-term proliferation capacity and multi-differentiation potential. Sca-1+/CD31- CSCs(hTERT) CM protected cardiomyocytes from hypoxic injury partly via MCP-1-dependent mechanism. Thus, they are valuable sources for in vitro and in vivo studies in the cardiovascular field.
已知心脏干细胞(CSCs)可分泌多种旁分泌因子,通过激活内源性促生存信号通路,实现功能改善和有益的左心室重塑。然而,关于CSCs分泌的旁分泌因子及其在模拟心肌梗死后环境的缺氧条件下对心肌细胞存活的作用,人们了解甚少。我们建立了Sca-1+/CD31-人端粒酶逆转录酶永生化CSCs(Sca-1+/CD31- CSCs(hTERT)),评估了它们的干细胞特性以及在缺氧诱导损伤过程中对心肌细胞存活的旁分泌潜能。即使经过超过100次群体倍增的长期培养,Sca-1+/CD31- CSCs(hTERT)仍保持增殖能力,并表现出向心肌、内皮、脂肪和成骨谱系的多分化潜能。Sca-1+/CD31- CSCs(hTERT)分泌的主要因子有表皮生长因子(EGF)、转化生长因子-β1(TGF-β1)、胰岛素样生长因子-1(IGF-1)、胰岛素样生长因子-2(IGF-2)、单核细胞趋化蛋白-1(MCP-1)、肝细胞生长因子受体(HGF R)和白细胞介素-6(IL-6)。其中,MCP-1是Sca-1+/CD31- CSCs(hTERT)条件培养基(CM)中最主要的因子。Sca-1+/CD31- CSCs(hTERT) CM可提高缺氧损伤期间HL-1心肌细胞的存活率并减少其凋亡。Sca-1+/CD31- CSCs(hTERT) CM中的MCP-1沉默导致心肌细胞凋亡显著减少。我们证明了Sca-1+/CD31- CSCs(hTERT)具有长期增殖能力和多分化潜能。Sca-1+/CD31- CSCs(hTERT) CM部分通过MCP-1依赖性机制保护心肌细胞免受缺氧损伤。因此,它们是心血管领域体外和体内研究的宝贵资源。