Suppr超能文献

大电导钙激活钾通道(BKCa)通过促进αvβ3整合素与黏着斑激酶(FAK)之间的偶联来促进前列腺癌的生长和转移。

BKCa promotes growth and metastasis of prostate cancer through facilitating the coupling between αvβ3 integrin and FAK.

作者信息

Du Cheng, Zheng Zhendong, Li Danqi, Chen Li, Li Na, Yi Xiaomin, Yang Yang, Guo Fang, Liu Wenchao, Xie Xiaodong, Xie Manjiang

机构信息

Department of Oncology, General Hospital of Shenyang Military Area Command, Shenyang, P. R. China.

Department of Oncology, Xijing Hospital, Fourth Military Medical University, Xi'an, P. R. China.

出版信息

Oncotarget. 2016 Jun 28;7(26):40174-40188. doi: 10.18632/oncotarget.9559.

Abstract

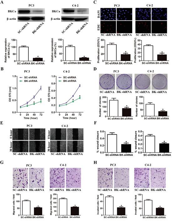
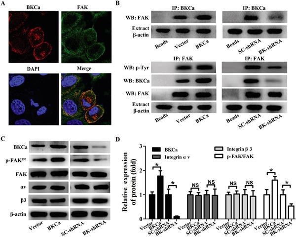
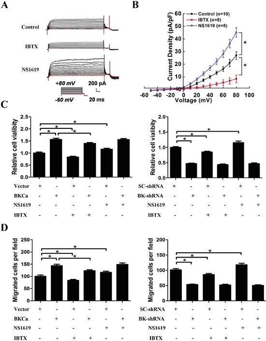
BKCa is a large conductance calcium activated potassium channel promoting prostate cancer cell proliferation, although the mechanism is not fully elucidated. In addition, whether BKCa is involved in metastasis of prostate cancer remains to be explored. Here, we report that BKCa is overexpressed in prostate cancer. BKCa expression positively correlates with Ki67 index and gleason score of prostate cancer. Upregulation of BKCa promoted proliferation, migration and invasion of prostate cancer cells. On the contrary, downregulation of BKCa inhibited growth and metastasis of prostate cancer cells both in vitro and in vivo. Moreover, the ion-conducting function of BKCa contributed moderately to prostate cancer proliferation and migration, although, this was not the primary mechanism. BKCa action was mainly mediated through forming a functional complex with αvβ3 integrin. The BKCa/αvβ3 integrin complex promoted FAK phosphorylation independent of the channel activity. Overexpression of BKCa enhanced its association with αvβ3 integrin and FAK which increased FAK phosphorylation. Conversely, disrupting the complex by downregulation of BKCa reduced FAK phosphorylation. Finally, blocking of αvβ3 integrin or p-FAK activity using LM609 or Y15 markedly abrogated BKCa-enhanced cell proliferation and migration. Taken together, these results suggest that targeting BKCa/αvβ3/FAK may inaugurate innovative approaches to inhibit prostate cancer growth and metastasis.

摘要

大电导钙激活钾通道(BKCa)可促进前列腺癌细胞增殖,尽管其机制尚未完全阐明。此外,BKCa是否参与前列腺癌转移仍有待探索。在此,我们报告BKCa在前列腺癌中过表达。BKCa表达与前列腺癌的Ki67指数和 Gleason评分呈正相关。BKCa的上调促进了前列腺癌细胞的增殖、迁移和侵袭。相反,BKCa的下调在体外和体内均抑制了前列腺癌细胞的生长和转移。此外,BKCa的离子传导功能对前列腺癌的增殖和迁移有一定作用,尽管这不是主要机制。BKCa的作用主要是通过与αvβ3整合素形成功能复合物来介导的。BKCa/αvβ3整合素复合物促进粘着斑激酶(FAK)磷酸化,且不依赖于通道活性。BKCa的过表达增强了其与αvβ3整合素和FAK的结合,从而增加了FAK磷酸化。相反,通过下调BKCa破坏该复合物会降低FAK磷酸化。最后,使用LM609或Y15阻断αvβ3整合素或p-FAK活性可显著消除BKCa增强的细胞增殖和迁移。综上所述,这些结果表明,靶向BKCa/αvβ3/FAK可能开创抑制前列腺癌生长和转移的创新方法。

https://cdn.ncbi.nlm.nih.gov/pmc/blobs/44cc/5130001/4724e167c840/oncotarget-07-40174-g001.jpg

文献AI研究员

20分钟写一篇综述,助力文献阅读效率提升50倍。

立即体验

用中文搜PubMed

大模型驱动的PubMed中文搜索引擎

马上搜索

文档翻译

学术文献翻译模型,支持多种主流文档格式。

立即体验