Suppr超能文献

在大肠和小肠炎症期间,嗜酸性粒细胞在影响IgA(+)浆细胞数量方面可能发挥区域不同的作用。

Eosinophils may play regionally disparate roles in influencing IgA(+) plasma cell numbers during large and small intestinal inflammation.

作者信息

Forman Ruth, Bramhall Michael, Logunova Larisa, Svensson-Frej Marcus, Cruickshank Sheena M, Else Kathryn J

机构信息

Department of Immunology, University of Manchester, Manchester, UK.

Immunology section, Lund University, BMC D14, Lund, SE-22184, Sweden.

出版信息

BMC Immunol. 2016 May 31;17(1):12. doi: 10.1186/s12865-016-0153-0.

Abstract

BACKGROUND

Eosinophils are innate immune cells present in the intestine during steady state conditions. An intestinal eosinophilia is a hallmark of many infections and an accumulation of eosinophils is also observed in the intestine during inflammatory disorders. Classically the function of eosinophils has been associated with tissue destruction, due to the release of cytotoxic granule contents. However, recent evidence has demonstrated that the eosinophil plays a more diverse role in the immune system than previously acknowledged, including shaping adaptive immune responses and providing plasma cell survival factors during the steady state. Importantly, it is known that there are regional differences in the underlying immunology of the small and large intestine, but whether there are differences in context of the intestinal eosinophil in the steady state or inflammation is not known.

RESULTS

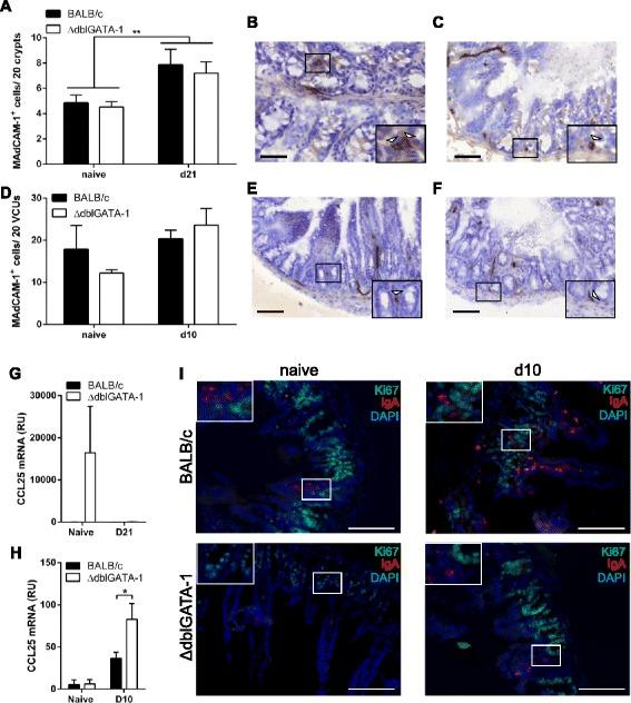
Our data demonstrates that there are fewer IgA(+) plasma cells in the small intestine of eosinophil-deficient ΔdblGATA-1 mice compared to eosinophil-sufficient wild-type mice, with the difference becoming significant post-infection with Toxoplasma gondii. Remarkably, and in complete contrast, the absence of eosinophils in the inflamed large intestine does not impact on IgA(+) cell numbers during steady state, and is associated with a significant increase in IgA(+) cells post-infection with Trichuris muris compared to wild-type mice. Thus, the intestinal eosinophil appears to be less important in sustaining the IgA(+) cell pool in the large intestine compared to the small intestine, and in fact, our data suggests eosinophils play an inhibitory role. The dichotomy in the influence of the eosinophil over small and large intestinal IgA(+) cells did not depend on differences in plasma cell growth factors, recruitment potential or proliferation within the different regions of the gastrointestinal tract (GIT).

CONCLUSIONS

We demonstrate for the first time that there are regional differences in the requirement of eosinophils for maintaining IgA+ cells between the large and small intestine, which are more pronounced during inflammation. This is an important step towards further delineation of the enigmatic functions of gut-resident eosinophils.

摘要

背景

嗜酸性粒细胞是稳态条件下存在于肠道中的固有免疫细胞。肠道嗜酸性粒细胞增多是许多感染的标志,在炎症性疾病期间肠道中也会观察到嗜酸性粒细胞的积聚。传统上,由于细胞毒性颗粒内容物的释放,嗜酸性粒细胞的功能与组织破坏有关。然而,最近的证据表明,嗜酸性粒细胞在免疫系统中发挥的作用比以前认识到的更加多样,包括在稳态期间塑造适应性免疫反应和提供浆细胞存活因子。重要的是,已知小肠和大肠的基础免疫学存在区域差异,但在稳态或炎症情况下肠道嗜酸性粒细胞是否存在差异尚不清楚。

结果

我们的数据表明,与嗜酸性粒细胞充足的野生型小鼠相比,嗜酸性粒细胞缺陷的ΔdblGATA-1小鼠小肠中的IgA(+)浆细胞较少,在感染刚地弓形虫后这种差异变得显著。值得注意的是,与之形成完全对比的是,发炎的大肠中缺乏嗜酸性粒细胞在稳态期间不会影响IgA(+)细胞数量,并且与感染小鼠鞭虫后IgA(+)细胞数量相比野生型小鼠显著增加有关。因此,与小肠相比,肠道嗜酸性粒细胞在维持大肠中IgA(+)细胞库方面似乎不太重要,事实上,我们的数据表明嗜酸性粒细胞起抑制作用。嗜酸性粒细胞对小肠和大肠IgA(+)细胞影响的二分法并不取决于浆细胞生长因子、募集潜力或胃肠道不同区域内增殖的差异。

结论

我们首次证明,在维持IgA+细胞方面,小肠和大肠对嗜酸性粒细胞的需求存在区域差异,在炎症期间这种差异更为明显。这是进一步描绘肠道驻留嗜酸性粒细胞神秘功能的重要一步。

https://cdn.ncbi.nlm.nih.gov/pmc/blobs/fb3f/4886441/d0027103f37e/12865_2016_153_Fig1_HTML.jpg

文献AI研究员

20分钟写一篇综述,助力文献阅读效率提升50倍。

立即体验

用中文搜PubMed

大模型驱动的PubMed中文搜索引擎

马上搜索

文档翻译

学术文献翻译模型,支持多种主流文档格式。

立即体验