Suppr超能文献

长链非编码RNA CPS1-IT1通过调节HIF-1α活性和抑制上皮-间质转化来抑制肝细胞癌的转移。

Long noncoding RNA CPS1-IT1 suppresses the metastasis of hepatocellular carcinoma by regulating HIF-1α activity and inhibiting epithelial-mesenchymal transition.

作者信息

Wang Tong-Hong, Yu Cheng-Chia, Lin Yong-Shiang, Chen Tse-Ching, Yeh Chau-Ting, Liang Kung-Hao, Shieh Tzong-Ming, Chen Chi-Yuan, Hsueh Chuen

机构信息

Tissue Bank, Chang Gung Memorial Hospital, Tao-Yuan, Taiwan.

Research Center for Industry of Human Ecology, Chang Gung University of Science and Technology, Tao-Yuan, Taiwan.

出版信息

Oncotarget. 2016 Jul 12;7(28):43588-43603. doi: 10.18632/oncotarget.9635.

Abstract

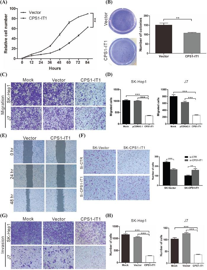
Recently, increasing numbers of long noncoding RNAs (lncRNAs), with both oncogenic and tumor-suppressive potential, have been found to be aberrantly expressed in various human cancers. However, the function of lncRNAs in hepatocellular carcinoma (HCC) progression remains largely unknown. In this study, we performed a comprehensive microarray analysis of lncRNA expression using human HCC specimens. After validation in 119 human HCC tissues, we identified a novel tumor suppressor lncRNA, CPS1 intronic transcript 1 (CPS1-IT1). To elucidate the clinical significance of CPS1-IT1 in HCC, correlations between CPS1-IT1 levels, clinical parameters, and survival outcomes were analyzed. In vitro and in vivo functional assays were also performed to dissect the potential underlying mechanisms. Expression of CPS1-IT1 was significantly decreased in 73% of HCC tissues, and patients with low CPS1-IT1 expression had poor survival outcomes. Furthermore, in vitro functional assays indicated that CPS1-IT1 significantly reduced cell proliferation, migration and invasion capacities through reduced Hsp90 binding to and activation of HIF-1α, thereby suppressing the epithelial-mesenchymal transition (EMT). An in vivo animal model also demonstrated the tumor suppressor role of CPS1- IT1 via decreased tumor growth and metastasis. In conclusion, lncRNA CPS1-IT1 acts as a tumor suppressor in HCC by reducing HIF-1α activation and suppressing EMT. The findings of this study establish a function for CPS1-IT1 in HCC progression and suggest its potential as a new prognostic biomarker and target for HCC therapy.

摘要

最近,人们发现越来越多具有致癌和抑癌潜力的长链非编码RNA(lncRNA)在各种人类癌症中异常表达。然而,lncRNA在肝细胞癌(HCC)进展中的功能仍 largely unknown。在本研究中,我们使用人类HCC标本对lncRNA表达进行了全面的微阵列分析。在119个人类HCC组织中进行验证后,我们鉴定出一种新的肿瘤抑制性lncRNA,即CPS1内含子转录本1(CPS1-IT1)。为了阐明CPS1-IT1在HCC中的临床意义,我们分析了CPS1-IT1水平、临床参数和生存结果之间的相关性。还进行了体外和体内功能试验以剖析潜在的机制。CPS1-IT1的表达在73%的HCC组织中显著降低,CPS1-IT1表达低的患者生存结果较差。此外,体外功能试验表明,CPS1-IT1通过减少Hsp90与HIF-1α的结合及激活,显著降低细胞增殖、迁移和侵袭能力,从而抑制上皮-间质转化(EMT)。体内动物模型也证明了CPS1-IT1通过减少肿瘤生长和转移发挥肿瘤抑制作用。总之,lncRNA CPS1-IT1通过降低HIF-1α激活和抑制EMT在HCC中发挥肿瘤抑制作用。本研究结果确定了CPS1-IT1在HCC进展中的功能,并表明其作为HCC治疗新的预后生物标志物和靶点的潜力。

https://cdn.ncbi.nlm.nih.gov/pmc/blobs/43bd/5190046/776bcf9068c5/oncotarget-07-43588-g001.jpg

文献AI研究员

20分钟写一篇综述,助力文献阅读效率提升50倍。

立即体验

用中文搜PubMed

大模型驱动的PubMed中文搜索引擎

马上搜索

文档翻译

学术文献翻译模型,支持多种主流文档格式。

立即体验