State Key Laboratory of Pharmaceutical Biotechnology, The University of Hong Kong, Pok Fu Lam, Hong Kong.
Department of Medicine, The University of Hong Kong, Pok Fu Lam, Hong Kong.
Nat Commun. 2016 Jun 6;7:11740. doi: 10.1038/ncomms11740.
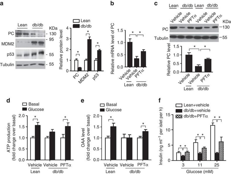
Mitochondrial metabolism is pivotal for glucose-stimulated insulin secretion (GSIS) in pancreatic β-cells. However, little is known about the molecular machinery that controls the homeostasis of intermediary metabolites in mitochondria. Here we show that the activation of p53 in β-cells, by genetic deletion or pharmacological inhibition of its negative regulator MDM2, impairs GSIS, leading to glucose intolerance in mice. Mechanistically, p53 activation represses the expression of the mitochondrial enzyme pyruvate carboxylase (PC), resulting in diminished production of the TCA cycle intermediates oxaloacetate and NADPH, and impaired oxygen consumption. The defective GSIS and mitochondrial metabolism in MDM2-null islets can be rescued by restoring PC expression. Under diabetogenic conditions, MDM2 and p53 are upregulated, whereas PC is reduced in mouse β-cells. Pharmacological inhibition of p53 alleviates defective GSIS in diabetic islets by restoring PC expression. Thus, the MDM2-p53-PC signalling axis links mitochondrial metabolism to insulin secretion and glucose homeostasis, and could represent a therapeutic target in diabetes.
线粒体代谢对于胰腺β细胞中的葡萄糖刺激胰岛素分泌(GSIS)至关重要。然而,对于控制线粒体中间代谢物稳态的分子机制知之甚少。本文表明,通过遗传敲除或药理学抑制其负调节剂 MDM2 激活β细胞中的 p53,会损害 GSIS,导致小鼠出现葡萄糖不耐受。从机制上讲,p53 的激活会抑制线粒体酶丙酮酸羧化酶(PC)的表达,导致三羧酸循环中间产物草酰乙酸和 NADPH 的产生减少,以及耗氧量减少。在 MDM2 缺失的胰岛中,通过恢复 PC 的表达可以挽救 p53 激活引起的 GSIS 和线粒体代谢缺陷。在致糖尿病条件下,MDM2 和 p53 在小鼠β细胞中上调,而 PC 则减少。抑制 p53 可通过恢复 PC 表达来减轻糖尿病胰岛中的 GSIS 缺陷。因此,MDM2-p53-PC 信号轴将线粒体代谢与胰岛素分泌和葡萄糖稳态联系起来,可能成为糖尿病的治疗靶点。