Harwell Claire S, Coleman Michael P
The Babraham Institute, Babraham Research Campus, Cambridge, CB22 3AT, UK.
Present Address: John van Geest Centre for Brain Repair, Forvie Site, Robinson Way, Cambridge, CB2 0PY, UK.
Mol Neurodegener. 2016 Jun 10;11(1):44. doi: 10.1186/s13024-016-0110-7.
To date, there are no effective disease-modifying treatments for Alzheimer's disease (AD). In order to develop new therapeutics for stages where they are most likely to be effective, it is important to identify the first pathological alterations in the disease cascade. Changes in Aβ concentration have long been reported as one of the first steps, but understanding the source, and earliest consequences, of pathology requires a model system that represents all major CNS cell types, is amenable to repeated observation and sampling, and can be readily manipulated. In this regard, long term organotypic hippocampal slice cultures (OHSCs) from neonatal amyloid mice offer an excellent compromise between in vivo and primary culture studies, largely retaining the cellular composition and neuronal architecture of the in vivo hippocampus, but with the in vitro advantages of accessibility to live imaging, sampling and intervention.
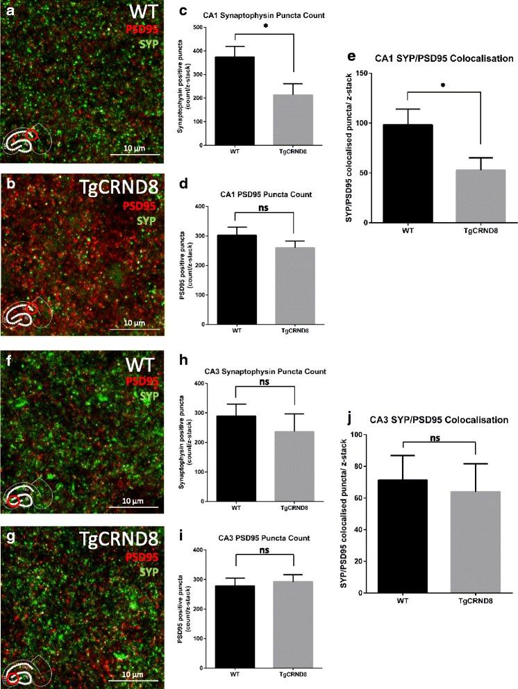
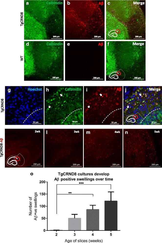
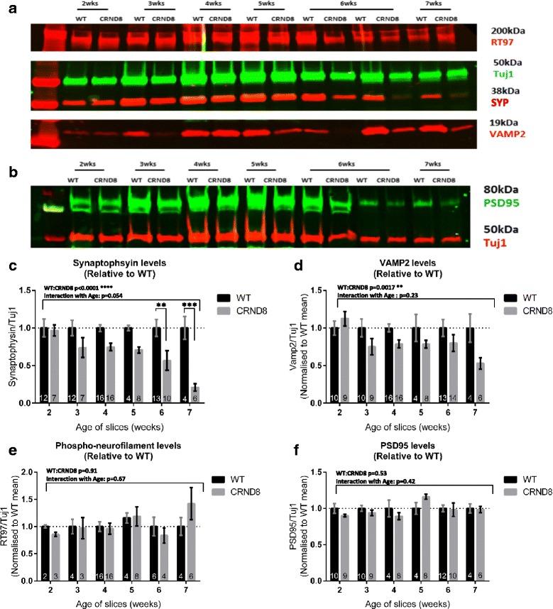
Here, we report the development and characterisation of progressive pathological changes in an organotypic model from TgCRND8 mice. Aβ1-40 and Aβ1-42 rise progressively in transgenic slice culture medium and stabilise when regular feeding balances continued production. In contrast, intraneuronal Aβ continues to accumulate in close correlation with a specific decline in presynaptic proteins and puncta. Plaque pathology is not evident even when Aβ1-42 is increased by pharmacological manipulation (using calpain inhibitor 1), indicating that soluble Aβ species, or other APP processing products, are sufficient to cause the initial synaptic changes.
Organotypic brain slices from TgCRND8 mice represent an important new system for understanding mechanisms of Aβ generation, release and progressive toxicity. The pathology observed in these cultures will allow for rapid assessment of disease modifying compounds in a system amenable to manipulation and observation.
迄今为止,尚无针对阿尔茨海默病(AD)的有效疾病修饰治疗方法。为了开发在最可能有效的阶段使用的新疗法,识别疾病级联反应中的首个病理改变非常重要。长期以来,Aβ浓度的变化一直被报道为第一步,但要了解病理的来源和最早后果,需要一个代表所有主要中枢神经系统细胞类型、适合反复观察和采样且易于操作的模型系统。在这方面,来自新生淀粉样小鼠的长期器官型海马切片培养物(OHSCs)在体内研究和原代培养研究之间提供了一个很好的折衷方案,在很大程度上保留了体内海马的细胞组成和神经元结构,但具有活体成像、采样和干预的体外优势。
在此,我们报告了来自TgCRND8小鼠的器官型模型中进行性病理变化的发展和特征。Aβ1-40和Aβ1-42在转基因切片培养基中逐渐升高,并在定期喂食平衡持续产生时稳定下来。相比之下,神经元内Aβ继续积累,与突触前蛋白和突触小体的特定下降密切相关。即使通过药理学操作(使用钙蛋白酶抑制剂1)增加Aβ1-42,斑块病理也不明显,这表明可溶性Aβ物种或其他APP加工产物足以引起最初的突触变化。
来自TgCRND8小鼠的器官型脑切片代表了一个重要的新系统,用于理解Aβ生成、释放和进行性毒性的机制。在这些培养物中观察到的病理将允许在一个易于操作和观察的系统中快速评估疾病修饰化合物。