McGeachan Robert I, Meftah Soraya, Taylor Lewis W, Catterson James H, Negro Danilo, Bonthron Calum, Holt Kristján, Tulloch Jane, Rose Jamie L, Gobbo Francesco, Chang Ya Yin, Elliott Jamie, McLay Lauren, King Declan, Liaquat Imran, Spires-Jones Tara L, Booker Sam A, Brennan Paul M, Durrant Claire S
Centre for Discovery Brain Sciences, The University of Edinburgh, Edinburgh, UK.
UK Dementia Research Institute, The University of Edinburgh, Edinburgh, UK.
Nat Commun. 2025 Apr 30;16(1):3753. doi: 10.1038/s41467-025-58879-z.
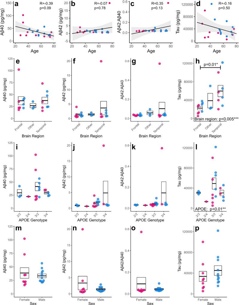
In Alzheimer's disease, amyloid beta (Aβ) and tau pathology are thought to drive synapse loss. However, there is limited information on how endogenous levels of tau, Aβ and other biomarkers relate to patient characteristics, or how manipulating physiological levels of Aβ impacts synapses in living adult human brain. Using live human brain slice cultures, we report that Aβ and tau release levels vary with donor age and brain region, respectively. Release of other biomarkers such as KLK-6, NCAM-1, and Neurogranin vary between brain region, while TDP-43 and NCAM-1 release is impacted by sex. Pharmacological manipulation of Aβ in either direction results in a loss of synaptophysin puncta, with increased physiological Aβ triggering potentially compensatory synaptic transcript changes. In contrast, treatment with Aβ-containing Alzheimer's disease brain extract results in post-synaptic Aβ uptake and pre-synaptic puncta loss without affecting synaptic transcripts. These data reveal distinct effects of physiological and pathological Aβ on synapses in human brain tissue.
在阿尔茨海默病中,β-淀粉样蛋白(Aβ)和tau蛋白病变被认为会导致突触丧失。然而,关于tau蛋白、Aβ和其他生物标志物的内源性水平如何与患者特征相关,或者操纵Aβ的生理水平如何影响成年活人脑中的突触,目前信息有限。利用活人脑切片培养,我们报告Aβ和tau蛋白的释放水平分别随供体年龄和脑区而变化。其他生物标志物如激肽释放酶-6(KLK-6)、神经细胞黏附分子-1(NCAM-1)和神经颗粒素的释放在不同脑区有所不同,而TDP-43和NCAM-1的释放受性别影响。对Aβ进行任一方向的药理学操纵都会导致突触素斑点的丧失,生理Aβ水平升高会触发潜在的代偿性突触转录变化。相比之下,用含有Aβ的阿尔茨海默病脑提取物处理会导致突触后Aβ摄取和突触前斑点丧失,而不影响突触转录本。这些数据揭示了生理和病理Aβ对人脑组织突触的不同影响。