Suppr超能文献

棉花(陆地棉)长链非编码RNA的全基因组分析及其对干旱胁迫的响应

Genome-Wide Analysis of Long Noncoding RNAs and Their Responses to Drought Stress in Cotton (Gossypium hirsutum L.).

作者信息

Lu Xuke, Chen Xiugui, Mu Min, Wang Junjuan, Wang Xiaoge, Wang Delong, Yin Zujun, Fan Weili, Wang Shuai, Guo Lixue, Ye Wuwei

机构信息

College of Agronomy, Xinjiang Agricultural University, Urumqi, 830052, China.

State Key Laboratory of Cotton Biology, Institute of Cotton Research of Chinese Academy of Agricultural Sciences, Anyang, 455000, Henan, China.

出版信息

PLoS One. 2016 Jun 13;11(6):e0156723. doi: 10.1371/journal.pone.0156723. eCollection 2016.

Abstract

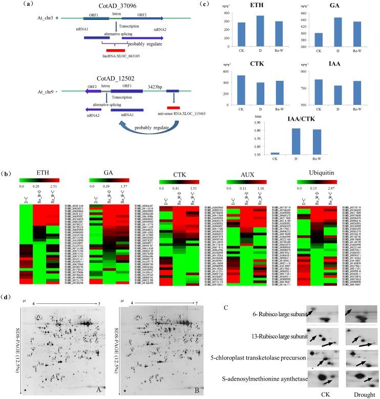
Recent researches on long noncoding RNAs (lncRNAs) have expanded our horizon of gene regulation and the cellular complexity. However, the number, characteristics and expression patterns of lncRNAs remain poorly characterized and how these lncRNAs biogenesis are regulated in response to drought stress in cotton are still largely unclear. In the study, using a reproducibility-based RNA-sequencing and bioinformatics strategy to analyze the lncRNAs of 9 samples under three different environment stresses (control, drought stress and re-watering, three replications), we totally identified 10,820 lncRNAs of high-confidence through five strict steps filtration, of which 9,989 were lincRNAs, 153 were inronic lncRNAs, 678 were anti-sense lncRNAs. Coding function analysis showed 6,470 lncRNAs may have the ability to code proteins. Small RNAs precursor analysis revealed that 196 lncRNAs may be the precursors to small RNAs, most of which (35.7%, 70) were miRNAs. Expression patterns analysis showed that most of lncRNAs were expressed at a low level and most inronic lncRNAs (75.95%) had a consistent expression pattern with their adjacent protein-coding genes. Further analysis of transcriptome data uncovered that lncRNAs XLOC_063105 and XLOC_115463 probably function in regulating two adjacent coding genes CotAD_37096 and CotAD_12502, respectively. Investigations of the content of plant hormones and proteomics analysis under drought stress also complemented the prediction. We analyzed the characteristics and the expression patterns of lncRNAs under drought stress and re-watering treatment, and found lncRNAs may be likely to involve in regulating plant hormones pathway in response to drought stress.

摘要

近期对长链非编码RNA(lncRNAs)的研究拓展了我们对基因调控和细胞复杂性的认知。然而,lncRNAs的数量、特征和表达模式仍未得到充分表征,并且在棉花中这些lncRNAs的生物合成如何响应干旱胁迫进行调控仍不清楚。在本研究中,我们采用基于重复性的RNA测序和生物信息学策略,分析了三种不同环境胁迫(对照、干旱胁迫和复水,各三个重复)下9个样本的lncRNAs,通过五个严格步骤的筛选,共鉴定出10,820个高可信度的lncRNAs,其中9,989个为长链基因间非编码RNA(lincRNAs),153个为内含子lncRNAs,678个为反义lncRNAs。编码功能分析表明,6,470个lncRNAs可能具有编码蛋白质的能力。小RNA前体分析显示,196个lncRNAs可能是小RNA的前体,其中大部分(35.7%,70个)是微小RNA(miRNAs)。表达模式分析表明,大多数lncRNAs表达水平较低,且大多数内含子lncRNAs(75.95%)与其相邻的蛋白质编码基因具有一致的表达模式。对转录组数据的进一步分析发现,lncRNAs XLOC_063105和XLOC_115463可能分别在调控两个相邻的编码基因CotAD_37096和CotAD_12502中发挥作用。干旱胁迫下植物激素含量的研究和蛋白质组学分析也为这一预测提供了补充。我们分析了干旱胁迫和复水处理下lncRNAs的特征和表达模式,发现lncRNAs可能参与调控植物激素途径以响应干旱胁迫。

https://cdn.ncbi.nlm.nih.gov/pmc/blobs/41e7/4905672/17b84e3e18af/pone.0156723.g001.jpg

文献AI研究员

20分钟写一篇综述,助力文献阅读效率提升50倍。

立即体验

用中文搜PubMed

大模型驱动的PubMed中文搜索引擎

马上搜索

文档翻译

学术文献翻译模型,支持多种主流文档格式。

立即体验