Suppr超能文献

通过抑制Src家族激酶靶向结核分枝杆菌的药敏和耐药菌株可减轻疾病负担和病理变化。

Targeting Drug-Sensitive and -Resistant Strains of Mycobacterium tuberculosis by Inhibition of Src Family Kinases Lowers Disease Burden and Pathology.

作者信息

Chandra Pallavi, Rajmani R S, Verma Garima, Bhavesh Neel Sarovar, Kumar Dhiraj

机构信息

Cellular Immunology Group, International Centre for Genetic Engineering and Biotechnology, New Delhi, India.

Transcriptional Regulation Group, International Centre for Genetic Engineering and Biotechnology, New Delhi, India.

出版信息

mSphere. 2016 Apr 13;1(2). doi: 10.1128/mSphere.00043-15. eCollection 2016 Mar-Apr.

Abstract

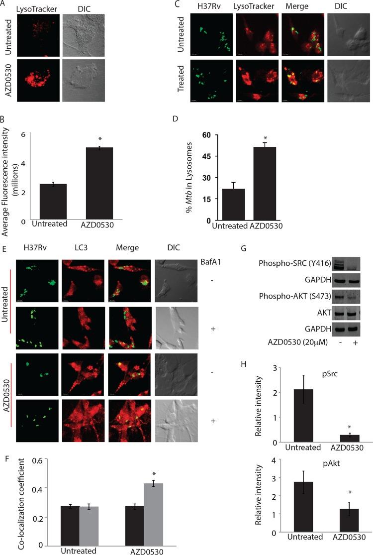
In view of emerging drug resistance among bacterial pathogens, including Mycobacterium tuberculosis, the development of novel therapeutic strategies is increasingly being sought. A recent paradigm in antituberculosis (anti-TB) drug development is to target the host molecules that are crucial for intracellular survival of the pathogen. We previously showed the importance of Src tyrosine kinases in mycobacterial pathogenesis. Here, we report that inhibition of Src significantly reduced survival of H37Rv as well as multidrug-resistant (MDR) and extremely drug-resistant (XDR) strains of M. tuberculosis in THP-1 macrophages. Src inhibition was also effective in controlling M. tuberculosis infection in guinea pigs. In guinea pigs, reduced M. tuberculosis burden due to Src inhibition also led to a marked decline in the disease pathology. In agreement with the theoretical framework of host-directed approaches against the pathogen, Src inhibition was equally effective against an XDR strain in controlling infection in guinea pigs. We propose that Src inhibitors could be developed into effective host-directed anti-TB drugs, which could be indiscriminately used against both drug-sensitive and drug-resistant strains of M. tuberculosis. IMPORTANCE The existing treatment regimen for tuberculosis (TB) suffers from deficiencies like high doses of antibiotics, long treatment duration, and inability to kill persistent populations in an efficient manner. Together, these contribute to the emergence of drug-resistant tuberculosis. Recently, several host factors were identified which help intracellular survival of Mycobacterium tuberculosis within the macrophage. These factors serve as attractive targets for developing alternate therapeutic strategies against M. tuberculosis. This strategy promises to be effective against drug-resistant strains. The approach also has potential to considerably lower the risk of emergence of new drug-resistant strains. We explored tyrosine kinase Src as a host factor exploited by virulent M. tuberculosis for intracellular survival. We show that Src inhibition can effectively control tuberculosis in infected guinea pigs. Moreover, Src inhibition ameliorated TB-associated pathology in guinea pigs. Thus, Src inhibitors have strong potential to be developed as possible anti-TB drugs.

摘要

鉴于包括结核分枝杆菌在内的细菌病原体中出现了耐药性,人们越来越多地寻求开发新的治疗策略。抗结核药物开发的一个最新范例是针对对病原体细胞内存活至关重要的宿主分子。我们之前已表明Src酪氨酸激酶在分枝杆菌发病机制中的重要性。在此,我们报告抑制Src可显著降低H37Rv以及结核分枝杆菌多药耐药(MDR)和广泛耐药(XDR)菌株在THP-1巨噬细胞中的存活率。抑制Src在控制豚鼠的结核分枝杆菌感染方面也有效。在豚鼠中,由于抑制Src导致结核分枝杆菌负荷降低,疾病病理学也显著下降。与针对病原体的宿主导向方法的理论框架一致,抑制Src在控制豚鼠感染方面对XDR菌株同样有效。我们提出Src抑制剂可开发成为有效的宿主导向抗结核药物,可无差别地用于治疗结核分枝杆菌的敏感菌株和耐药菌株。重要性:现有的结核病治疗方案存在高剂量抗生素、治疗时间长以及无法有效杀死持续存在菌群体等缺陷。这些因素共同导致了耐药结核病的出现。最近,已鉴定出几种有助于结核分枝杆菌在巨噬细胞内细胞内存活的宿主因子。这些因子是开发针对结核分枝杆菌的替代治疗策略的有吸引力的靶点。该策略有望对耐药菌株有效。该方法还有可能显著降低出现新耐药菌株的风险。我们探索了酪氨酸激酶Src作为毒力强的结核分枝杆菌用于细胞内存活所利用的宿主因子。我们表明抑制Src可有效控制感染豚鼠的结核病。此外,抑制Src改善了豚鼠与结核病相关的病理学。因此,Src抑制剂有很强的潜力被开发为可能的抗结核药物。

https://cdn.ncbi.nlm.nih.gov/pmc/blobs/1380/4894694/922e7beebbd6/sph0021620650001.jpg

文献AI研究员

20分钟写一篇综述,助力文献阅读效率提升50倍。

立即体验

用中文搜PubMed

大模型驱动的PubMed中文搜索引擎

马上搜索

文档翻译

学术文献翻译模型,支持多种主流文档格式。

立即体验