Suppr超能文献

58-F,一种来自麦冬的黄烷酮,通过降低溶酶体膜通透性来防止肝细胞死亡。

58-F, a flavanone from Ophiopogon japonicus, prevents hepatocyte death by decreasing lysosomal membrane permeability.

作者信息

Yan Xiaofeng, Ye Tingjie, Hu Xudong, Zhao Pei, Wang Xiaoling

机构信息

Department of Biology, school of basic medical science, Shanghai University of Traditional Chinese Medicine, Shanghai 201203, China.

出版信息

Sci Rep. 2016 Jun 16;6:27875. doi: 10.1038/srep27875.

Abstract

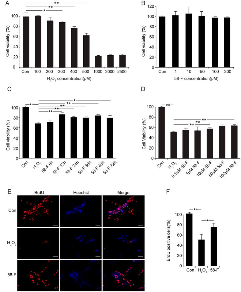
Lysosome membrane permeabilization (LMP) has been implicated in cell death. In the present study, we investigated the relationship between cell death and H2O2-/CCl4-induced LMP in hepatocytes in vitro and following acute liver injury in vivo. The key finding was that H2O2 triggered LMP by oxidative stress, as evidenced by a suppression of LAMP1 expression, a reduction in LysoTracker Green and AO staining, and the leakage of proton and cathepsin B/D from the lysosome to the cytoplasm, resulting in cell death. CCl4 also triggered hepatocyte death by decreasing lysosome LAMP1 expression and by inducing the accumulation of products of peroxidative lipids and oxidized proteins. Furthermore, a novel compound 5,8-dimethoxy-6-methyl-7-hydroxy-3-3(2-hydroxy-4-methoxybenzyl) chroman-4-one (58-F) was extracted from Ophiopogon japonicus and served as a potential therapeutic drug. In vivo and in vitro results showed that 58-F effectively rescued hepatocytes by decreasing LMP and by inducing lysosomal enzyme translocation to the cytosol.

摘要

溶酶体膜通透性改变(LMP)与细胞死亡有关。在本研究中,我们调查了体外培养的肝细胞以及体内急性肝损伤后,细胞死亡与H2O2/四氯化碳(CCl4)诱导的LMP之间的关系。关键发现是,H2O2通过氧化应激触发LMP,这表现为溶酶体相关膜蛋白1(LAMP1)表达受到抑制、LysoTracker Green和吖啶橙(AO)染色减少,以及质子和组织蛋白酶B/D从溶酶体泄漏到细胞质中,从而导致细胞死亡。CCl4也通过降低溶酶体LAMP1表达以及诱导过氧化脂质和氧化蛋白产物的积累来触发肝细胞死亡。此外,从麦冬中提取了一种新型化合物5,8-二甲氧基-6-甲基-7-羟基-3-(3-(2-羟基-4-甲氧基苄基)色满-4-酮(58-F),它可作为一种潜在的治疗药物。体内和体外实验结果表明,58-F通过降低LMP以及诱导溶酶体酶向细胞质溶胶转位,有效地挽救了肝细胞。

https://cdn.ncbi.nlm.nih.gov/pmc/blobs/9d1c/4910050/fa3bfa03aaea/srep27875-f1.jpg

文献检索

告别复杂PubMed语法,用中文像聊天一样搜索,搜遍4000万医学文献。AI智能推荐,让科研检索更轻松。

立即免费搜索

文件翻译

保留排版,准确专业,支持PDF/Word/PPT等文件格式,支持 12+语言互译。

免费翻译文档

深度研究

AI帮你快速写综述,25分钟生成高质量综述,智能提取关键信息,辅助科研写作。

立即免费体验