Suppr超能文献

幼稚 CD8(+) T 细胞衍生的肿瘤特异性细胞毒性效应物作为克服肿瘤微环境中 TGF-β免疫抑制的潜在疗法。

Naïve CD8(+) T cell derived tumor-specific cytotoxic effectors as a potential remedy for overcoming TGF-β immunosuppression in the tumor microenvironment.

机构信息

Research Center for Cancer Immunotherapy, Chonnam National University Hwasun Hospital, Hwasun, Jeollanam-do, Republic of Korea.

Department of Medical Sciences, Chonnam National University Hwasun Hospital, Hwasun, Jeollanam-do, Republic of Korea.

出版信息

Sci Rep. 2016 Jun 16;6:28208. doi: 10.1038/srep28208.

Abstract

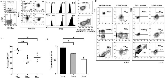
Despite of the potential implications for cancer immunotherapy, conventional approaches using in vitro expanded CD8(+) T cells have suboptimal outcomes, mostly due to loss of functionality from cellular exhaustion. We therefore investigated the phenotypic and functional differences among in vitro activated CD8(+) T cells of three different sources, namely naïve (NTeff), memory (MTeff) and tumor-infiltrating lymphocytes (TILeff) from human and mice, to better understand mechanisms behind potent effector functions and potential for overcoming current limitations. In line with the greater proliferation activity and longer telomere lengths of NTeff populations, cells of naïve origin exhibited significantly less amounts of T cell exhaustion markers than those of MTeff and TILeff, and moreover, acquired distinct expression patterns of memory-promoting transcription factors, T-bet and Eomes, induced in a rapid and sustainable manner. NTeff cells appeared to have lower expression of Foxp1 and were refractory to apoptosis upon TGF-β conditioning, implying better survival potential and resistance to tumor-induced immune suppression. Of CD8(+) T cell pools activated to tumor-specific CTLs, naïve cell generated effectors possessed the most potent cytotoxic activity, validating implications for use in rational design of adoptive immunotherapy.

摘要

尽管体外扩增的 CD8(+) T 细胞在癌症免疫治疗方面具有潜在的应用前景,但由于细胞耗竭导致功能丧失,传统方法的效果并不理想。因此,我们研究了来自人和小鼠的三种不同来源的体外激活的 CD8(+) T 细胞(即幼稚(NTeff)、记忆(MTeff)和肿瘤浸润淋巴细胞(TILeff))之间的表型和功能差异,以更好地了解强大效应功能背后的机制和克服当前限制的潜力。与 NTeff 群体更高的增殖活性和更长的端粒长度一致,幼稚来源的细胞表现出明显低于 MTeff 和 TILeff 的 T 细胞耗竭标志物水平,而且,它们以快速和可持续的方式诱导了记忆促进转录因子 T-bet 和 Eomes 的独特表达模式。NTeff 细胞似乎表现出较低的 Foxp1 表达,并且在 TGF-β 调节条件下对细胞凋亡具有抗性,这意味着具有更好的生存潜力和对肿瘤诱导的免疫抑制的抗性。在针对肿瘤特异性 CTL 激活的 CD8(+) T 细胞池中,幼稚细胞产生的效应器具有最强的细胞毒性活性,这验证了其在合理设计过继免疫治疗中的应用。

https://cdn.ncbi.nlm.nih.gov/pmc/blobs/2549/4910083/e11b1283e85c/srep28208-f1.jpg

文献AI研究员

20分钟写一篇综述,助力文献阅读效率提升50倍。

立即体验

用中文搜PubMed

大模型驱动的PubMed中文搜索引擎

马上搜索

文档翻译

学术文献翻译模型,支持多种主流文档格式。

立即体验