• 文献检索
  • 文档翻译
  • 深度研究
  • 学术资讯
  • Suppr Zotero 插件Zotero 插件
  • 邀请有礼
  • 套餐&价格
  • 历史记录
应用&插件
Suppr Zotero 插件Zotero 插件浏览器插件Mac 客户端Windows 客户端微信小程序
定价
高级版会员购买积分包购买API积分包
服务
文献检索文档翻译深度研究API 文档MCP 服务
关于我们
关于 Suppr公司介绍联系我们用户协议隐私条款
关注我们

Suppr 超能文献

核心技术专利:CN118964589B侵权必究
粤ICP备2023148730 号-1Suppr @ 2026

文献检索

告别复杂PubMed语法,用中文像聊天一样搜索,搜遍4000万医学文献。AI智能推荐,让科研检索更轻松。

立即免费搜索

文件翻译

保留排版,准确专业,支持PDF/Word/PPT等文件格式,支持 12+语言互译。

免费翻译文档

深度研究

AI帮你快速写综述,25分钟生成高质量综述,智能提取关键信息,辅助科研写作。

立即免费体验

核纤层蛋白B受体对胆固醇合成至关重要,并会因致病突变而受到干扰。

The Lamin B receptor is essential for cholesterol synthesis and perturbed by disease-causing mutations.

作者信息

Tsai Pei-Ling, Zhao Chenguang, Turner Elizabeth, Schlieker Christian

机构信息

Department of Molecular Biophysics and Biochemistry, Yale University, New Haven, United States.

Department of Cell Biology, Yale School of Medicine, New Haven, United States.

出版信息

Elife. 2016 Jun 23;5:e16011. doi: 10.7554/eLife.16011.

DOI:10.7554/eLife.16011
PMID:27336722
原文链接:https://pmc.ncbi.nlm.nih.gov/articles/PMC4951196/
Abstract

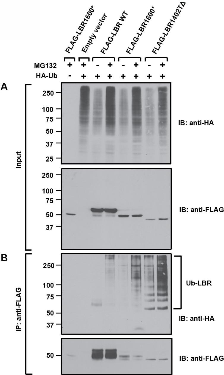
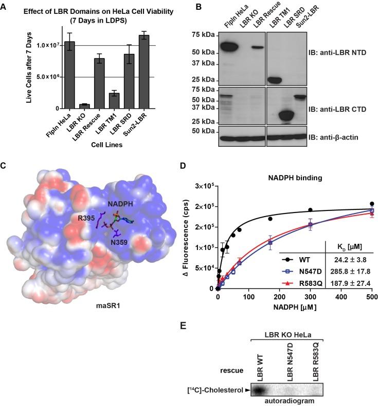
Lamin B receptor (LBR) is a polytopic membrane protein residing in the inner nuclear membrane in association with the nuclear lamina. We demonstrate that human LBR is essential for cholesterol synthesis. LBR mutant derivatives implicated in Greenberg skeletal dysplasia or Pelger-Huët anomaly fail to rescue the cholesterol auxotrophy of a LBR-deficient human cell line, consistent with a loss-of-function mechanism for these congenital disorders. These disease-causing variants fall into two classes: point mutations in the sterol reductase domain perturb enzymatic activity by reducing the affinity for the essential cofactor NADPH, while LBR truncations render the mutant protein metabolically unstable, leading to its rapid degradation at the inner nuclear membrane. Thus, metabolically unstable LBR variants may serve as long-sought-after model substrates enabling previously impossible investigations of poorly understood protein turnover mechanisms at the inner nuclear membrane of higher eukaryotes.

摘要

核纤层蛋白B受体(LBR)是一种多跨膜蛋白,与核纤层相关,位于内核膜中。我们证明人类LBR对胆固醇合成至关重要。与格林伯格骨骼发育不良或Pelger-Huët异常相关的LBR突变衍生物无法挽救LBR缺陷型人类细胞系的胆固醇营养缺陷,这与这些先天性疾病的功能丧失机制一致。这些致病变体分为两类:固醇还原酶结构域中的点突变通过降低对必需辅因子NADPH的亲和力来扰乱酶活性,而LBR截短则使突变蛋白代谢不稳定,导致其在内核膜处快速降解。因此,代谢不稳定的LBR变体可能是长期以来寻找的模型底物,能够对高等真核生物内核膜上理解不足的蛋白质周转机制进行以前无法进行的研究。

https://cdn.ncbi.nlm.nih.gov/pmc/blobs/4e10/4951196/65f42cdbdac9/elife-16011-resp-fig1.jpg
https://cdn.ncbi.nlm.nih.gov/pmc/blobs/4e10/4951196/ecc81b6ab8c2/elife-16011-fig1.jpg
https://cdn.ncbi.nlm.nih.gov/pmc/blobs/4e10/4951196/2ba04a4e50a3/elife-16011-fig2.jpg
https://cdn.ncbi.nlm.nih.gov/pmc/blobs/4e10/4951196/a32c669b11d0/elife-16011-fig2-figsupp1.jpg
https://cdn.ncbi.nlm.nih.gov/pmc/blobs/4e10/4951196/e0371ab1db70/elife-16011-fig2-figsupp2.jpg
https://cdn.ncbi.nlm.nih.gov/pmc/blobs/4e10/4951196/46f7acbe1e2e/elife-16011-fig2-figsupp3.jpg
https://cdn.ncbi.nlm.nih.gov/pmc/blobs/4e10/4951196/308974e20478/elife-16011-fig3.jpg
https://cdn.ncbi.nlm.nih.gov/pmc/blobs/4e10/4951196/1f889ee20ffe/elife-16011-fig3-figsupp1.jpg
https://cdn.ncbi.nlm.nih.gov/pmc/blobs/4e10/4951196/4836796360fe/elife-16011-fig4.jpg
https://cdn.ncbi.nlm.nih.gov/pmc/blobs/4e10/4951196/c08462adb776/elife-16011-fig5.jpg
https://cdn.ncbi.nlm.nih.gov/pmc/blobs/4e10/4951196/4d70f221cf3f/elife-16011-fig5-figsupp1.jpg
https://cdn.ncbi.nlm.nih.gov/pmc/blobs/4e10/4951196/bd9f70995b9d/elife-16011-fig6.jpg
https://cdn.ncbi.nlm.nih.gov/pmc/blobs/4e10/4951196/eeba3481101c/elife-16011-fig7.jpg
https://cdn.ncbi.nlm.nih.gov/pmc/blobs/4e10/4951196/70f3d9b1e790/elife-16011-fig8.jpg
https://cdn.ncbi.nlm.nih.gov/pmc/blobs/4e10/4951196/9fc96a8d84b9/elife-16011-fig8-figsupp1.jpg
https://cdn.ncbi.nlm.nih.gov/pmc/blobs/4e10/4951196/f9c069b2fbd0/elife-16011-fig9.jpg
https://cdn.ncbi.nlm.nih.gov/pmc/blobs/4e10/4951196/65f42cdbdac9/elife-16011-resp-fig1.jpg
https://cdn.ncbi.nlm.nih.gov/pmc/blobs/4e10/4951196/ecc81b6ab8c2/elife-16011-fig1.jpg
https://cdn.ncbi.nlm.nih.gov/pmc/blobs/4e10/4951196/2ba04a4e50a3/elife-16011-fig2.jpg
https://cdn.ncbi.nlm.nih.gov/pmc/blobs/4e10/4951196/a32c669b11d0/elife-16011-fig2-figsupp1.jpg
https://cdn.ncbi.nlm.nih.gov/pmc/blobs/4e10/4951196/e0371ab1db70/elife-16011-fig2-figsupp2.jpg
https://cdn.ncbi.nlm.nih.gov/pmc/blobs/4e10/4951196/46f7acbe1e2e/elife-16011-fig2-figsupp3.jpg
https://cdn.ncbi.nlm.nih.gov/pmc/blobs/4e10/4951196/308974e20478/elife-16011-fig3.jpg
https://cdn.ncbi.nlm.nih.gov/pmc/blobs/4e10/4951196/1f889ee20ffe/elife-16011-fig3-figsupp1.jpg
https://cdn.ncbi.nlm.nih.gov/pmc/blobs/4e10/4951196/4836796360fe/elife-16011-fig4.jpg
https://cdn.ncbi.nlm.nih.gov/pmc/blobs/4e10/4951196/c08462adb776/elife-16011-fig5.jpg
https://cdn.ncbi.nlm.nih.gov/pmc/blobs/4e10/4951196/4d70f221cf3f/elife-16011-fig5-figsupp1.jpg
https://cdn.ncbi.nlm.nih.gov/pmc/blobs/4e10/4951196/bd9f70995b9d/elife-16011-fig6.jpg
https://cdn.ncbi.nlm.nih.gov/pmc/blobs/4e10/4951196/eeba3481101c/elife-16011-fig7.jpg
https://cdn.ncbi.nlm.nih.gov/pmc/blobs/4e10/4951196/70f3d9b1e790/elife-16011-fig8.jpg
https://cdn.ncbi.nlm.nih.gov/pmc/blobs/4e10/4951196/9fc96a8d84b9/elife-16011-fig8-figsupp1.jpg
https://cdn.ncbi.nlm.nih.gov/pmc/blobs/4e10/4951196/f9c069b2fbd0/elife-16011-fig9.jpg
https://cdn.ncbi.nlm.nih.gov/pmc/blobs/4e10/4951196/65f42cdbdac9/elife-16011-resp-fig1.jpg

相似文献

1
The Lamin B receptor is essential for cholesterol synthesis and perturbed by disease-causing mutations.核纤层蛋白B受体对胆固醇合成至关重要,并会因致病突变而受到干扰。
Elife. 2016 Jun 23;5:e16011. doi: 10.7554/eLife.16011.
2
Mutations causing Greenberg dysplasia but not Pelger anomaly uncouple enzymatic from structural functions of a nuclear membrane protein.导致格林伯格发育不良但不导致Pelger 异常的突变使核膜蛋白的酶功能与结构功能解耦。
Nucleus. 2010 Jul-Aug;1(4):354-66. doi: 10.4161/nucl.1.4.12435. Epub 2010 May 21.
3
Pelger-Huët anomaly and Greenberg skeletal dysplasia: LBR-associated diseases of cholesterol metabolism.佩尔格-许埃特异常和格林伯格骨骼发育不良:与LBR相关的胆固醇代谢疾病。
Rare Dis. 2016 Sep 27;4(1):e1241363. doi: 10.1080/21675511.2016.1241363. eCollection 2016.
4
A novel case of Greenberg dysplasia and genotype-phenotype correlation analysis for LBR pathogenic variants: An instructive example of one gene-multiple phenotypes.一例新型 Greenberg 发育不良病例及 LBR 致病性变异的基因型-表型相关性分析:一个基因-多种表型的启示性范例。
Am J Med Genet A. 2019 Feb;179(2):306-311. doi: 10.1002/ajmg.a.61000. Epub 2018 Dec 18.
5
Pelger-huet anomaly and a mild skeletal phenotype secondary to mutations in LBR.Pelger-Huet 异常伴轻度骨骼表型,继发于 LBR 基因突变。
Am J Med Genet A. 2013 Aug;161A(8):2066-73. doi: 10.1002/ajmg.a.36019. Epub 2013 Jul 3.
6
Lamin B receptor-related disorder is associated with a spectrum of skeletal dysplasia phenotypes.核纤层蛋白 B 受体相关疾病与一系列骨骼发育不良表型有关。
Bone. 2019 Mar;120:354-363. doi: 10.1016/j.bone.2018.11.006. Epub 2018 Nov 15.
7
Methodologies to monitor protein turnover at the inner nuclear membrane.监测内核膜蛋白周转的方法。
Methods Enzymol. 2019;619:47-69. doi: 10.1016/bs.mie.2018.12.033. Epub 2019 Feb 8.
8
A homozygous variant in the Lamin B receptor gene LBR results in a non-lethal skeletal dysplasia without Pelger-Huët anomaly.Lamin B 受体基因 LBR 的纯合变异导致一种非致死性骨骼发育不良,但不伴有 Pelger-Huët 异常。
Bone. 2020 Dec;141:115601. doi: 10.1016/j.bone.2020.115601. Epub 2020 Aug 19.
9
Induction of a massive endoplasmic reticulum and perinuclear space expansion by expression of lamin B receptor mutants and the related sterol reductases TM7SF2 and DHCR7.通过表达核膜层蛋白 B 受体突变体和相关固醇还原酶 TM7SF2 和 DHCR7 诱导内质网扩张和核周空间增大。
Mol Biol Cell. 2010 Jan 15;21(2):354-68. doi: 10.1091/mbc.e09-08-0739. Epub 2009 Nov 25.
10
The lamin B receptor under transcriptional control of C/EBPepsilon is required for morphological but not functional maturation of neutrophils.在C/EBPε转录调控下的核纤层蛋白B受体是中性粒细胞形态成熟而非功能成熟所必需的。
Hum Mol Genet. 2008 Oct 1;17(19):2921-33. doi: 10.1093/hmg/ddn191. Epub 2008 Jul 11.

引用本文的文献

1
Mutation of Brain Aromatase Impairs Behavior and Neuroplasticity in Adult Zebrafish.脑芳香化酶突变损害成年斑马鱼的行为和神经可塑性。
J Neurochem. 2025 Aug;169(8):e70202. doi: 10.1111/jnc.70202.
2
Nondisruptive inducible labeling of ER-membrane contact sites using the Lamin B receptor.使用核纤层蛋白B受体对内质网-膜接触位点进行非破坏性诱导标记
PLoS Biol. 2025 Jul 10;23(7):e3003249. doi: 10.1371/journal.pbio.3003249. eCollection 2025 Jul.
3
Neutrophils secrete exosome-associated DNA to resolve sterile acute inflammation.中性粒细胞分泌外泌体相关DNA以消退无菌性急性炎症。

本文引用的文献

1
Tm7sf2 may participate in the healing of burn wounds.Tm7sf2 可能参与烧伤创面的愈合。
Mol Med Rep. 2016 Jul;14(1):1002-6. doi: 10.3892/mmr.2016.5310. Epub 2016 May 19.
2
Nonsense-mediated mRNA decay in humans at a glance.人类中的无义介导的mRNA衰变概览。
J Cell Sci. 2016 Feb 1;129(3):461-7. doi: 10.1242/jcs.181008. Epub 2016 Jan 19.
3
Flux analysis of cholesterol biosynthesis in vivo reveals multiple tissue and cell-type specific pathways.体内胆固醇生物合成的通量分析揭示了多种组织和细胞类型特异性途径。
Nat Cell Biol. 2025 May 22. doi: 10.1038/s41556-025-01671-4.
4
SHMT2 is essential for mammalian preimplantation embryonic development through biosynthesis of nucleotide metabolites.丝氨酸羟甲基转移酶2(SHMT2)通过核苷酸代谢物的生物合成对哺乳动物植入前胚胎发育至关重要。
Mol Ther Nucleic Acids. 2025 Mar 5;36(2):102499. doi: 10.1016/j.omtn.2025.102499. eCollection 2025 Jun 10.
5
A quantitative ultrastructural timeline of nuclear autophagy reveals a role for dynamin-like protein 1 at the nuclear envelope.核自噬的定量超微结构时间线揭示了发动蛋白样蛋白1在核膜处的作用。
Nat Cell Biol. 2025 Mar;27(3):464-476. doi: 10.1038/s41556-025-01612-1. Epub 2025 Feb 7.
6
LAP1 Interactome Profiling Provides New Insights into LAP1's Physiological Functions.LAP1相互作用组分析为LAP1的生理功能提供了新见解。
Int J Mol Sci. 2024 Dec 10;25(24):13235. doi: 10.3390/ijms252413235.
7
Proteomics Analysis on the Effects of Oxidative Stress and Antioxidants on Proteins Involved in Sterol Transport and Metabolism in Human Telomerase Transcriptase-Overexpressing-Retinal Pigment Epithelium Cells.蛋白质组学分析氧化应激和抗氧化剂对端粒酶逆转录酶过表达的人视网膜色素上皮细胞中固醇转运和代谢相关蛋白的影响。
Int J Mol Sci. 2024 Oct 10;25(20):10893. doi: 10.3390/ijms252010893.
8
Werner syndrome RECQ helicase participates in and directs maintenance of the protein complexes of constitutive heterochromatin in proliferating human cells. Werner 综合征 RECQ 解旋酶参与并指导增殖性人细胞中组成性异染色质蛋白复合物的维持。
Aging (Albany NY). 2024 Oct 17;16(20):12977-13011. doi: 10.18632/aging.206132.
9
Differential reliance of CTD-nuclear envelope phosphatase 1 on its regulatory subunit in ER lipid synthesis and storage.CTD-核膜磷酸酶 1 对其调节亚基在 ER 脂质合成和储存中的差异依赖性。
Mol Biol Cell. 2024 Jul 1;35(7):ar101. doi: 10.1091/mbc.E23-09-0382. Epub 2024 May 22.
10
A quantitative ultrastructural timeline of nuclear autophagy reveals a role for dynamin-like protein 1 at the nuclear envelope.核自噬的定量超微结构时间线揭示了发动蛋白样蛋白1在核膜处的作用。
bioRxiv. 2024 Nov 17:2024.02.14.580336. doi: 10.1101/2024.02.14.580336.
Elife. 2015 Jun 26;4:e07999. doi: 10.7554/eLife.07999.
4
Establishment of NE asymmetry—targeting of membrane proteins to the inner nuclear membrane.建立 NE 不对称性——将膜蛋白靶向到内核膜。
Curr Opin Cell Biol. 2015 Jun;34:135-41. doi: 10.1016/j.ceb.2015.04.005. Epub 2015 Jun 22.
5
Diffusion and retention are major determinants of protein targeting to the inner nuclear membrane.扩散和滞留是蛋白质靶向内核膜的主要决定因素。
J Cell Biol. 2015 Jun 8;209(5):687-703. doi: 10.1083/jcb.201409127.
6
The Torsin Activator LULL1 Is Required for Efficient Growth of Herpes Simplex Virus 1.单纯疱疹病毒1型高效生长需要Torsin激活剂LULL1。
J Virol. 2015 Aug;89(16):8444-52. doi: 10.1128/JVI.01143-15. Epub 2015 Jun 3.
7
A century of cholesterol and coronaries: from plaques to genes to statins.胆固醇与冠心病的百年历程:从斑块到基因再到他汀类药物
Cell. 2015 Mar 26;161(1):161-172. doi: 10.1016/j.cell.2015.01.036.
8
The biology of proteostasis in aging and disease.衰老与疾病中蛋白质稳态的生物学
Annu Rev Biochem. 2015;84:435-64. doi: 10.1146/annurev-biochem-060614-033955. Epub 2015 Mar 12.
9
Protein quality control at the inner nuclear membrane.核膜内的蛋白质质量控制。
Nature. 2014 Dec 18;516(7531):410-3. doi: 10.1038/nature14096.
10
Structure of an integral membrane sterol reductase from Methylomicrobium alcaliphilum.嗜碱甲基微菌中一种整合膜甾醇还原酶的结构
Nature. 2015 Jan 1;517(7532):104-7. doi: 10.1038/nature13797. Epub 2014 Oct 12.