Suppr超能文献

组蛋白去乙酰化酶抑制剂帕比司他在体外和卵巢癌生物发光原位手术异种移植模型中均显示出生长抑制作用。

The HDACi Panobinostat Shows Growth Inhibition Both In Vitro and in a Bioluminescent Orthotopic Surgical Xenograft Model of Ovarian Cancer.

作者信息

Helland Øystein, Popa Mihaela, Bischof Katharina, Gjertsen Bjørn Tore, McCormack Emmet, Bjørge Line

机构信息

Department of Obstetrics and Gynecology, Haukeland University Hospital, Jonas Liesvei 72, 5058 Bergen, Norway.

Department of Clinical Science, University of Bergen, PB 7804, 5020 Bergen, Norway.

出版信息

PLoS One. 2016 Jun 28;11(6):e0158208. doi: 10.1371/journal.pone.0158208. eCollection 2016.

Abstract

BACKGROUND

In most epithelial ovarian carcinomas (EOC), epigenetic changes are evident, and overexpression of histone deacetylases (HDACs) represents an important manifestation. In this study, we wanted to evaluate the effects of the novel HDAC inhibitor (HDACi) panobinostat, both alone and in combination with carboplatin, on ovarian cancer cell lines and in a murine bioluminescent orthotopic surgical xenograft model for EOC.

METHODS

The effects of panobinostat, both alone and in combination with carboplatin, on proliferation and apoptosis in ovarian cancer cell lines, were evaluated using colony and WST-1 assays, Hoechst staining and flow cytometry analysis. In addition, mechanisms were characterised by western blotting and phosphoflow analysis. Immuno-deficient mice were engrafted orthotopically with SKOV-3luc+ cells and serial bioluminescence imaging monitored the effects of treatment with panobinostat and/or carboplatin and/or surgery. Survival parameters were also measured.

RESULTS

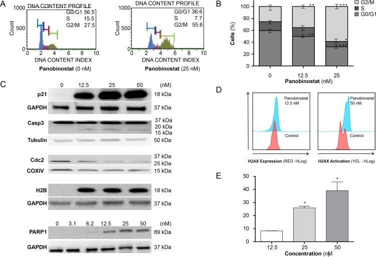
Panobinostat treatment reduced cell growth and diminished cell viability, as shown by the induced cell cycle arrest and apoptosis in vitro. We observed increased levels of cleaved PARP and caspase-3, downregulation of cdc2 protein kinase, acetylation of H2B and higher pH2AX expression. The combined administration of carboplatin and panobinostat synergistically increased the anti-tumour effects compared to panobinostat or carboplatin treatment alone. In our novel ovarian cancer model, the mice showed significantly higher rates of survival when treated with panobinostat, carboplatin or a combination of both, compared to the controls. Panobinostat was as efficient as carboplatin regarding prolongation of survival. No significant additional effect on survival was observed when surgery was combined with carboplatin/panobinostat treatment.

CONCLUSIONS

Panobinostat demonstrates effective in vitro growth inhibition in ovarian cancer cells. The efficacy of panobinostat and carboplatin was equal in the orthotopic EOC model used. We conclude that panobinostat is a promising therapeutic alternative that needs to be further assessed for the treatment of EOC.

摘要

背景

在大多数上皮性卵巢癌(EOC)中,表观遗传变化明显,组蛋白脱乙酰酶(HDACs)的过表达是一个重要表现。在本研究中,我们想评估新型HDAC抑制剂(HDACi)帕比司他单独及与卡铂联合使用时,对卵巢癌细胞系以及EOC小鼠生物发光原位手术异种移植模型的影响。

方法

使用集落和WST-1检测、Hoechst染色及流式细胞术分析,评估帕比司他单独及与卡铂联合使用对卵巢癌细胞系增殖和凋亡的影响。此外,通过蛋白质印迹法和磷酸化流式细胞术分析来确定作用机制。将免疫缺陷小鼠原位植入SKOV-3luc+细胞,连续生物发光成像监测帕比司他和/或卡铂和/或手术治疗的效果。还测量了生存参数。

结果

帕比司他治疗可减少细胞生长并降低细胞活力,体外实验显示其可诱导细胞周期停滞和凋亡。我们观察到裂解的PARP和caspase-3水平升高、cdc2蛋白激酶下调、H2B乙酰化以及更高的pH2AX表达。与单独使用帕比司他或卡铂治疗相比,卡铂和帕比司他联合给药可协同增强抗肿瘤作用。在我们的新型卵巢癌模型中,与对照组相比,用帕比司他、卡铂或两者联合治疗的小鼠存活率显著更高。在延长生存期方面,帕比司他与卡铂效果相当。当手术与卡铂/帕比司他治疗联合使用时,未观察到对生存期有显著的额外影响。

结论

帕比司他在体外对卵巢癌细胞具有有效的生长抑制作用。在所使用的原位EOC模型中,帕比司他和卡铂的疗效相当。我们得出结论,帕比司他是一种有前景的治疗选择,需要进一步评估其在EOC治疗中的作用。

https://cdn.ncbi.nlm.nih.gov/pmc/blobs/48df/4924861/c543097d32d8/pone.0158208.g001.jpg

文献AI研究员

20分钟写一篇综述,助力文献阅读效率提升50倍。

立即体验

用中文搜PubMed

大模型驱动的PubMed中文搜索引擎

马上搜索

文档翻译

学术文献翻译模型,支持多种主流文档格式。

立即体验