Suppr超能文献

急性早幼粒细胞白血病细胞通过自噬释放细胞外DNA陷阱。

Extracellular DNA traps released by acute promyelocytic leukemia cells through autophagy.

作者信息

Ma R, Li T, Cao M, Si Y, Wu X, Zhao L, Yao Z, Zhang Y, Fang S, Deng R, Novakovic V A, Bi Y, Kou J, Yu B, Yang S, Wang J, Zhou J, Shi J

机构信息

Department of Hematology of the First Hospital, Harbin Medical University, Harbin, China.

The Key Laboratory of Myocardial Ischemia, Ministry of Education, Heilongjiang Province, Harbin, China.

出版信息

Cell Death Dis. 2016 Jun 30;7(6):e2283. doi: 10.1038/cddis.2016.186.

Abstract

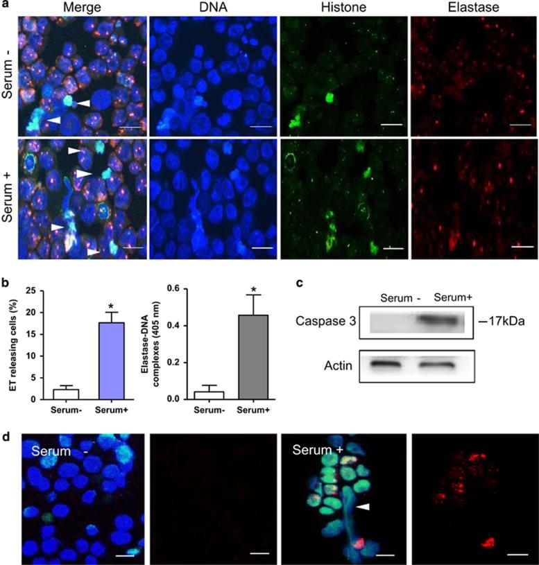
Acute promyelocytic leukemia (APL) cells exhibit disrupted regulation of cell death and differentiation, and therefore the fate of these leukemic cells is unclear. Here, we provide the first evidence that a small percentage of APL cells undergo a novel cell death pathway by releasing extracellular DNA traps (ETs) in untreated patients. Both APL and NB4 cells stimulated with APL serum had nuclear budding of vesicles filled with chromatin that leaked to the extracellular space when nuclear and cell membranes ruptured. Using immunofluorescence, we found that NB4 cells undergoing ETosis extruded lattice-like structures with a DNA-histone backbone. During all-trans retinoic acid (ATRA)-induced cell differentiation, a subset of NB4 cells underwent ETosis at days 1 and 3 of treatment. The levels of tumor necrosis factor-α (TNF-α) and interleukin-6 (IL-6) were significantly elevated at 3 days, and combined treatment with TNF-α and IL-6 stimulated NB4 cells to release ETs. Furthermore, inhibition of autophagy by pharmacological inhibitors or by small interfering RNA against Atg7 attenuated LC3 autophagy formation and significantly decreased ET generation. Our results identify a previously unrecognized mechanism for death in promyelocytes and suggest that ATRA may accelerate ET release through increased cytokines and autophagosome formation. Targeting this cellular death pathway in addition to conventional chemotherapy may provide new therapeutic modalities for APL.

摘要

急性早幼粒细胞白血病(APL)细胞表现出细胞死亡和分化调控紊乱,因此这些白血病细胞的命运尚不清楚。在此,我们提供了首个证据,即一小部分APL细胞在未经治疗的患者中通过释放细胞外DNA陷阱(ETs)经历一种新的细胞死亡途径。用APL血清刺激的APL细胞和NB4细胞均有充满染色质的囊泡的核出芽现象,当核膜和细胞膜破裂时,这些囊泡会泄漏到细胞外空间。通过免疫荧光,我们发现经历ETosis的NB4细胞挤出了具有DNA-组蛋白骨架的晶格样结构。在全反式维甲酸(ATRA)诱导的细胞分化过程中,一部分NB4细胞在治疗的第1天和第3天经历了ETosis。肿瘤坏死因子-α(TNF-α)和白细胞介素-6(IL-6)的水平在第3天显著升高,TNF-α和IL-6联合处理刺激NB4细胞释放ETs。此外,用药物抑制剂或针对Atg7的小干扰RNA抑制自噬可减弱LC3自噬形成并显著减少ET的产生。我们的结果确定了早幼粒细胞中一种先前未被认识的死亡机制,并表明ATRA可能通过增加细胞因子和自噬体形成来加速ET释放。除了传统化疗外,针对这种细胞死亡途径可能为APL提供新的治疗方式。

https://cdn.ncbi.nlm.nih.gov/pmc/blobs/9048/5108337/b951847142e6/cddis2016186f1.jpg

文献检索

告别复杂PubMed语法,用中文像聊天一样搜索,搜遍4000万医学文献。AI智能推荐,让科研检索更轻松。

立即免费搜索

文件翻译

保留排版,准确专业,支持PDF/Word/PPT等文件格式,支持 12+语言互译。

免费翻译文档

深度研究

AI帮你快速写综述,25分钟生成高质量综述,智能提取关键信息,辅助科研写作。

立即免费体验