Department of Hematology of the First Hospital, Harbin Medical University, Harbin, China.
The Key Laboratory of Myocardial Ischemia, Ministry of Education, Harbin, Heilongjiang Province, China.
Cell Death Dis. 2018 Jan 23;9(2):75. doi: 10.1038/s41419-017-0018-3.
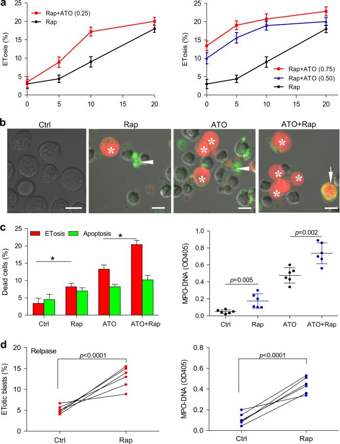
Despite the high efficacy and safety of arsenic trioxide (ATO) in treating acute promyelocytic leukemia (APL) and eradicating APL leukemia-initiating cells (LICs), the mechanism underlying its selective cytotoxicity remains elusive. We have recently demonstrated that APL cells undergo a novel cell death program, termed ETosis, through autophagy. However, the role of ETosis in ATO-induced APL LIC eradication remains unclear. For this study, we evaluated the effects of ATO on ETosis and the contributions of drug-induced ETosis to APL LIC eradication. In NB4 cells, ATO primarily increased ETosis at moderate concentrations (0.5-0.75 μM) and stimulated apoptosis at higher doses (1.0-2.0 μM). Furthermore, ATO induced ETosis through mammalian target of rapamycin (mTOR)-dependent autophagy, which was partially regulated by reactive oxygen species. Additionally, rapamycin-enhanced ATO-induced ETosis in NB4 cells and APL cells from newly diagnosed and relapsed patients. In contrast, rapamycin had no effect on apoptosis in these cells. We also noted that PML/RARA oncoprotein was effectively cleared with this combination. Intriguingly, activation of autophagy with rapamycin-enhanced APL LIC eradication clearance by ATO in vitro and in a xenograft APL model, while inhibition of autophagy spared clonogenic cells. Our current results show that ATO exerts antileukemic effects at least partially through ETosis and targets LICs primarily through ETosis. Addition of drugs that target the ETotic pathway could be a promising therapeutic strategy to further eradicate LICs and reduce relapse.
尽管三氧化二砷(ATO)在治疗急性早幼粒细胞白血病(APL)和根除 APL 白血病起始细胞(LICs)方面具有高效和安全性,但它的选择性细胞毒性的机制仍难以捉摸。我们最近证明,APL 细胞通过自噬经历一种称为 ETosis 的新型细胞死亡程序。然而,ETosis 在 ATO 诱导的 APL LIC 根除中的作用尚不清楚。在这项研究中,我们评估了 ATO 对 ETosis 的影响以及药物诱导的 ETosis 对 APL LIC 根除的贡献。在 NB4 细胞中,ATO 主要在中等浓度(0.5-0.75μM)下增加 ETosis,并在更高剂量(1.0-2.0μM)下刺激细胞凋亡。此外,ATO 通过哺乳动物雷帕霉素靶蛋白(mTOR)依赖性自噬诱导 ETosis,这部分受活性氧的调节。此外,雷帕霉素增强了 NB4 细胞和新诊断和复发患者的 APL 细胞中的 ATO 诱导的 ETosis。相比之下,雷帕霉素对这些细胞中的细胞凋亡没有影响。我们还注意到,PML/RARA 癌蛋白也被这种组合有效清除。有趣的是,雷帕霉素激活自噬增强了 ATO 在体外和异种移植 APL 模型中的 APL LIC 清除,而自噬抑制则使克隆形成细胞免受影响。我们目前的结果表明,ATO 通过 ETosis 发挥抗白血病作用,至少部分作用是通过 ETosis 发挥作用,并主要通过 ETosis 靶向 LICs。添加靶向 ETotic 途径的药物可能是进一步根除 LICs 和减少复发的有前途的治疗策略。