• 文献检索
  • 文档翻译
  • 深度研究
  • 学术资讯
  • Suppr Zotero 插件Zotero 插件
  • 邀请有礼
  • 套餐&价格
  • 历史记录
应用&插件
Suppr Zotero 插件Zotero 插件浏览器插件Mac 客户端Windows 客户端微信小程序
定价
高级版会员购买积分包购买API积分包
服务
文献检索文档翻译深度研究API 文档MCP 服务
关于我们
关于 Suppr公司介绍联系我们用户协议隐私条款
关注我们

Suppr 超能文献

核心技术专利:CN118964589B侵权必究
粤ICP备2023148730 号-1Suppr @ 2026

文献检索

告别复杂PubMed语法,用中文像聊天一样搜索,搜遍4000万医学文献。AI智能推荐,让科研检索更轻松。

立即免费搜索

文件翻译

保留排版,准确专业,支持PDF/Word/PPT等文件格式,支持 12+语言互译。

免费翻译文档

深度研究

AI帮你快速写综述,25分钟生成高质量综述,智能提取关键信息,辅助科研写作。

立即免费体验

沉默调节蛋白3通过谷胱甘肽S-转移酶π1/应激活化蛋白激酶信号通路增强人肝癌细胞的药物敏感性。

Sirtuin 3 enhanced drug sensitivity of human hepatoma cells through glutathione S-transferase pi 1/JNK signaling pathway.

作者信息

Tao Na-Na, Zhou Hong-Zhong, Tang Hua, Cai Xue-Fei, Zhang Wen-Lu, Ren Ji-Hua, Zhou Li, Chen Xiang, Chen Ke, Li Wan-Yu, Liu Bo, Yang Qiu-Xia, Cheng Sheng-Tao, Huang Li-Xia, Huang Ai-Long, Chen Juan

机构信息

Key Laboratory of Molecular Biology for Infectious Diseases (Ministry of Education), Institute for Viral Hepatitis, Department of Infectious Diseases, The Second Affiliated Hospital, Chongqing Medical University, Chongqing, China.

Collaborative Innovation Center for Diagnosis and Treatment of Infectious Diseases, Zhejiang University, Zhejiang, China.

出版信息

Oncotarget. 2016 Aug 2;7(31):50117-50130. doi: 10.18632/oncotarget.10319.

DOI:10.18632/oncotarget.10319
PMID:27367026
原文链接:https://pmc.ncbi.nlm.nih.gov/articles/PMC5226572/
Abstract

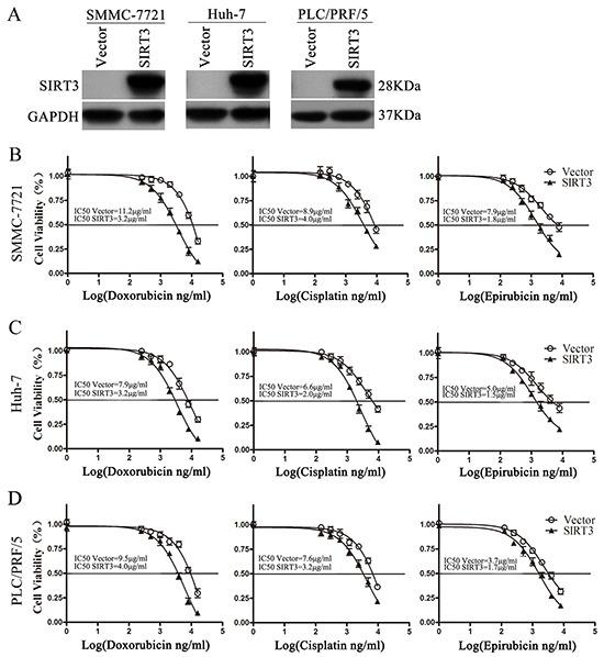
SIRT3, a class III histone deacetylase, has been implicated in various cancers as a novel therapeutic target. In hepatocellular carcinoma (HCC), we previously reported that SIRT3 induced cell apoptosis by regulating GSK-3β/Bax signaling pathway. Downregulation of SIRT3 in HCC cells facilitates tumor cell survival. In this study, we found that chemotherapeutic agents (doxorubicin, cisplatin and epirubicin) and sorafenib treatment downregulated SIRT3 mRNA and protein levels in three HCC cell lines. MTS assay found that SIRT3 overexpression sensitized liver cancer cells to chemotherapeutic agents and sorafenib in SMMC-7721, Huh-7 and PLC/PRF/5 cell lines. Moreover, SIRT3 overexpression promoted chemotherapeutic agents-induced or sorafenib-induced apoptosis as evidenced by flow cytometry, enhanced PARP cleavage and enhanced Caspase-9 cleavage in three HCC cells. In contrast, SIRT3 silencing increased drug resistance of HCC cells to chemotherapeutic agents. Mechanistic study found that SIRT3 downregulated the mRNA and protein levels of glutathione S-transferase pi 1 (GSTP1), which is a member of phase II detoxification enzymes families involved in metabolizing for chemotherapeutic agents. Moreover, SIRT3 decreased the amount of GSTP1 that was associated with JNK, which finally contributed the activation of JNK activity and activation of downstream target c-Jun and Bim. Importantly, GSTP1 overexpression or JNK inhibitor abolished SIRT3-induced apoptosis in HCC cells exposed to chemotherapeutic agents. Finally, there was a negative correlation between SIRT3 expression and GSTP1 expression in human HCC tissues. Together, our findings revealed SIRT3 could enhance the drug sensitivity of HCC cells to an array of chemotherapeutic agents. SIRT3 may serve as a potential target for improving the chemosensitivity of HCC patients.

摘要

SIRT3是一种III类组蛋白脱乙酰酶,作为一种新型治疗靶点,已被证明与多种癌症有关。在肝细胞癌(HCC)中,我们之前报道过SIRT3通过调节GSK-3β/Bax信号通路诱导细胞凋亡。HCC细胞中SIRT3的下调促进肿瘤细胞存活。在本研究中,我们发现化疗药物(阿霉素、顺铂和表柔比星)和索拉非尼处理下调了三种HCC细胞系中SIRT3的mRNA和蛋白水平。MTS检测发现,SIRT3过表达使SMMC-7721、Huh-7和PLC/PRF/5细胞系中的肝癌细胞对化疗药物和索拉非尼敏感。此外,流式细胞术证实SIRT3过表达促进了化疗药物或索拉非尼诱导的凋亡,增强了三种HCC细胞中PARP的切割和Caspase-9的切割。相反,SIRT3沉默增加了HCC细胞对化疗药物的耐药性。机制研究发现,SIRT3下调了谷胱甘肽S-转移酶pi 1(GSTP1)的mRNA和蛋白水平,GSTP1是参与化疗药物代谢的II期解毒酶家族成员。此外,SIRT3减少了与JNK相关的GSTP1的量,最终导致JNK活性的激活以及下游靶点c-Jun和Bim的激活。重要的是,GSTP1过表达或JNK抑制剂消除了暴露于化疗药物的HCC细胞中SIRT3诱导的凋亡。最后,在人类HCC组织中,SIRT3表达与GSTP1表达呈负相关。总之,我们的研究结果表明SIRT3可以增强HCC细胞对一系列化疗药物 的敏感性。SIRT3可能是提高HCC患者化疗敏感性的潜在靶点。

https://cdn.ncbi.nlm.nih.gov/pmc/blobs/4e0c/5226572/cb271f484a59/oncotarget-07-50117-g007.jpg
https://cdn.ncbi.nlm.nih.gov/pmc/blobs/4e0c/5226572/be6e05a24337/oncotarget-07-50117-g001.jpg
https://cdn.ncbi.nlm.nih.gov/pmc/blobs/4e0c/5226572/bbd221555788/oncotarget-07-50117-g002.jpg
https://cdn.ncbi.nlm.nih.gov/pmc/blobs/4e0c/5226572/6443d552e39f/oncotarget-07-50117-g003.jpg
https://cdn.ncbi.nlm.nih.gov/pmc/blobs/4e0c/5226572/aaf58feabba6/oncotarget-07-50117-g004.jpg
https://cdn.ncbi.nlm.nih.gov/pmc/blobs/4e0c/5226572/dd5817febf25/oncotarget-07-50117-g005.jpg
https://cdn.ncbi.nlm.nih.gov/pmc/blobs/4e0c/5226572/6b80708d9bc0/oncotarget-07-50117-g006.jpg
https://cdn.ncbi.nlm.nih.gov/pmc/blobs/4e0c/5226572/cb271f484a59/oncotarget-07-50117-g007.jpg
https://cdn.ncbi.nlm.nih.gov/pmc/blobs/4e0c/5226572/be6e05a24337/oncotarget-07-50117-g001.jpg
https://cdn.ncbi.nlm.nih.gov/pmc/blobs/4e0c/5226572/bbd221555788/oncotarget-07-50117-g002.jpg
https://cdn.ncbi.nlm.nih.gov/pmc/blobs/4e0c/5226572/6443d552e39f/oncotarget-07-50117-g003.jpg
https://cdn.ncbi.nlm.nih.gov/pmc/blobs/4e0c/5226572/aaf58feabba6/oncotarget-07-50117-g004.jpg
https://cdn.ncbi.nlm.nih.gov/pmc/blobs/4e0c/5226572/dd5817febf25/oncotarget-07-50117-g005.jpg
https://cdn.ncbi.nlm.nih.gov/pmc/blobs/4e0c/5226572/6b80708d9bc0/oncotarget-07-50117-g006.jpg
https://cdn.ncbi.nlm.nih.gov/pmc/blobs/4e0c/5226572/cb271f484a59/oncotarget-07-50117-g007.jpg

相似文献

1
Sirtuin 3 enhanced drug sensitivity of human hepatoma cells through glutathione S-transferase pi 1/JNK signaling pathway.沉默调节蛋白3通过谷胱甘肽S-转移酶π1/应激活化蛋白激酶信号通路增强人肝癌细胞的药物敏感性。
Oncotarget. 2016 Aug 2;7(31):50117-50130. doi: 10.18632/oncotarget.10319.
2
Sirtuin 3 inhibits hepatocellular carcinoma growth through the glycogen synthase kinase-3β/BCL2-associated X protein-dependent apoptotic pathway.沉默调节蛋白3通过糖原合酶激酶-3β/BCL2相关X蛋白依赖性凋亡途径抑制肝细胞癌生长。
Oncogene. 2016 Feb 4;35(5):631-41. doi: 10.1038/onc.2015.121. Epub 2015 Apr 27.
3
Melatonin promotes sorafenib-induced apoptosis through synergistic activation of JNK/c-jun pathway in human hepatocellular carcinoma.褪黑素通过协同激活 JNK/c-jun 通路促进索拉非尼诱导的人肝癌细胞凋亡。
J Pineal Res. 2017 Apr;62(3). doi: 10.1111/jpi.12398. Epub 2017 Mar 6.
4
Modulation of SIRT3 expression through CDK4/6 enhances the anti-cancer effect of sorafenib in hepatocellular carcinoma cells.通过 CDK4/6 调节 SIRT3 表达增强索拉非尼对肝癌细胞的抗癌作用。
BMC Cancer. 2020 Apr 19;20(1):332. doi: 10.1186/s12885-020-06822-4.
5
Thiazolide-induced apoptosis in colorectal cancer cells is mediated via the Jun kinase-Bim axis and reveals glutathione-S-transferase P1 as Achilles' heel.噻唑烷酮诱导结直肠癌细胞凋亡是通过 Jun 激酶-Bim 轴介导的,并揭示谷胱甘肽 S-转移酶 P1 是阿喀琉斯之踵。
Oncogene. 2012 Sep 13;31(37):4095-106. doi: 10.1038/onc.2011.575. Epub 2011 Dec 12.
6
Identification of the β-catenin/JNK/prothymosin-alpha axis as a novel target of sorafenib in hepatocellular carcinoma cells.鉴定β-连环蛋白/JNK/前胸腺素α轴为索拉非尼在肝癌细胞中的新靶点。
Oncotarget. 2015 Nov 17;6(36):38999-9017. doi: 10.18632/oncotarget.5738.
7
Overexpression of c-Jun contributes to sorafenib resistance in human hepatoma cell lines.c-Jun的过表达导致人肝癌细胞系对索拉非尼耐药。
PLoS One. 2017 Mar 21;12(3):e0174153. doi: 10.1371/journal.pone.0174153. eCollection 2017.
8
Metformin inhibits the invasion of human hepatocellular carcinoma cells and enhances the chemosensitivity to sorafenib through a downregulation of the ERK/JNK-mediated NF-κB-dependent pathway that reduces uPA and MMP-9 expression.二甲双胍通过下调ERK/JNK介导的NF-κB依赖性途径抑制人肝癌细胞的侵袭,并增强对索拉非尼的化学敏感性,该途径可降低尿激酶型纤溶酶原激活剂(uPA)和基质金属蛋白酶-9(MMP-9)的表达。
Amino Acids. 2014 Dec;46(12):2809-22. doi: 10.1007/s00726-014-1838-4. Epub 2014 Sep 23.
9
Downregulation of Raf-1 kinase inhibitory protein as a sorafenib resistance mechanism in hepatocellular carcinoma cell lines.下调 Raf-1 激酶抑制蛋白作为肝癌细胞系对索拉非尼耐药的机制。
J Cancer Res Clin Oncol. 2018 Aug;144(8):1487-1501. doi: 10.1007/s00432-018-2672-y. Epub 2018 Jun 1.
10
Sirt3 promotes hepatocellular carcinoma cells sensitivity to regorafenib through the acceleration of mitochondrial dysfunction.Sirt3 通过加速线粒体功能障碍促进肝癌细胞对regorafenib 的敏感性。
Arch Biochem Biophys. 2020 Aug 15;689:108415. doi: 10.1016/j.abb.2020.108415. Epub 2020 Jun 17.

引用本文的文献

1
Roles of SIRT3 in aging and aging-related diseases.SIRT3在衰老及衰老相关疾病中的作用。
Int J Biol Sci. 2025 Jul 28;21(11):5135-5163. doi: 10.7150/ijbs.115518. eCollection 2025.
2
Sirtuins and Gut Microbiota: Dynamics in Health and a Journey from Metabolic Dysfunction to Hepatocellular Carcinoma.沉默调节蛋白与肠道微生物群:健康中的动态变化以及从代谢功能障碍到肝细胞癌的历程
Cells. 2025 Mar 20;14(6):466. doi: 10.3390/cells14060466.
3
Mechanism of emodin in treating hepatitis B virus-associated hepatocellular carcinoma: network pharmacology and cell experiments.

本文引用的文献

1
Pro-Proliferative Function of Mitochondrial Sirtuin Deacetylase SIRT3 in Human Melanoma.线粒体去乙酰化酶SIRT3在人黑色素瘤中的促增殖功能
J Invest Dermatol. 2016 Apr;136(4):809-818. doi: 10.1016/j.jid.2015.12.026. Epub 2015 Dec 29.
2
Correlation between promoter methylation in the GSTP1 gene and hepatocellular carcinoma development: a meta-analysis.谷胱甘肽S-转移酶P1基因启动子甲基化与肝细胞癌发生的相关性:一项荟萃分析。
Genet Mol Res. 2015 Jun 18;14(2):6762-72. doi: 10.4238/2015.June.18.19.
3
Sirtuin 3 inhibits hepatocellular carcinoma growth through the glycogen synthase kinase-3β/BCL2-associated X protein-dependent apoptotic pathway.
大黄素治疗乙型肝炎病毒相关性肝细胞癌的作用机制:网络药理学和细胞实验。
Front Cell Infect Microbiol. 2024 Sep 13;14:1458913. doi: 10.3389/fcimb.2024.1458913. eCollection 2024.
4
Nicotinamide Riboside-Driven Modulation of SIRT3/mtROS/JNK Signaling Pathways Alleviates Myocardial Ischemia-Reperfusion Injury.烟酰胺核糖苷调控 SIRT3/mtROS/JNK 信号通路缓解心肌缺血再灌注损伤。
Int J Med Sci. 2024 Aug 12;21(11):2139-2148. doi: 10.7150/ijms.97530. eCollection 2024.
5
Sirtuin insights: bridging the gap between cellular processes and therapeutic applications.Sirtuin 研究进展:连接细胞过程与治疗应用之间的桥梁。
Naunyn Schmiedebergs Arch Pharmacol. 2024 Dec;397(12):9315-9344. doi: 10.1007/s00210-024-03263-9. Epub 2024 Jul 8.
6
Succinate-Directed Approaches for Warburg Effect-Targeted Cancer Management, an Alternative to Current Treatments?针对瓦伯格效应的癌症管理的琥珀酸导向方法:现有治疗方法的替代方案?
Cancers (Basel). 2023 May 22;15(10):2862. doi: 10.3390/cancers15102862.
7
[Cigarette Smoke Induces Gefitinib Resistance in NSCLC Cells 
via ROS/Sirt3/SOD2 Pathway].[香烟烟雾通过ROS/Sirt3/SOD2途径诱导非小细胞肺癌细胞对吉非替尼耐药]
Zhongguo Fei Ai Za Zhi. 2023 Apr 20;26(4):245-256. doi: 10.3779/j.issn.1009-3419.2023.106.05.
8
The Role of NAD+, SIRTs Interactions in Stimulating and Counteracting Carcinogenesis.NAD+、SIRTs 相互作用在刺激和拮抗致癌作用中的角色。
Int J Mol Sci. 2023 Apr 27;24(9):7925. doi: 10.3390/ijms24097925.
9
The sirtuin family in health and disease.长寿蛋白家族与健康和疾病。
Signal Transduct Target Ther. 2022 Dec 29;7(1):402. doi: 10.1038/s41392-022-01257-8.
10
The Role and Therapeutic Perspectives of Sirtuin 3 in Cancer Metabolism Reprogramming, Metastasis, and Chemoresistance.沉默调节蛋白3在癌症代谢重编程、转移和化疗耐药中的作用及治疗前景
Front Oncol. 2022 Jun 27;12:910963. doi: 10.3389/fonc.2022.910963. eCollection 2022.
沉默调节蛋白3通过糖原合酶激酶-3β/BCL2相关X蛋白依赖性凋亡途径抑制肝细胞癌生长。
Oncogene. 2016 Feb 4;35(5):631-41. doi: 10.1038/onc.2015.121. Epub 2015 Apr 27.
4
The evolving epidemiology of hepatocellular carcinoma: a global perspective.肝细胞癌不断演变的流行病学:全球视角
Expert Rev Gastroenterol Hepatol. 2015 Jun;9(6):765-79. doi: 10.1586/17474124.2015.1028363. Epub 2015 Apr 1.
5
Sirtuin-3 (SIRT3) Protein Attenuates Doxorubicin-induced Oxidative Stress and Improves Mitochondrial Respiration in H9c2 Cardiomyocytes.沉默调节蛋白3(SIRT3)可减轻阿霉素诱导的氧化应激并改善H9c2心肌细胞的线粒体呼吸功能
J Biol Chem. 2015 Apr 24;290(17):10981-93. doi: 10.1074/jbc.M114.607960. Epub 2015 Mar 10.
6
Sirtuin 6 promotes transforming growth factor-β1/H2O2/HOCl-mediated enhancement of hepatocellular carcinoma cell tumorigenicity by suppressing cellular senescence.沉默调节蛋白6通过抑制细胞衰老促进转化生长因子-β1/H2O2/次氯酸介导的肝癌细胞致瘤性增强。
Cancer Sci. 2015 May;106(5):559-66. doi: 10.1111/cas.12632. Epub 2015 Mar 9.
7
Cancer incidence and mortality worldwide: sources, methods and major patterns in GLOBOCAN 2012.全球癌症发病与死亡:GLOBOCAN 2012 数据源、方法与主要模式。
Int J Cancer. 2015 Mar 1;136(5):E359-86. doi: 10.1002/ijc.29210. Epub 2014 Oct 9.
8
SIRT3 is a novel prognostic biomarker for esophageal squamous cell carcinoma.SIRT3是一种用于食管鳞状细胞癌的新型预后生物标志物。
Med Oncol. 2014 Aug;31(8):103. doi: 10.1007/s12032-014-0103-8. Epub 2014 Jul 9.
9
Decreased mitochondrial SIRT3 expression is a potential molecular biomarker associated with poor outcome in breast cancer.线粒体 SIRT3 表达降低是与乳腺癌不良预后相关的潜在分子生物标志物。
Hum Pathol. 2014 May;45(5):1071-7. doi: 10.1016/j.humpath.2014.01.004. Epub 2014 Jan 23.
10
High altitude exposure alters gene expression levels of DNA repair enzymes, and modulates fatty acid metabolism by SIRT4 induction in human skeletal muscle.高海拔暴露通过诱导人骨骼肌中的 SIRT4 改变 DNA 修复酶的基因表达水平,并调节脂肪酸代谢。
Respir Physiol Neurobiol. 2014 Jun 1;196:33-7. doi: 10.1016/j.resp.2014.02.006. Epub 2014 Feb 21.