Suppr超能文献

大脑中的I型胶原蛋白α1(Col1a1)阳性周细胞是中风后视黄酸的来源。

Col1a1+ perivascular cells in the brain are a source of retinoic acid following stroke.

作者信息

Kelly Kathleen K, MacPherson Amber M, Grewal Himmat, Strnad Frank, Jones Jace W, Yu Jianshi, Pierzchalski Keely, Kane Maureen A, Herson Paco S, Siegenthaler Julie A

机构信息

Department of Pediatrics, Section of Developmental Biology, University of Colorado Denver-Anschutz Medical Campus, 12800 E. 19th Ave MS-8313, Aurora, CO, 80045, USA.

Department of Anesthesiology, University of Colorado Denver-Anschutz Medical Campus, Aurora, CO, 80045, USA.

出版信息

BMC Neurosci. 2016 Jul 15;17(1):49. doi: 10.1186/s12868-016-0284-5.

Abstract

BACKGROUND

Perivascular stromal cells (PSCs) are a recently identified cell type that comprises a small percentage of the platelet derived growth factor receptor-β+ cells within the CNS perivascular space. PSCs are activated following injury to the brain or spinal cord, expand in number and contribute to fibrotic scar formation within the injury site. Beyond fibrosis, their high density in the lesion core makes them a potential significant source of signals that act on neural cells adjacent to the lesion site.

RESULTS

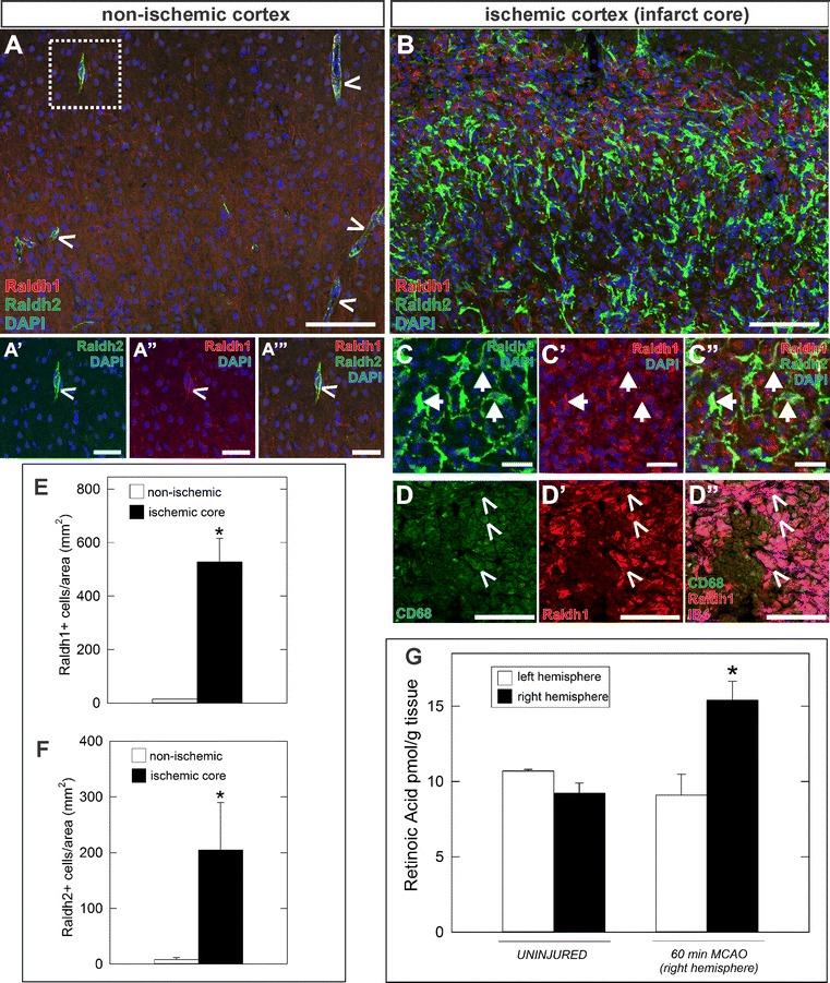
Our developmental analysis of PSCs, defined by expression of Collagen1a1 in the maturing brain, revealed that PSCs first appear postnatally and may originate from the meninges. PSCs express many of the same markers as meningeal fibroblasts, including expression of the retinoic acid (RA) synthesis proteins Raldh1 and Raldh2. Using a focal brain ischemia injury model to induce PSC activation and expansion, we show a substantial increase in Raldh1+/Raldh2+ PSCs and Raldh1+ activated macrophages in the lesion core. We find that RA levels are significantly elevated in the ischemic hemisphere and induce signaling in astrocytes and neurons in the peri-infarct region.

CONCLUSIONS

This study highlights a dual role for activated, non-neural cells where PSCs deposit fibrotic ECM proteins and, along with macrophages, act as a potentially important source of RA, a potent signaling molecule that could influence recovery events in a neuroprotective fashion following brain injury.

摘要

背景

血管周围基质细胞(PSCs)是最近发现的一种细胞类型,在中枢神经系统血管周围空间中占血小板衍生生长因子受体-β+细胞的比例较小。脑或脊髓损伤后PSCs被激活,数量增加,并参与损伤部位的纤维化瘢痕形成。除纤维化外,它们在病变核心的高密度使其成为作用于病变部位相邻神经细胞的潜在重要信号来源。

结果

我们通过在成熟大脑中胶原蛋白1a1的表达来定义PSCs的发育分析,发现PSCs在出生后首次出现,可能起源于脑膜。PSCs表达许多与脑膜成纤维细胞相同的标志物,包括视黄酸(RA)合成蛋白Raldh1和Raldh2的表达。使用局灶性脑缺血损伤模型诱导PSCs激活和扩增,我们发现在病变核心中Raldh1+/Raldh2+ PSCs和Raldh1+活化巨噬细胞大量增加。我们发现缺血半球的RA水平显著升高,并在梗死周围区域的星形胶质细胞和神经元中诱导信号传导。

结论

本研究强调了活化的非神经细胞的双重作用,其中PSCs沉积纤维化细胞外基质蛋白,并与巨噬细胞一起,作为RA的潜在重要来源,RA是一种有效的信号分子,可能以神经保护方式影响脑损伤后的恢复过程。

https://cdn.ncbi.nlm.nih.gov/pmc/blobs/fe61/4947279/3146df98dece/12868_2016_284_Fig1_HTML.jpg

文献AI研究员

20分钟写一篇综述,助力文献阅读效率提升50倍。

立即体验

用中文搜PubMed

大模型驱动的PubMed中文搜索引擎

马上搜索

文档翻译

学术文献翻译模型,支持多种主流文档格式。

立即体验