Suppr超能文献

定义人类原始多能状态的分子标准。

Molecular Criteria for Defining the Naive Human Pluripotent State.

作者信息

Theunissen Thorold W, Friedli Marc, He Yupeng, Planet Evarist, O'Neil Ryan C, Markoulaki Styliani, Pontis Julien, Wang Haoyi, Iouranova Alexandra, Imbeault Michaël, Duc Julien, Cohen Malkiel A, Wert Katherine J, Castanon Rosa, Zhang Zhuzhu, Huang Yanmei, Nery Joseph R, Drotar Jesse, Lungjangwa Tenzin, Trono Didier, Ecker Joseph R, Jaenisch Rudolf

机构信息

Whitehead Institute for Biomedical Research, Cambridge, MA 02142, USA.

School of Life Sciences, Ecole Polytechnique Fédérale de Lausanne (EPFL), 1015 Lausanne, Switzerland.

出版信息

Cell Stem Cell. 2016 Oct 6;19(4):502-515. doi: 10.1016/j.stem.2016.06.011. Epub 2016 Jul 14.

Abstract

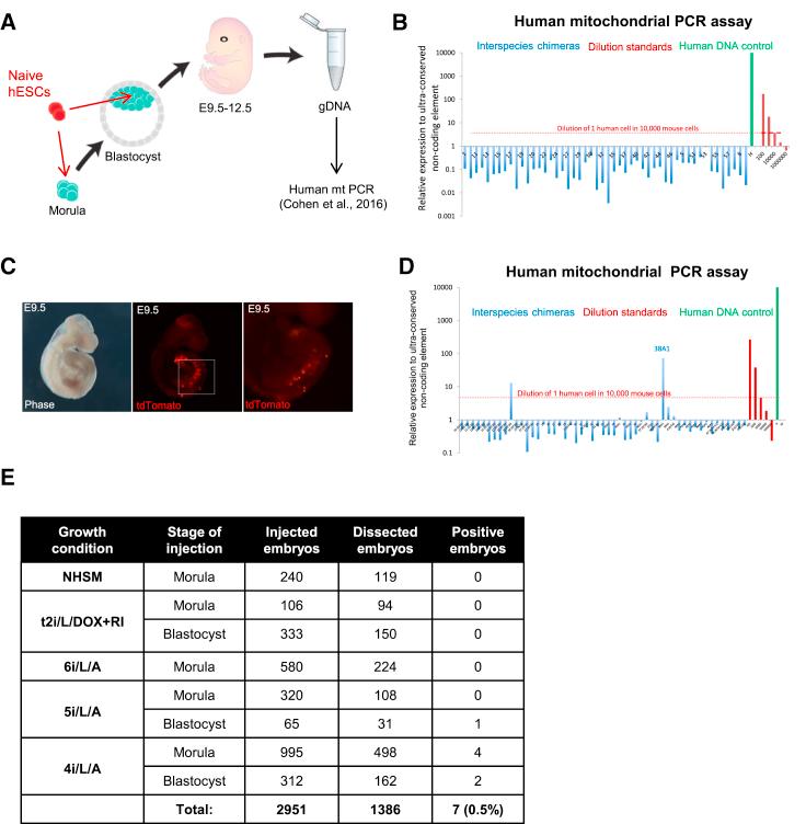
Recent studies have aimed to convert cultured human pluripotent cells to a naive state, but it remains unclear to what extent the resulting cells recapitulate in vivo naive pluripotency. Here we propose a set of molecular criteria for evaluating the naive human pluripotent state by comparing it to the human embryo. We show that transcription of transposable elements provides a sensitive measure of the concordance between pluripotent stem cells and early human development. We also show that induction of the naive state is accompanied by genome-wide DNA hypomethylation, which is reversible except at imprinted genes, and that the X chromosome status resembles that of the human preimplantation embryo. However, we did not see efficient incorporation of naive human cells into mouse embryos. Overall, the different naive conditions we tested showed varied relationships to human embryonic states based on molecular criteria, providing a backdrop for future analysis of naive human pluripotency.

摘要

近期的研究旨在将培养的人类多能细胞转化为原始状态,但目前尚不清楚所产生的细胞在多大程度上重现了体内的原始多能性。在此,我们提出了一套分子标准,通过将其与人类胚胎进行比较来评估人类原始多能状态。我们发现转座元件的转录为多能干细胞与人类早期发育之间的一致性提供了一个敏感的衡量指标。我们还表明,原始状态的诱导伴随着全基因组DNA低甲基化,除了印记基因外,这种低甲基化是可逆的,并且X染色体状态类似于人类植入前胚胎的状态。然而,我们并未观察到原始人类细胞有效地整合到小鼠胚胎中。总体而言,我们测试的不同原始条件基于分子标准显示出与人类胚胎状态的不同关系,为未来对人类原始多能性的分析提供了背景。

https://cdn.ncbi.nlm.nih.gov/pmc/blobs/5917/5065525/42ab4dc2b207/fx1.jpg

文献AI研究员

20分钟写一篇综述,助力文献阅读效率提升50倍。

立即体验

用中文搜PubMed

大模型驱动的PubMed中文搜索引擎

马上搜索

文档翻译

学术文献翻译模型,支持多种主流文档格式。

立即体验