• 文献检索
  • 文档翻译
  • 深度研究
  • 学术资讯
  • Suppr Zotero 插件Zotero 插件
  • 邀请有礼
  • 套餐&价格
  • 历史记录
应用&插件
Suppr Zotero 插件Zotero 插件浏览器插件Mac 客户端Windows 客户端微信小程序
定价
高级版会员购买积分包购买API积分包
服务
文献检索文档翻译深度研究API 文档MCP 服务
关于我们
关于 Suppr公司介绍联系我们用户协议隐私条款
关注我们

Suppr 超能文献

核心技术专利:CN118964589B侵权必究
粤ICP备2023148730 号-1Suppr @ 2026

文献检索

告别复杂PubMed语法,用中文像聊天一样搜索,搜遍4000万医学文献。AI智能推荐,让科研检索更轻松。

立即免费搜索

文件翻译

保留排版,准确专业,支持PDF/Word/PPT等文件格式,支持 12+语言互译。

免费翻译文档

深度研究

AI帮你快速写综述,25分钟生成高质量综述,智能提取关键信息,辅助科研写作。

立即免费体验

青少年粒单核细胞白血病(JMML)中的微小RNA指纹图谱鉴定出miR-150-5p为一种肿瘤抑制因子及潜在治疗靶点。

MicroRNA fingerprints in juvenile myelomonocytic leukemia (JMML) identified miR-150-5p as a tumor suppressor and potential target for treatment.

作者信息

Leoncini Pier Paolo, Bertaina Alice, Papaioannou Dimitrios, Flotho Christian, Masetti Riccardo, Bresolin Silvia, Menna Giuseppe, Santoro Nicola, Zecca Marco, Basso Giuseppe, Nigita Giovanni, Veneziano Dario, Pagotto Sara, D'Ovidio Katia, Rota Rossella, Dorrance Adrienne, Croce Carlo M, Niemeyer Charlotte, Locatelli Franco, Garzon Ramiro

机构信息

Department of Pediatric Hematology and Oncology, Istituto di Ricovero e Cura a Carattere Scientifico (IRCCS) Bambino Gesù Children's Hospital, Rome, Italy.

Department of Medical, Oral and Biotechnological Sciences, G. d'Annunzio University, Chieti, Italy.

出版信息

Oncotarget. 2016 Aug 23;7(34):55395-55408. doi: 10.18632/oncotarget.10577.

DOI:10.18632/oncotarget.10577
PMID:27447965
原文链接:https://pmc.ncbi.nlm.nih.gov/articles/PMC5342425/
Abstract

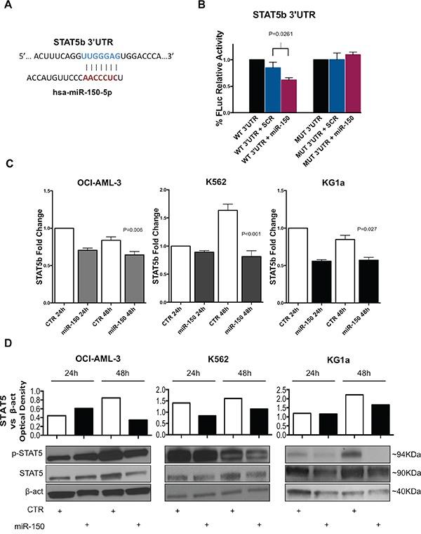
Juvenile myelomonocytic leukemia (JMML) is an aggressive leukemia of early childhood characterized by aberrant proliferation of myelomonocytic cells and hypersensitivity to GM-CSF stimulation. Mutually exclusive mutations in the RAS/ERK pathway genes such as PTPN11, NRAS, KRAS, CBL, or NF1 are found in ~90% of the cases. These mutations give rise to disease at least in part by activating STAT5 through phosphorylation and by promoting cell growth. MicroRNAs (miRs) are small non-coding RNAs that regulate gene expression, which are often deregulated in leukemia. However, little is known about their role in JMML. Here, we report distinctive miR expression signatures associated with the molecular subgroups of JMML. Among the downregulated miRs in JMML, miR-150-5p was found to target STAT5b, a gene which is often over-activated in JMML, and contributes to the characteristic aberrant signaling of this disorder. Moreover, loss of miR-150-5p and upregulation of STAT5b expression were also identified in a murine model of JMML. Ectopic overexpression of miR-150-5p in mononuclear cells from three JMML patients significantly decreased cell proliferation. Altogether, our data indicate that miR expression is deregulated in JMML and may play a role in the pathogenesis of this disorder by modulating key effectors of cytokine receptor pathways.

摘要

青少年粒单核细胞白血病(JMML)是一种儿童早期侵袭性白血病,其特征为粒单核细胞异常增殖以及对粒细胞-巨噬细胞集落刺激因子(GM-CSF)刺激超敏。约90%的病例中可发现RAS/ERK通路基因如PTPN11、NRAS、KRAS、CBL或NF1存在相互排斥的突变。这些突变至少部分通过磷酸化激活信号转导和转录激活因子5(STAT5)以及促进细胞生长而引发疾病。微小RNA(miR)是调节基因表达的小非编码RNA,在白血病中常发生失调。然而,其在JMML中的作用知之甚少。在此,我们报告了与JMML分子亚组相关的独特miR表达特征。在JMML中下调的miR中,发现miR-150-5p靶向STAT5b,该基因在JMML中常过度激活,并促成了这种疾病的特征性异常信号传导。此外,在JMML小鼠模型中也鉴定出miR-150-5p缺失和STAT5b表达上调。在三名JMML患者的单核细胞中异位过表达miR-1 five zero five p显著降低了细胞增殖。总之,我们的数据表明miR表达在JMML中失调,并可能通过调节细胞因子受体途径的关键效应因子在这种疾病的发病机制中发挥作用。

https://cdn.ncbi.nlm.nih.gov/pmc/blobs/2705/5342425/ece7eb852645/oncotarget-07-55395-g004.jpg
https://cdn.ncbi.nlm.nih.gov/pmc/blobs/2705/5342425/f6ffc36d4653/oncotarget-07-55395-g001.jpg
https://cdn.ncbi.nlm.nih.gov/pmc/blobs/2705/5342425/67a568f6b601/oncotarget-07-55395-g002.jpg
https://cdn.ncbi.nlm.nih.gov/pmc/blobs/2705/5342425/ac4c93881eb1/oncotarget-07-55395-g003.jpg
https://cdn.ncbi.nlm.nih.gov/pmc/blobs/2705/5342425/ece7eb852645/oncotarget-07-55395-g004.jpg
https://cdn.ncbi.nlm.nih.gov/pmc/blobs/2705/5342425/f6ffc36d4653/oncotarget-07-55395-g001.jpg
https://cdn.ncbi.nlm.nih.gov/pmc/blobs/2705/5342425/67a568f6b601/oncotarget-07-55395-g002.jpg
https://cdn.ncbi.nlm.nih.gov/pmc/blobs/2705/5342425/ac4c93881eb1/oncotarget-07-55395-g003.jpg
https://cdn.ncbi.nlm.nih.gov/pmc/blobs/2705/5342425/ece7eb852645/oncotarget-07-55395-g004.jpg

相似文献

1
MicroRNA fingerprints in juvenile myelomonocytic leukemia (JMML) identified miR-150-5p as a tumor suppressor and potential target for treatment.青少年粒单核细胞白血病(JMML)中的微小RNA指纹图谱鉴定出miR-150-5p为一种肿瘤抑制因子及潜在治疗靶点。
Oncotarget. 2016 Aug 23;7(34):55395-55408. doi: 10.18632/oncotarget.10577.
2
Quantification of granulocyte-macrophage colony-stimulating factor hypersensitivity in juvenile myelomonocytic leukemia by 3H-thymidine assay.通过³H-胸腺嘧啶核苷测定法对青少年粒单核细胞白血病中粒细胞-巨噬细胞集落刺激因子超敏反应进行定量分析。
Leuk Res. 2008 Jul;32(7):1036-42. doi: 10.1016/j.leukres.2007.11.016. Epub 2008 Mar 4.
3
Anti-proliferative effects of T cells expressing a ligand-based chimeric antigen receptor against CD116 on CD34(+) cells of juvenile myelomonocytic leukemia.表达基于配体的嵌合抗原受体靶向CD116的T细胞对幼年型粒单核细胞白血病CD34(+)细胞的抗增殖作用
J Hematol Oncol. 2016 Mar 16;9:27. doi: 10.1186/s13045-016-0256-3.
4
[Juvenile myelomonocytic leukemias].[青少年骨髓单核细胞白血病]
Bull Cancer. 2014 Mar;101(3):302-13. doi: 10.1684/bdc.2014.1908.
5
Aberrant phosphorylation of STAT5 by granulocyte-macrophage colony-stimulating factor in infant cytomegalovirus infection mimicking juvenile myelomonocytic leukemia.粒细胞-巨噬细胞集落刺激因子导致婴儿巨细胞病毒感染时 STAT5 异常磷酸化,类似于幼年型粒单核细胞白血病。
Leuk Res. 2011 Sep;35(9):1261-4. doi: 10.1016/j.leukres.2011.04.014. Epub 2011 May 14.
6
Inhibition of SRC corrects GM-CSF hypersensitivity that underlies juvenile myelomonocytic leukemia.抑制 SRC 可纠正 GM-CSF 过度敏感,这是少年骨髓单核细胞白血病的基础。
Cancer Res. 2013 Apr 15;73(8):2540-50. doi: 10.1158/0008-5472.CAN-12-3425. Epub 2013 Feb 11.
7
RAS Pathway Mutation Patterns in Patients With Juvenile Myelomonocytic Leukemia: A Developing Country Single-center Experience.青少年骨髓单核细胞白血病患者中 RAS 通路突变模式:发展中国家单中心经验。
Clin Lymphoma Myeloma Leuk. 2020 Jul;20(7):e368-e374. doi: 10.1016/j.clml.2020.02.003. Epub 2020 Feb 12.
8
Correlation of clinical features with the mutational status of GM-CSF signaling pathway-related genes in juvenile myelomonocytic leukemia.青少年粒单核细胞白血病临床特征与GM-CSF信号通路相关基因突变状态的相关性
Pediatr Res. 2009 Mar;65(3):334-40. doi: 10.1203/PDR.0b013e3181961d2a.
9
Mutations in CBL occur frequently in juvenile myelomonocytic leukemia.CBL基因的突变在青少年骨髓单核细胞白血病中频繁发生。
Blood. 2009 Aug 27;114(9):1859-63. doi: 10.1182/blood-2009-01-198416. Epub 2009 Jul 1.
10
[Juvenile myelomonocytic leukemia (JMML): recent advances in molecular pathogenesis and treatment].[青少年骨髓单核细胞白血病(JMML):分子发病机制与治疗的最新进展]
Rinsho Ketsueki. 2016 Feb;57(2):137-46. doi: 10.11406/rinketsu.57.137.

引用本文的文献

1
MicroRNA Signatures: Illuminating Minimal Residual Disease Monitoring in Juvenile Myelomonocytic Leukemia - A Review.微小RNA特征:照亮青少年骨髓单核细胞白血病微小残留病监测——综述
J Hematol. 2025 Apr;14(2):43-55. doi: 10.14740/jh1384. Epub 2025 Apr 25.
2
COVID-19 in patients with anemia and haematological malignancies: risk factors, clinical guidelines, and emerging therapeutic approaches.COVID-19 与贫血和血液系统恶性肿瘤患者:风险因素、临床指南和新兴治疗方法。
Cell Commun Signal. 2024 Feb 15;22(1):126. doi: 10.1186/s12964-023-01316-9.
3
The Role of Long Noncoding RNAs in Progression of Leukemia: Based on Chromosomal Location.

本文引用的文献

1
LIN28B overexpression defines a novel fetal-like subgroup of juvenile myelomonocytic leukemia.LIN28B 过表达定义了幼年髓单核细胞白血病的一个新型胎儿样亚群。
Blood. 2016 Mar 3;127(9):1163-72. doi: 10.1182/blood-2015-09-667808. Epub 2015 Dec 28.
2
Juvenile myelomonocytic leukemia displays mutations in components of the RAS pathway and the PRC2 network.青少年骨髓单核细胞白血病显示 RAS 通路和 PRC2 网络的组成部分发生突变。
Nat Genet. 2015 Nov;47(11):1334-40. doi: 10.1038/ng.3420. Epub 2015 Oct 12.
3
Myeloid Dysregulation in a Human Induced Pluripotent Stem Cell Model of PTPN11-Associated Juvenile Myelomonocytic Leukemia.
长链非编码 RNA 在白血病进展中的作用:基于染色体位置。
Microrna. 2024;13(1):14-32. doi: 10.2174/0122115366265540231201065341.
4
Epigenetic Profiling of Mutant JMML Hematopoietic Stem and Progenitor Cells Reveals an Aberrant Histone Landscape.突变型幼年型粒单核细胞白血病造血干细胞和祖细胞的表观遗传分析揭示了异常的组蛋白格局。
Cancers (Basel). 2023 Oct 29;15(21):5204. doi: 10.3390/cancers15215204.
5
MiR-150-5p contributes to unexplained recurrent spontaneous abortion by targeting VEGFA and downregulating the PI3K/AKT/mTOR signaling pathway.miR-150-5p 通过靶向 VEGFA 并下调 PI3K/AKT/mTOR 信号通路,导致不明原因复发性自发性流产。
J Assist Reprod Genet. 2024 Jan;41(1):63-77. doi: 10.1007/s10815-023-02959-w. Epub 2023 Nov 3.
6
Identification of cystic fibrosis transmembrane conductance regulator as a prognostic marker for juvenile myelomonocytic leukemia via the whole-genome bisulfite sequencing of monozygotic twins and data mining.通过单卵双胞胎的全基因组亚硫酸氢盐测序和数据挖掘,将囊性纤维化跨膜传导调节因子鉴定为青少年骨髓单核细胞白血病的预后标志物。
Transl Pediatr. 2022 Sep;11(9):1521-1533. doi: 10.21037/tp-22-381.
7
Current Treatment of Juvenile Myelomonocytic Leukemia.青少年骨髓单核细胞白血病的当前治疗方法
J Clin Med. 2021 Jul 13;10(14):3084. doi: 10.3390/jcm10143084.
8
Long non-coding RNAs as novel therapeutic targets in juvenile myelomonocytic leukemia.长非编码 RNA 作为青少年粒单核细胞白血病的新型治疗靶点。
Sci Rep. 2021 Feb 2;11(1):2801. doi: 10.1038/s41598-021-82509-5.
9
CircRNAs Dysregulated in Juvenile Myelomonocytic Leukemia: CircMCTP1 Stands Out.青少年骨髓单核细胞白血病中失调的环状RNA:CircMCTP1表现突出。
Front Cell Dev Biol. 2021 Jan 6;8:613540. doi: 10.3389/fcell.2020.613540. eCollection 2020.
10
Sustained fetal hematopoiesis causes juvenile death from leukemia: evidence from a dual-age-specific mouse model.持续性胎儿造血导致白血病相关的青少年死亡:来自双年龄特异性小鼠模型的证据。
Blood Adv. 2020 Aug 11;4(15):3728-3740. doi: 10.1182/bloodadvances.2020002326.
PTPN11相关青少年粒单核细胞白血病人诱导多能干细胞模型中的髓系失调
Cell Rep. 2015 Oct 20;13(3):504-515. doi: 10.1016/j.celrep.2015.09.019. Epub 2015 Oct 8.
4
MicroRNA-Based Therapeutic Strategies for Targeting Mutant and Wild Type RAS in Cancer.基于微小RNA的癌症中靶向突变型和野生型RAS的治疗策略
Drug Dev Res. 2015 Sep;76(6):328-42. doi: 10.1002/ddr.21270. Epub 2015 Aug 18.
5
Role of microRNA-150 in solid tumors.微小RNA-150在实体瘤中的作用。
Oncol Lett. 2015 Jul;10(1):11-16. doi: 10.3892/ol.2015.3170. Epub 2015 Apr 30.
6
MicroRNAs in cancer: from developmental genes in worms to their clinical application in patients.癌症中的微小RNA:从线虫中的发育基因到其在患者中的临床应用
Br J Cancer. 2015 Aug 11;113(4):569-73. doi: 10.1038/bjc.2015.253. Epub 2015 Jul 9.
7
Aberrant regulation of the LIN28A/LIN28B and let-7 loop in human malignant tumors and its effects on the hallmarks of cancer.LIN28A/LIN28B与let-7环在人类恶性肿瘤中的异常调控及其对癌症特征的影响。
Mol Cancer. 2015 Jun 30;14:125. doi: 10.1186/s12943-015-0402-5.
8
How I treat juvenile myelomonocytic leukemia.我如何治疗青少年骨髓单核细胞白血病。
Blood. 2015 Feb 12;125(7):1083-90. doi: 10.1182/blood-2014-08-550483. Epub 2015 Jan 6.
9
Targeting RAS-ERK signalling in cancer: promises and challenges.靶向癌症中的 RAS-ERK 信号通路:前景与挑战。
Nat Rev Drug Discov. 2014 Dec;13(12):928-42. doi: 10.1038/nrd4281.
10
RAS diseases in children.儿童RAS疾病
Haematologica. 2014 Nov;99(11):1653-62. doi: 10.3324/haematol.2014.114595.