• 文献检索
  • 文档翻译
  • 深度研究
  • 学术资讯
  • Suppr Zotero 插件Zotero 插件
  • 邀请有礼
  • 套餐&价格
  • 历史记录
应用&插件
Suppr Zotero 插件Zotero 插件浏览器插件Mac 客户端Windows 客户端微信小程序
定价
高级版会员购买积分包购买API积分包
服务
文献检索文档翻译深度研究API 文档MCP 服务
关于我们
关于 Suppr公司介绍联系我们用户协议隐私条款
关注我们

Suppr 超能文献

核心技术专利:CN118964589B侵权必究
粤ICP备2023148730 号-1Suppr @ 2026

文献检索

告别复杂PubMed语法,用中文像聊天一样搜索,搜遍4000万医学文献。AI智能推荐,让科研检索更轻松。

立即免费搜索

文件翻译

保留排版,准确专业,支持PDF/Word/PPT等文件格式,支持 12+语言互译。

免费翻译文档

深度研究

AI帮你快速写综述,25分钟生成高质量综述,智能提取关键信息,辅助科研写作。

立即免费体验

靶向PIM-1的MiR-328抑制血小板衍生生长因子BB信号通路中肺动脉平滑肌细胞的增殖和迁移。

MiR-328 targeting PIM-1 inhibits proliferation and migration of pulmonary arterial smooth muscle cells in PDGFBB signaling pathway.

作者信息

Qian Zhengjiang, Zhang Limin, Chen Jidong, Li Yanjiao, Kang Kang, Qu Junle, Wang Zhiwei, Zhai Yujia, Li Li, Gou Deming

机构信息

Shenzhen Key Laboratory of Microbial Genetic Engineering, College of Life Sciences and Oceanography, Shenzhen University, Shenzhen, Guangdong, 518060, China.

Key Laboratory of Optoelectronic Devices and Systems of Ministry of Education, College of Optoelectronic Engineering, Shenzhen University, Shenzhen, Guangdong, 518060, China.

出版信息

Oncotarget. 2016 Aug 23;7(34):54998-55011. doi: 10.18632/oncotarget.10714.

DOI:10.18632/oncotarget.10714
PMID:27448984
原文链接:https://pmc.ncbi.nlm.nih.gov/articles/PMC5342397/
Abstract

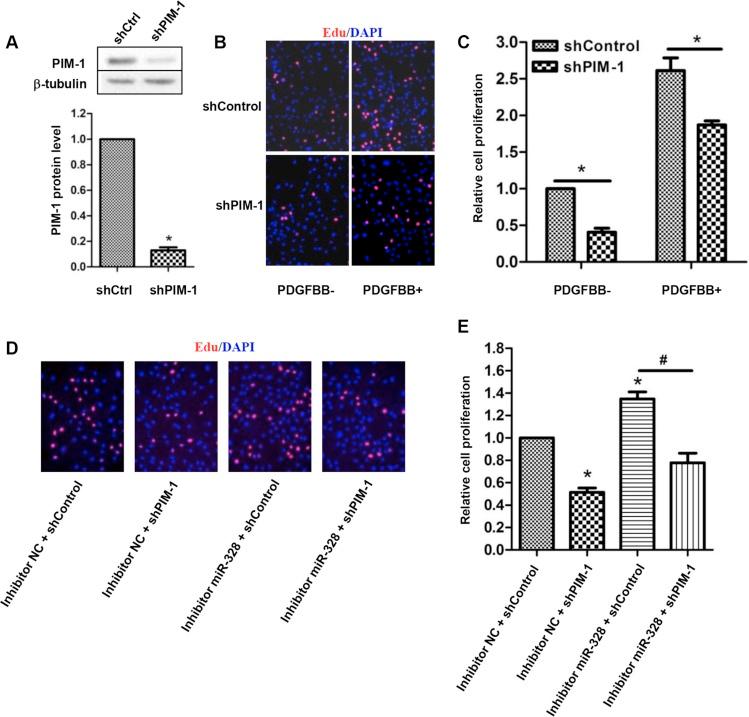
MicroRNAs (miRNAs) have been recognized to mediate PDGF-induced cell dysregulation, but their exact functions remain to be elucidated. By using a sensitive S-Poly(T) Plus qRT-PCR method, the expression profiling of 1,078 miRNAs were investigated in pulmonary artery smooth muscle cells (PASMCs) with or without PDGFBB stimulation. MiR-328 was found as a prominent down-regulated miRNA, displaying a specific dose- and time-dependent downregulation upon PDGFBB exposure. Functional analyses revealed that miR-328 could inhibit PASMCs proliferation and migration both with and without PDGFBB treatment. The Ser/Thr-protein kinase-1 (PIM-1) was identified as a direct target of miR-328, and functionally confirmed by a rescue experiment. In addition, the decrease of miR-328 by PDGFBB might be due to the increased expression of DNA methylation transferase 1 (DNMT1) and DNA methylation. Finally, serum miR-328 level was downregulated in PAH patients associated with congenital heart disease (CHD- PAH). Overall, this study provides critical insight into fundamental regulatory mechanism of miR-328 in PDGFBB-activited PASMCs via targeting PIM- 1, and implies the potential of serum miR-328 level as a circulating biomarker for CHD- PAH diagnosis.

摘要

微小RNA(miRNA)已被认为可介导血小板衍生生长因子(PDGF)诱导的细胞失调,但其确切功能仍有待阐明。通过使用灵敏的S-Poly(T) Plus qRT-PCR方法,研究了1078种miRNA在有无PDGFBB刺激的肺动脉平滑肌细胞(PASMC)中的表达谱。发现miR-328是一种显著下调的miRNA,在暴露于PDGFBB时呈现出特定的剂量和时间依赖性下调。功能分析表明,无论有无PDGFBB处理,miR-328均可抑制PASMC的增殖和迁移。丝氨酸/苏氨酸蛋白激酶-1(PIM-1)被确定为miR-328的直接靶点,并通过挽救实验进行了功能验证。此外,PDGFBB导致的miR-328减少可能是由于DNA甲基转移酶1(DNMT1)表达增加和DNA甲基化所致。最后,先天性心脏病相关性肺动脉高压(CHD-PAH)患者血清miR-328水平下调。总体而言,本研究为miR-328通过靶向PIM-1在PDGFBB激活的PASMC中的基本调控机制提供了关键见解,并暗示血清miR-328水平作为CHD-PAH诊断的循环生物标志物的潜力。

https://cdn.ncbi.nlm.nih.gov/pmc/blobs/d8e3/5342397/ad3ab000149d/oncotarget-07-54998-g008.jpg
https://cdn.ncbi.nlm.nih.gov/pmc/blobs/d8e3/5342397/b749d624c4da/oncotarget-07-54998-g001.jpg
https://cdn.ncbi.nlm.nih.gov/pmc/blobs/d8e3/5342397/4a932046e567/oncotarget-07-54998-g002.jpg
https://cdn.ncbi.nlm.nih.gov/pmc/blobs/d8e3/5342397/979143549f38/oncotarget-07-54998-g003.jpg
https://cdn.ncbi.nlm.nih.gov/pmc/blobs/d8e3/5342397/c0e650551bb9/oncotarget-07-54998-g004.jpg
https://cdn.ncbi.nlm.nih.gov/pmc/blobs/d8e3/5342397/70c538519439/oncotarget-07-54998-g005.jpg
https://cdn.ncbi.nlm.nih.gov/pmc/blobs/d8e3/5342397/ff13c77bb9d6/oncotarget-07-54998-g006.jpg
https://cdn.ncbi.nlm.nih.gov/pmc/blobs/d8e3/5342397/8cda8a971667/oncotarget-07-54998-g007.jpg
https://cdn.ncbi.nlm.nih.gov/pmc/blobs/d8e3/5342397/ad3ab000149d/oncotarget-07-54998-g008.jpg
https://cdn.ncbi.nlm.nih.gov/pmc/blobs/d8e3/5342397/b749d624c4da/oncotarget-07-54998-g001.jpg
https://cdn.ncbi.nlm.nih.gov/pmc/blobs/d8e3/5342397/4a932046e567/oncotarget-07-54998-g002.jpg
https://cdn.ncbi.nlm.nih.gov/pmc/blobs/d8e3/5342397/979143549f38/oncotarget-07-54998-g003.jpg
https://cdn.ncbi.nlm.nih.gov/pmc/blobs/d8e3/5342397/c0e650551bb9/oncotarget-07-54998-g004.jpg
https://cdn.ncbi.nlm.nih.gov/pmc/blobs/d8e3/5342397/70c538519439/oncotarget-07-54998-g005.jpg
https://cdn.ncbi.nlm.nih.gov/pmc/blobs/d8e3/5342397/ff13c77bb9d6/oncotarget-07-54998-g006.jpg
https://cdn.ncbi.nlm.nih.gov/pmc/blobs/d8e3/5342397/8cda8a971667/oncotarget-07-54998-g007.jpg
https://cdn.ncbi.nlm.nih.gov/pmc/blobs/d8e3/5342397/ad3ab000149d/oncotarget-07-54998-g008.jpg

相似文献

1
MiR-328 targeting PIM-1 inhibits proliferation and migration of pulmonary arterial smooth muscle cells in PDGFBB signaling pathway.靶向PIM-1的MiR-328抑制血小板衍生生长因子BB信号通路中肺动脉平滑肌细胞的增殖和迁移。
Oncotarget. 2016 Aug 23;7(34):54998-55011. doi: 10.18632/oncotarget.10714.
2
PDGFBB promotes proliferation and migration via regulating miR-1181/STAT3 axis in human pulmonary arterial smooth muscle cells.血小板衍生生长因子 BB 通过调控 miR-1181/STAT3 轴促进人肺动脉平滑肌细胞的增殖和迁移。
Am J Physiol Lung Cell Mol Physiol. 2018 Dec 1;315(6):L965-L976. doi: 10.1152/ajplung.00224.2018. Epub 2018 Sep 13.
3
MiR-23a regulates the proliferation and migration of human pulmonary artery smooth muscle cells (HPASMCs) through targeting BMPR2/Smad1 signaling.miR-23a 通过靶向 BMPR2/Smad1 信号通路调节人肺动脉平滑肌细胞(HPASMCs)的增殖和迁移。
Biomed Pharmacother. 2018 Jul;103:1279-1286. doi: 10.1016/j.biopha.2018.04.172. Epub 2018 May 7.
4
miR-4632 mediates PDGF-BB-induced proliferation and antiapoptosis of human pulmonary artery smooth muscle cells via targeting cJUN.微小RNA-4632通过靶向c-JUN介导血小板衍生生长因子-BB诱导的人肺动脉平滑肌细胞增殖和抗凋亡作用。
Am J Physiol Cell Physiol. 2017 Oct 1;313(4):C380-C391. doi: 10.1152/ajpcell.00061.2017. Epub 2017 Jul 12.
5
MiR-339 inhibits proliferation of pulmonary artery smooth muscle cell by targeting FGF signaling.微小RNA-339通过靶向成纤维细胞生长因子信号通路抑制肺动脉平滑肌细胞的增殖。
Physiol Rep. 2017 Sep;5(18). doi: 10.14814/phy2.13441.
6
miR-143 and miR-145 promote hypoxia-induced proliferation and migration of pulmonary arterial smooth muscle cells through regulating ABCA1 expression.miR-143 和 miR-145 通过调节 ABCA1 表达促进低氧诱导的肺动脉平滑肌细胞增殖和迁移。
Cardiovasc Pathol. 2018 Nov-Dec;37:15-25. doi: 10.1016/j.carpath.2018.08.003. Epub 2018 Aug 23.
7
Multi-omics analysis reveals regulators of the response to PDGF-BB treatment in pulmonary artery smooth muscle cells.多组学分析揭示肺动脉平滑肌细胞中对血小板衍生生长因子-BB治疗反应的调节因子。
BMC Genomics. 2016 Oct 6;17(1):781. doi: 10.1186/s12864-016-3122-3.
8
MiR-147b influences vascular smooth muscle cell proliferation and migration via targeting YY1 and modulating Wnt/β-catenin activities.miR-147b 通过靶向 YY1 并调节 Wnt/β-catenin 活性来影响血管平滑肌细胞的增殖和迁移。
Acta Biochim Biophys Sin (Shanghai). 2018 Sep 1;50(9):905-913. doi: 10.1093/abbs/gmy086.
9
miR-503 inhibits platelet-derived growth factor-induced human aortic vascular smooth muscle cell proliferation and migration through targeting the insulin receptor.微小RNA-503通过靶向胰岛素受体抑制血小板衍生生长因子诱导的人主动脉血管平滑肌细胞增殖和迁移。
Biomed Pharmacother. 2016 Dec;84:1711-1716. doi: 10.1016/j.biopha.2016.10.081. Epub 2016 Nov 6.
10
CircATP2B4 promotes hypoxia-induced proliferation and migration of pulmonary arterial smooth muscle cells via the miR-223/ATR axis.环状 ATP2B4 通过 miR-223/ATR 轴促进低氧诱导的肺动脉平滑肌细胞增殖和迁移。
Life Sci. 2020 Dec 1;262:118420. doi: 10.1016/j.lfs.2020.118420. Epub 2020 Sep 12.

引用本文的文献

1
Pim Kinases: Important Regulators of Cardiovascular Disease.Pim 激酶:心血管疾病的重要调节因子。
Int J Mol Sci. 2023 Jul 18;24(14):11582. doi: 10.3390/ijms241411582.
2
Targeting Pim kinases in hematological cancers: molecular and clinical review.靶向血液系统恶性肿瘤的 Pim 激酶:分子与临床综述。
Mol Cancer. 2023 Jan 25;22(1):18. doi: 10.1186/s12943-023-01721-1.
3
Construction and Comprehensive Analysis of miRNAs and Target mRNAs in Muscle of Queshan Black and Large White Pigs.确山黑猪和大白猪肌肉中 miRNAs 与靶标 mRNAs 的构建及综合分析

本文引用的文献

1
miR-146b-5p promotes VSMC proliferation and migration.微小RNA-146b-5p促进血管平滑肌细胞增殖和迁移。
Int J Clin Exp Pathol. 2015 Oct 1;8(10):12901-7. eCollection 2015.
2
MicroRNA networks in pulmonary arterial hypertension: share mechanisms with cancer?肺动脉高压中的微小RNA网络:与癌症有共同机制吗?
Curr Opin Oncol. 2016 Jan;28(1):72-82. doi: 10.1097/CCO.0000000000000253.
3
miR-599 Inhibits Vascular Smooth Muscle Cells Proliferation and Migration by Targeting TGFB2.微小RNA-599通过靶向转化生长因子β2抑制血管平滑肌细胞增殖和迁移。
Life (Basel). 2022 Nov 7;12(11):1814. doi: 10.3390/life12111814.
4
Delivery of miR-654-5p via SonoVue Microbubble Ultrasound Inhibits Proliferation, Migration, and Invasion of Vascular Smooth Muscle Cells and Arterial Thrombosis and Stenosis through Targeting TCF21.超声微泡介导 miR-654-5p 抑制 TCF21 表达抑制血管平滑肌细胞增殖、迁移和侵袭并减轻动脉血栓和狭窄
Oxid Med Cell Longev. 2022 Jul 19;2022:4757081. doi: 10.1155/2022/4757081. eCollection 2022.
5
CircPCNX Promotes PDGF-BB-Induced Proliferation and Migration of Human Aortic Vascular Smooth Muscle Cells Through Regulating miR-1278/DNMT1 Axis.环状 RNA PCNX 通过调控 miR-1278/DNMT1 轴促进人主动脉血管平滑肌细胞中 PDGF-BB 诱导的增殖和迁移。
Cardiovasc Drugs Ther. 2023 Oct;37(5):877-889. doi: 10.1007/s10557-022-07342-y. Epub 2022 Jun 7.
6
MicroRNAs in Pulmonary Hypertension, from Pathogenesis to Diagnosis and Treatment.微小 RNA 在肺动脉高压中的作用:从发病机制到诊断与治疗。
Biomolecules. 2022 Mar 24;12(4):496. doi: 10.3390/biom12040496.
7
Non-Coding RNA Networks in Pulmonary Hypertension.肺动脉高压中的非编码RNA网络
Front Genet. 2021 Nov 30;12:703860. doi: 10.3389/fgene.2021.703860. eCollection 2021.
8
Analysis of lncRNA, miRNA, and mRNA Expression Profiling in Type I IFN and Type II IFN Overexpressed in Porcine Alveolar Macrophages.猪肺泡巨噬细胞中I型干扰素和II型干扰素过表达时lncRNA、miRNA和mRNA表达谱分析
Int J Genomics. 2021 Jun 16;2021:6666160. doi: 10.1155/2021/6666160. eCollection 2021.
9
Co-Targeting PIM Kinase and PI3K/mTOR in NSCLC.在非小细胞肺癌中共同靶向PIM激酶和PI3K/mTOR
Cancers (Basel). 2021 Apr 29;13(9):2139. doi: 10.3390/cancers13092139.
10
Role of biomarkers in evaluation, treatment and clinical studies of pulmonary arterial hypertension.生物标志物在肺动脉高压评估、治疗及临床研究中的作用
Pulm Circ. 2020 Nov 18;10(4):2045894020957234. doi: 10.1177/2045894020957234. eCollection 2020 Oct-Dec.
PLoS One. 2015 Nov 9;10(11):e0141512. doi: 10.1371/journal.pone.0141512. eCollection 2015.
4
An improved method for detecting circulating microRNAs with S-Poly(T) Plus real-time PCR.一种使用S-Poly(T) Plus实时PCR检测循环微小RNA的改进方法。
Sci Rep. 2015 Oct 13;5:15100. doi: 10.1038/srep15100.
5
Low expression of circulating microRNA-328 is associated with poor prognosis in patients with acute myeloid leukemia.循环微RNA-328表达水平低与急性髓系白血病患者的不良预后相关。
Diagn Pathol. 2015 Jul 17;10:109. doi: 10.1186/s13000-015-0345-6.
6
Hypoxia inducible factor-1 mediates expression of miR-322: potential role in proliferation and migration of pulmonary arterial smooth muscle cells.缺氧诱导因子-1介导miR-322的表达:在肺动脉平滑肌细胞增殖和迁移中的潜在作用。
Sci Rep. 2015 Jul 13;5:12098. doi: 10.1038/srep12098.
7
PIM1 regulates glycolysis and promotes tumor progression in hepatocellular carcinoma.PIM1调节糖酵解并促进肝细胞癌的肿瘤进展。
Oncotarget. 2015 May 10;6(13):10880-92. doi: 10.18632/oncotarget.3534.
8
Targeted disruption of DNMT1, DNMT3A and DNMT3B in human embryonic stem cells.在人类胚胎干细胞中对DNA甲基转移酶1(DNMT1)、DNA甲基转移酶3A(DNMT3A)和DNA甲基转移酶3B(DNMT3B)进行靶向破坏。
Nat Genet. 2015 May;47(5):469-78. doi: 10.1038/ng.3258. Epub 2015 Mar 30.
9
MicroRNAs in pulmonary arterial hypertension: pathogenesis, diagnosis and treatment.肺动脉高压中的微小RNA:发病机制、诊断与治疗
J Am Soc Hypertens. 2015 Mar;9(3):221-34. doi: 10.1016/j.jash.2014.12.011. Epub 2014 Dec 23.
10
MiR-20a regulates the PRKG1 gene by targeting its coding region in pulmonary arterial smooth muscle cells.微小RNA-20a通过靶向肺动脉平滑肌细胞中的PRKG1基因编码区域来调控该基因。
FEBS Lett. 2014 Dec 20;588(24):4677-85. doi: 10.1016/j.febslet.2014.10.040. Epub 2014 Nov 13.