Suppr超能文献

USP24通过去泛素化和稳定YAP1促进肝细胞癌进展。

USP24 promotes hepatocellular carcinoma progression by deubiquitinating and stabilizing YAP1.

作者信息

Shan Huizhuang, Yuan Jiaguo, Xian Luhua, Li Wenmin, Ge Yanfen, Zhang Lei, Lin Ting, Lan Mingwei, Liu Junru, Luo Yanfei, Wu Yingli, Xiao Xinhua

机构信息

Department of Clinical Laboratory Medicine, Guangdong Provincial People's Hospital (Guangdong Academy of Medical Sciences), Southern Medical University, Guangzhou, China.

Department of Hematology and Oncology, Guangzhou Women and Children's Medical Center, Guangzhou Medical University, Guangzhou, China.

出版信息

Cancer Cell Int. 2025 Apr 26;25(1):164. doi: 10.1186/s12935-025-03796-w.

Abstract

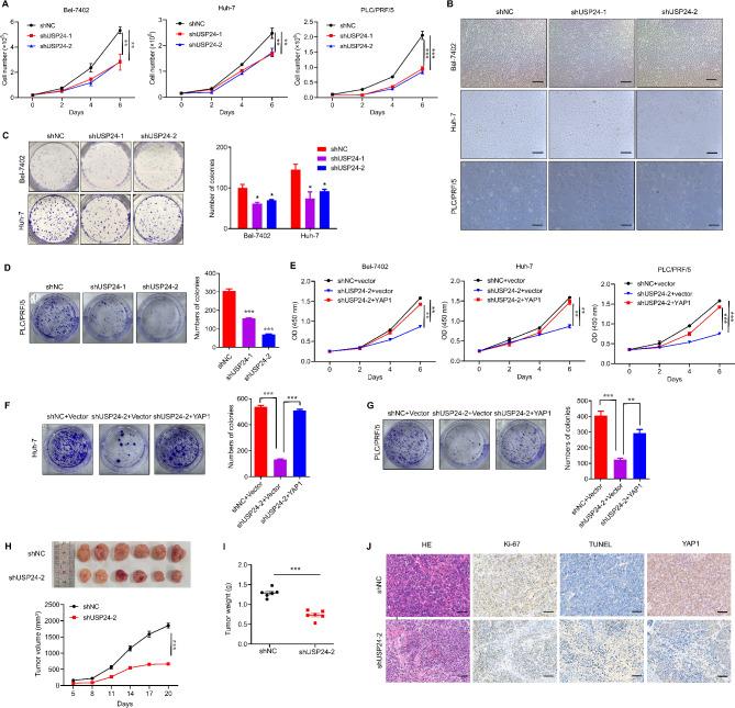
Yes-associated protein 1 (YAP1) plays a pivotal role in promoting the progression of hepatocellular carcinoma (HCC). Emerging evidence shows that inducing YAP1 degradation represents a promising strategy. Here, we identified USP24 as a bona fide deubiquitinating enzyme for YAP1. USP24 directly interacts with and deubiquitinates YAP1, thereby stabilizing YAP1 protein levels. Clinically, USP24 was significantly upregulated in HCC tissues and correlated with poor patient prognosis. Depletion of USP24 significantly suppressed the proliferation of HCC cells in vitro, which could be rescued by restoration of YAP1. Consistent with these findings, USP24 knockdown inhibited tumor growth in a xenograft mouse model. Overall, our study reveals that the USP24/YAP1 axis plays a critical role in the malignant progression of HCC, thus providing rationale for potential therapeutic interventions for YAP1-driven HCC.

摘要

Yes相关蛋白1(YAP1)在促进肝细胞癌(HCC)进展中起关键作用。新出现的证据表明,诱导YAP1降解是一种有前景的策略。在此,我们确定USP24是YAP1真正的去泛素化酶。USP24直接与YAP1相互作用并使其去泛素化,从而稳定YAP1蛋白水平。在临床上,USP24在HCC组织中显著上调,且与患者预后不良相关。USP24的缺失显著抑制了体外HCC细胞的增殖,而YAP1的恢复可挽救这种抑制作用。与这些发现一致,USP24敲低抑制了异种移植小鼠模型中的肿瘤生长。总体而言,我们的研究揭示了USP24/YAP1轴在HCC恶性进展中起关键作用,从而为YAP1驱动的HCC的潜在治疗干预提供了理论依据。

https://cdn.ncbi.nlm.nih.gov/pmc/blobs/8c4f/12034148/897b28d54f6b/12935_2025_3796_Fig1_HTML.jpg

文献检索

告别复杂PubMed语法,用中文像聊天一样搜索,搜遍4000万医学文献。AI智能推荐,让科研检索更轻松。

立即免费搜索

文件翻译

保留排版,准确专业,支持PDF/Word/PPT等文件格式,支持 12+语言互译。

免费翻译文档

深度研究

AI帮你快速写综述,25分钟生成高质量综述,智能提取关键信息,辅助科研写作。

立即免费体验