Moura Gedd, Lucena S V, Lima M A, Nascimento F D, Gesteira T F, Nader H B, Paredes-Gamero E J, Tersariol Ils
Departamento de Bioquímica, Universidade Federal de São Paulo , São Paulo, Brazil.
Departamento de Bioquímica, Universidade Federal de São Paulo, São Paulo, Brazil; Grupo de Pesquisa em Biomateriais e Biotecnologia, Universidade Bandeirante de São Paulo, São Paulo, Brazil.
Cell Death Discov. 2015 Oct 5;1:15005. doi: 10.1038/cddiscovery.2015.5. eCollection 2015.
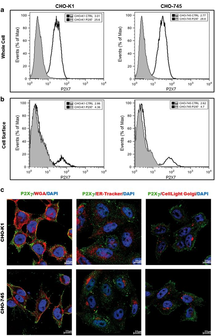
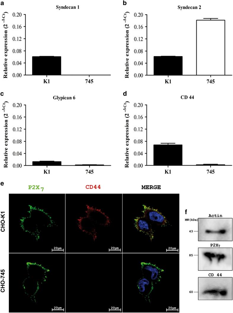
Here, we present evidence for the positive allosteric modulation of the P2X7 receptor through glycosaminoglycans (GAGs) in CHO (cell line derived from the ovary of the Chinese hamster) cells. The marked potentiation of P2X7 activity through GAGs in the presence of non-saturating agonists concentrations was evident with the endogenous expression of the receptor in CHO cells. The presence of GAGs on the surface of CHO cells greatly increased the sensitivity to adenosine 5'-triphosphate and changed the main P2X7 receptor kinetic parameters EC50, Hill coefficient and E max. GAGs decreased the allosteric inhibition of P2X7 receptor through Mg(2+). GAGs activated P2X7 receptor-mediated cytoplasmic Ca(2+) influx and pore formation. Consequently, wild-type CHO-K1 cells were 2.5-fold more sensitive to cell death induced through P2X7 agonists than mutant CHO-745 cells defective in GAGs biosynthesis. In the present study, we provide the first evidence that the P2X7 receptor interacts with CD44 on the CHO-K1 cell surface. Thus, these data demonstrated that GAGs positively modulate the P2X7 receptor, and sCD44 is a part of a regulatory positive feedback loop linking P2X7 receptor activation for the intracellular response mediated through P2X7 receptor stimulation.
在此,我们展示了在CHO(源自中国仓鼠卵巢的细胞系)细胞中,糖胺聚糖(GAGs)对P2X7受体的正向变构调节作用的证据。在非饱和激动剂浓度存在的情况下,通过GAGs对P2X7活性的显著增强在CHO细胞中该受体的内源性表达中很明显。CHO细胞表面存在GAGs极大地增加了对5'-三磷酸腺苷的敏感性,并改变了主要的P2X7受体动力学参数EC50、希尔系数和最大效应。GAGs减少了Mg(2+)对P2X7受体的变构抑制。GAGs激活了P2X7受体介导的细胞质Ca(2+)内流和孔形成。因此,野生型CHO-K1细胞对通过P2X7激动剂诱导的细胞死亡的敏感性比在GAGs生物合成方面有缺陷的突变型CHO-745细胞高2.5倍。在本研究中,我们提供了首个证据表明P2X7受体与CHO-K1细胞表面的CD44相互作用。因此,这些数据表明GAGs正向调节P2X7受体,并且可溶性CD44是连接P2X7受体激活与通过P2X7受体刺激介导的细胞内反应的调节性正反馈回路的一部分。