Laboratory of Radioisotopes, School of Pharmacy and Biochemistry, University of Buenos Aires, Junín 956 PB, Buenos Aires, Argentina; Laboratory of Cellular and Molecular Biology, Institute for Biomedical Research (BIOMED), School of Medical Sciences, Pontifical Catholic University of Argentina (UCA), and the National Scientific and Technical Research Council (CONICET), Buenos Aires, Argentina.
Laboratory of Cellular and Molecular Biology, Institute for Biomedical Research (BIOMED), School of Medical Sciences, Pontifical Catholic University of Argentina (UCA), and the National Scientific and Technical Research Council (CONICET) , Buenos Aires, Argentina.
Cell Death Discov. 2015 Dec 21;1:15059. doi: 10.1038/cddiscovery.2015.59. eCollection 2015.
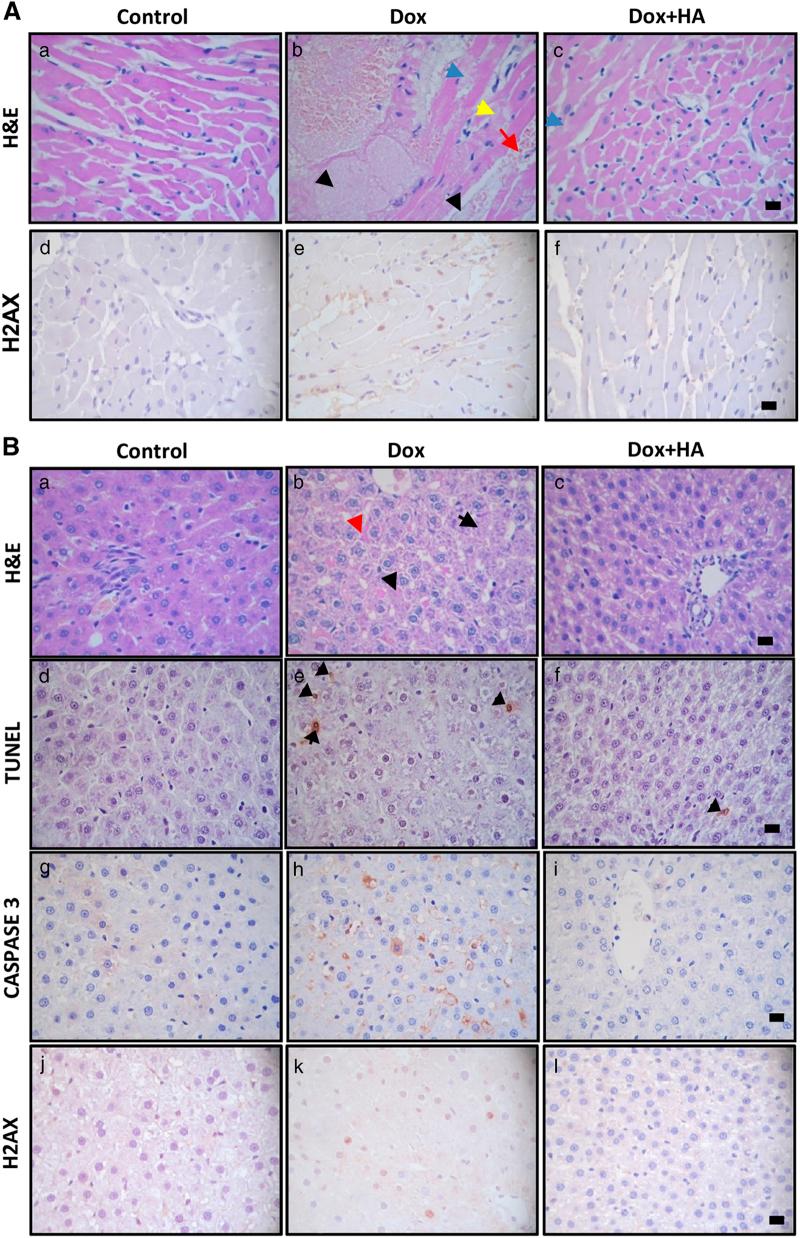
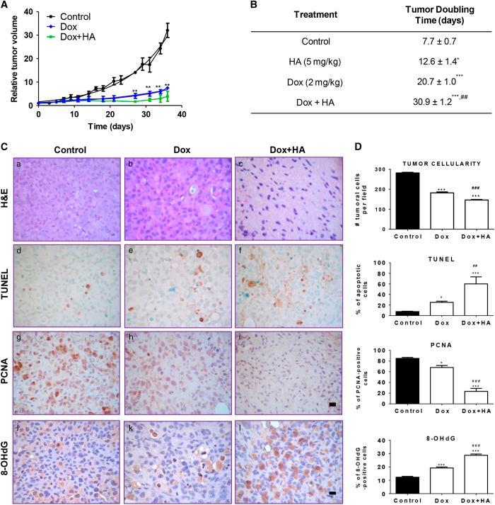
The aim of the present work was to evaluate the potential protective effect of histamine on Doxorubicin (Dox)-induced hepatic and cardiac toxicity in different rodent species and in a triple-negative breast tumor-bearing mice model. Male Sprague Dawley rats and Balb/c mice were divided into four groups: control (received saline), histamine (5 mg/kg for rats and 1 mg/kg for mice, daily subcutaneous injection starting 24 h before treatment with Dox), Dox (2 mg/kg, intraperitoneally injected three times a week for 2 weeks) and Dox+histamine (received both treatments). Tissue toxicity was evaluated by histopathological studies and oxidative stress and biochemical parameters. The combined effect of histamine and Dox was also investigated in vitro and in vivo in human MDA-MB-231 triple-negative breast cancer model. Heart and liver of Dox-treated animals displayed severe histological damage, loss of tissue weight, increased TBARS levels and DNA damage along with an augment in serum creatine kinase-myocardial band. Pretreatment with histamine prevented Dox-induced tissue events producing a significant preservation of the integrity of both rat and mouse myocardium and liver, through the reduction of Dox-induced oxidative stress and apoptosis. Histamine treatment preserved anti-tumor activity of Dox, exhibiting differential cytotoxicity and increasing the Dox-induced inhibition of breast tumor growth. Findings provide preclinical evidence indicating that histamine could be a promising candidate as a selective cytoprotective agent for the treatment of Dox-induced cardiac and hepatic toxicity, and encourage the translation to clinical practice.
本研究旨在评估组胺对多柔比星(Dox)诱导的不同种属啮齿类动物的肝毒性和心脏毒性的潜在保护作用,并在三阴性乳腺癌荷瘤小鼠模型中进行验证。雄性 Sprague Dawley 大鼠和 Balb/c 小鼠被分为四组:对照组(给予生理盐水)、组胺组(大鼠每天皮下注射 5mg/kg,小鼠每天皮下注射 1mg/kg,于 Dox 处理前 24 小时开始)、Dox 组(2mg/kg,每周腹腔注射 3 次,共 2 周)和 Dox+组胺组(同时给予上述两种处理)。通过组织病理学研究和氧化应激及生化参数评估组织毒性。还在体外和体内人 MDA-MB-231 三阴性乳腺癌模型中研究了组胺和 Dox 的联合作用。Dox 处理的动物的心脏和肝脏显示出严重的组织损伤、组织重量减轻、TBARS 水平升高和 DNA 损伤,同时血清肌酸激酶-MB 也增加。组胺预处理可预防 Dox 诱导的组织事件,通过减少 Dox 诱导的氧化应激和细胞凋亡,显著保存大鼠和小鼠心肌和肝脏的完整性。组胺治疗可保留 Dox 的抗肿瘤活性,表现出不同的细胞毒性,并增加 Dox 诱导的乳腺癌生长抑制作用。这些发现提供了临床前证据,表明组胺可能是一种有前途的候选药物,可作为治疗多柔比星诱导的心脏和肝脏毒性的选择性细胞保护剂,并鼓励将其转化为临床实践。