Vinod B S, Nair H H, Vijayakurup V, Shabna A, Shah S, Krishna A, Pillai K S, Thankachan S, Anto R J
Cancer Research Program, Division of Cancer Research, Rajiv Gandhi Centre for Biotechnology , Thiruvananthapuram, Kerala, India.
Cell Death Discov. 2015 Dec 7;1:15061. doi: 10.1038/cddiscovery.2015.61. eCollection 2015.
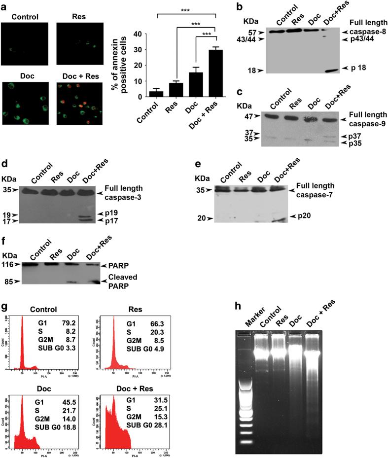
As breast cancer cells often develop chemoresistance, better therapeutic options are in search to circumvent it. Here we demonstrate that human epidermal growth factor receptor-2 (HER-2)-overexpressing breast cancer cells resist docetaxel-induced cytotoxicity by upregulating HER-2 and its activity downstream, through Akt and mitogen-activated protein kinase (MAPK) pathways. We observed that introducing resveratrol as a chemosensitizer in docetaxel chemotherapy blocks upregulation and activation of HER-2 in addition to blocking downstream signaling pathways such as Akt. Resveratrol and docetaxel combination results in the synergistic induction of cell death in HER-2-overexpressing SK-BR-3 cells, whereas introduction of wild-type HER-2 in MDA-MD-231 cells increased the resistance to docetaxel. Dominant-negative HER-2 sensitizes SK-BR-3 cells to docetaxel. Our study identified a new synergistic therapeutic combination that targets HER-2-induced breast cancer resistance and might help to overcome therapeutic resistance during breast cancer therapy. The synergism of docetaxel and resveratrol was maximum in SK-BR-3, which is unique among the cell lines studied, due to its high expression status of HER-2, a receptor known to dictate the signaling environment of breast cancer cells. Docetaxel could further induce HER-2 activity in these cells, which was downregulated on resveratrol treatment. Transfection of DN-HER-2 in SK-BR-3 cells inhibits the synergism as the transfection itself sensitizes these cells to docetaxel, leaving no role for resveratrol, whereas ectopic expression of HER-2 introduces the synergism in MDA-MB-231, the triple-negative cell line, in which the synergism was minimum, attesting the crucial role of HER-2 in suppressing the sensitivity to docetaxel. Single-agent docetaxel induced HER-2-mediated resistance to cell death, which was blocked by resveratrol. Resveratrol also downregulated docetaxel-induced activation of MAPK and Akt, survival signaling pathways downstream of HER-2. In short, this study, for the first time, establishes the role of HER-2-Akt signaling axis in regulating the synergistic effect of docetaxel and resveratrol in breast cancer cells overexpressing HER-2.
由于乳腺癌细胞常常产生化疗耐药性,因此人们一直在寻找更好的治疗方案来克服这一问题。在此,我们证明,过表达人表皮生长因子受体2(HER-2)的乳腺癌细胞通过上调HER-2及其下游活性,经由Akt和丝裂原活化蛋白激酶(MAPK)信号通路,来抵抗多西他赛诱导的细胞毒性。我们观察到,在多西他赛化疗中引入白藜芦醇作为化学增敏剂,除了阻断诸如Akt等下游信号通路外,还能阻断HER-2的上调和激活。白藜芦醇与多西他赛联合使用可协同诱导过表达HER-2的SK-BR-3细胞死亡,而在MDA-MD-231细胞中引入野生型HER-2则增加了对多西他赛的耐药性。显性负性HER-2使SK-BR-3细胞对多西他赛敏感。我们的研究确定了一种新的协同治疗组合,该组合针对HER-2诱导的乳腺癌耐药性,可能有助于克服乳腺癌治疗期间的治疗耐药性。多西他赛与白藜芦醇的协同作用在SK-BR-3细胞中最为显著,在研究的细胞系中它是独特的,这归因于其HER-2的高表达状态,HER-2是一种已知可决定乳腺癌细胞信号环境的受体。多西他赛可进一步诱导这些细胞中的HER-2活性,而白藜芦醇处理可使其下调。在SK-BR-3细胞中转染显性负性HER-2可抑制协同作用,因为转染本身使这些细胞对多西他赛敏感,使白藜芦醇不再起作用,而异位表达HER-2则在三阴性细胞系MDA-MB-231中引入协同作用,该细胞系中的协同作用最小,这证明了HER-2在抑制对多西他赛敏感性方面的关键作用。单药多西他赛诱导HER-2介导的细胞死亡耐药性,而白藜芦醇可阻断这种耐药性。白藜芦醇还下调了多西他赛诱导的MAPK和Akt的激活,MAPK和Akt是HER-2下游的生存信号通路。简而言之,本研究首次确立了HER-2-Akt信号轴在调节过表达HER-2的乳腺癌细胞中多西他赛和白藜芦醇协同效应方面的作用。