• 文献检索
  • 文档翻译
  • 深度研究
  • 学术资讯
  • Suppr Zotero 插件Zotero 插件
  • 邀请有礼
  • 套餐&价格
  • 历史记录
应用&插件
Suppr Zotero 插件Zotero 插件浏览器插件Mac 客户端Windows 客户端微信小程序
定价
高级版会员购买积分包购买API积分包
服务
文献检索文档翻译深度研究API 文档MCP 服务
关于我们
关于 Suppr公司介绍联系我们用户协议隐私条款
关注我们

Suppr 超能文献

核心技术专利:CN118964589B侵权必究
粤ICP备2023148730 号-1Suppr @ 2026

文献检索

告别复杂PubMed语法,用中文像聊天一样搜索,搜遍4000万医学文献。AI智能推荐,让科研检索更轻松。

立即免费搜索

文件翻译

保留排版,准确专业,支持PDF/Word/PPT等文件格式,支持 12+语言互译。

免费翻译文档

深度研究

AI帮你快速写综述,25分钟生成高质量综述,智能提取关键信息,辅助科研写作。

立即免费体验

韦地洛酮通过调节 Wnt/β-连环蛋白信号通路增强成骨细胞生成,通过 NF-κB/c-fos/NFATc1 通路抑制破骨细胞生成。

Wedelolactone enhances osteoblastogenesis by regulating Wnt/β-catenin signaling pathway but suppresses osteoclastogenesis by NF-κB/c-fos/NFATc1 pathway.

机构信息

Academy of Integrative Medicine, Dalian Medical University, Dalian 116044, China.

Dalian Institute of Chemical Physics, Chinese Academy of Sciences. Dalian 116023, China.

出版信息

Sci Rep. 2016 Aug 25;6:32260. doi: 10.1038/srep32260.

DOI:10.1038/srep32260
PMID:27558652
原文链接:https://pmc.ncbi.nlm.nih.gov/articles/PMC4997609/
Abstract

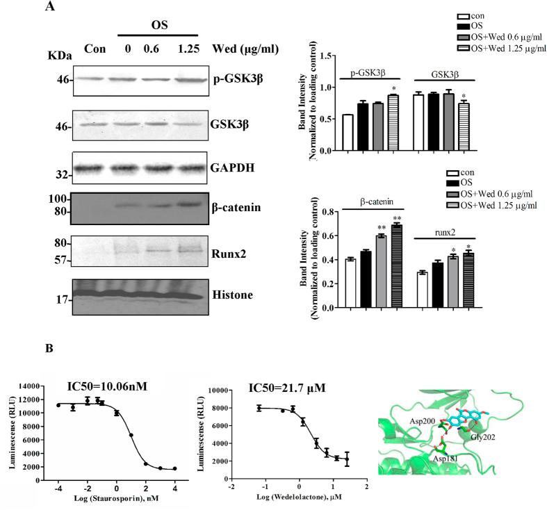
Bone homeostasis is maintained by formation and destruction of bone, which are two processes tightly coupled and controlled. Targeting both stimulation on bone formation and suppression on bone resorption becomes a promising strategy for treating osteoporosis. In this study, we examined the effect of wedelolactone, a natural product from Ecliptae herba, on osteoblastogenesis as well as osteoclastogenesis. In mouse bone marrow mesenchymal stem cells (BMSC), wedelolactone stimulated osteoblast differentiation and bone mineralization. At the molecular level, wedelolactone directly inhibited GSK3β activity and enhanced the phosphorylation of GSK3β, thereafter stimulated the nuclear translocation of β-catenin and runx2. The expression of osteoblastogenesis-related marker gene including osteorix, osteocalcin and runx2 increased. At the same concentration range, wedelolactone inhibited RANKL-induced preosteoclastic RAW264.7 actin-ring formation and bone resorption pits. Further, wedelolactone blocked NF-kB/p65 phosphorylation and abrogated the NFATc1 nuclear translocation. As a result, osteoclastogenesis-related marker gene expression decreased, including c-src, c-fos, and cathepsin K. In ovariectomized mice, administration of wedelolactone prevented ovariectomy-induced bone loss by enhancing osteoblast activity and inhibiting osteoclast activity. Together, these data demonstrated that wedelolactone facilitated osteoblastogenesis through Wnt/GSK3β/β-catenin signaling pathway and suppressed RANKL-induced osteoclastogenesis through NF-κB/c-fos/NFATc1 pathway. These results suggested that wedelolacone could be a novel dual functional therapeutic agent for osteoporosis.

摘要

骨稳态是通过骨的形成和破坏来维持的,这两个过程紧密偶联并受到控制。靶向刺激骨形成和抑制骨吸收成为治疗骨质疏松症的一种有前途的策略。在这项研究中,我们研究了柳叶菜科植物(Ecliptae herba)中的天然产物威地洛酮对成骨细胞和破骨细胞形成的影响。在小鼠骨髓间充质干细胞(BMSC)中,威地洛酮刺激成骨细胞分化和骨矿化。在分子水平上,威地洛酮直接抑制 GSK3β活性并增强 GSK3β的磷酸化,进而刺激β-catenin 和 Runx2 的核转位。成骨细胞形成相关标记基因的表达包括骨钙素、骨钙素和 Runx2 增加。在相同的浓度范围内,威地洛酮抑制 RANKL 诱导的破骨前体细胞 RAW264.7 细胞环形成和骨吸收陷窝。此外,威地洛酮阻断 NF-κB/p65 磷酸化并阻断 NFATc1 核转位。结果,破骨细胞形成相关标记基因的表达减少,包括 c-src、c-fos 和组织蛋白酶 K。在去卵巢小鼠中,威地洛酮通过增强成骨细胞活性和抑制破骨细胞活性来预防去卵巢引起的骨丢失。总之,这些数据表明威地洛酮通过 Wnt/GSK3β/β-catenin 信号通路促进成骨细胞形成,并通过 NF-κB/c-fos/NFATc1 途径抑制 RANKL 诱导的破骨细胞形成。这些结果表明威地洛酮可能成为一种新的骨质疏松症双重功能治疗药物。

https://cdn.ncbi.nlm.nih.gov/pmc/blobs/f705/4997609/e0595cab4ecd/srep32260-f6.jpg
https://cdn.ncbi.nlm.nih.gov/pmc/blobs/f705/4997609/cc581a19e281/srep32260-f1.jpg
https://cdn.ncbi.nlm.nih.gov/pmc/blobs/f705/4997609/2041912d8231/srep32260-f2.jpg
https://cdn.ncbi.nlm.nih.gov/pmc/blobs/f705/4997609/c66ec2bf5371/srep32260-f3.jpg
https://cdn.ncbi.nlm.nih.gov/pmc/blobs/f705/4997609/975708a5be22/srep32260-f4.jpg
https://cdn.ncbi.nlm.nih.gov/pmc/blobs/f705/4997609/2b378c929e0b/srep32260-f5.jpg
https://cdn.ncbi.nlm.nih.gov/pmc/blobs/f705/4997609/e0595cab4ecd/srep32260-f6.jpg
https://cdn.ncbi.nlm.nih.gov/pmc/blobs/f705/4997609/cc581a19e281/srep32260-f1.jpg
https://cdn.ncbi.nlm.nih.gov/pmc/blobs/f705/4997609/2041912d8231/srep32260-f2.jpg
https://cdn.ncbi.nlm.nih.gov/pmc/blobs/f705/4997609/c66ec2bf5371/srep32260-f3.jpg
https://cdn.ncbi.nlm.nih.gov/pmc/blobs/f705/4997609/975708a5be22/srep32260-f4.jpg
https://cdn.ncbi.nlm.nih.gov/pmc/blobs/f705/4997609/2b378c929e0b/srep32260-f5.jpg
https://cdn.ncbi.nlm.nih.gov/pmc/blobs/f705/4997609/e0595cab4ecd/srep32260-f6.jpg

相似文献

1
Wedelolactone enhances osteoblastogenesis by regulating Wnt/β-catenin signaling pathway but suppresses osteoclastogenesis by NF-κB/c-fos/NFATc1 pathway.韦地洛酮通过调节 Wnt/β-连环蛋白信号通路增强成骨细胞生成,通过 NF-κB/c-fos/NFATc1 通路抑制破骨细胞生成。
Sci Rep. 2016 Aug 25;6:32260. doi: 10.1038/srep32260.
2
The combined effect of oleonuezhenide and wedelolactone on proliferation and osteoblastogenesis of bone marrow mesenchymal stem cells.榄香烯和韦地酮对骨髓间充质干细胞增殖和成骨分化的联合作用。
Phytomedicine. 2019 Dec;65:153103. doi: 10.1016/j.phymed.2019.153103. Epub 2019 Sep 30.
3
Caffeic acid 3,4-dihydroxy-phenethyl ester suppresses receptor activator of NF-κB ligand–induced osteoclastogenesis and prevents ovariectomy-induced bone loss through inhibition of mitogen-activated protein kinase/activator protein 1 and Ca2+–nuclear factor of activated T-cells cytoplasmic 1 signaling pathways.咖啡酸 3,4-二羟基苯乙基酯通过抑制丝裂原活化蛋白激酶/激活蛋白 1 和 Ca2+-活化 T 细胞胞浆 1 信号通路抑制核因子 κB 配体诱导的破骨细胞生成,预防卵巢切除诱导的骨丢失。
J Bone Miner Res. 2012 Jun;27(6):1298-1308. doi: 10.1002/jbmr.1576.
4
Wedelolactone inhibits osteoclastogenesis but enhances osteoblastogenesis through altering different semaphorins production.韦德尔内酯通过改变不同的神经信号素的产生来抑制破骨细胞生成,同时增强成骨细胞生成。
Int Immunopharmacol. 2018 Jul;60:41-49. doi: 10.1016/j.intimp.2018.04.037. Epub 2018 Apr 24.
5
Maslinic acid suppresses osteoclastogenesis and prevents ovariectomy-induced bone loss by regulating RANKL-mediated NF-κB and MAPK signaling pathways.马粟酸通过调节 RANKL 介导的 NF-κB 和 MAPK 信号通路抑制破骨细胞生成,预防卵巢切除诱导的骨丢失。
J Bone Miner Res. 2011 Mar;26(3):644-56. doi: 10.1002/jbmr.242.
6
Effect of hydroxyapatite nanoparticles and wedelolactone on osteoblastogenesis from bone marrow mesenchymal stem cells.羟基磷灰石纳米粒子和韦德尔内酯对骨髓间充质干细胞成骨分化的影响。
J Biomed Mater Res A. 2019 Jan;107(1):145-153. doi: 10.1002/jbm.a.36541. Epub 2018 Oct 5.
7
The systemic bone protective effects of Gushukang granules in ovariectomized mice by inhibiting osteoclastogenesis and stimulating osteoblastogenesis.骨疏康颗粒通过抑制破骨细胞生成和刺激成骨细胞生成对去卵巢小鼠的系统骨保护作用。
J Pharmacol Sci. 2018 Mar;136(3):155-164. doi: 10.1016/j.jphs.2018.01.007. Epub 2018 Feb 10.
8
Interleukin-10 inhibits RANKL-mediated expression of NFATc1 in part via suppression of c-Fos and c-Jun in RAW264.7 cells and mouse bone marrow cells.白细胞介素-10部分通过抑制RAW264.7细胞和小鼠骨髓细胞中的c-Fos和c-Jun,来抑制RANKL介导的NFATc1表达。
Bone. 2007 Oct;41(4):592-602. doi: 10.1016/j.bone.2007.05.016. Epub 2007 Jun 13.
9
Emodin regulates bone remodeling by inhibiting osteoclastogenesis and stimulating osteoblast formation.大黄素通过抑制破骨细胞生成和刺激成骨细胞形成来调节骨重塑。
J Bone Miner Res. 2014 Jul;29(7):1541-53. doi: 10.1002/jbmr.2183.
10
Wedelolactone Enhances Osteoblastogenesis through ERK- and JNK-mediated BMP2 Expression and Smad/1/5/8 Phosphorylation.韦地洛酮通过 ERK 和 JNK 介导的 BMP2 表达和 Smad/1/5/8 磷酸化增强成骨细胞分化。
Molecules. 2018 Mar 2;23(3):561. doi: 10.3390/molecules23030561.

引用本文的文献

1
OPG gene-modified adipose-derived stem cells improve bone formation around implants in osteoporotic rat maxillae.OPG基因修饰的脂肪来源干细胞改善骨质疏松大鼠上颌骨种植体周围的骨形成。
Heliyon. 2023 Sep 2;9(10):e19474. doi: 10.1016/j.heliyon.2023.e19474. eCollection 2023 Oct.
2
Mechanisms by which kidney-tonifying Chinese herbs inhibit osteoclastogenesis: Emphasis on immune cells.补肾中药抑制破骨细胞生成的机制:以免疫细胞为重点。
Front Pharmacol. 2023 Feb 6;14:1077796. doi: 10.3389/fphar.2023.1077796. eCollection 2023.
3
Wedelolactone Promotes the Chondrogenic Differentiation of Mesenchymal Stem Cells by Suppressing EZH2.

本文引用的文献

1
Wedelolactone inhibits breast cancer-induced osteoclastogenesis by decreasing Akt/mTOR signaling.水飞蓟宾葡甲胺通过降低Akt/mTOR信号传导来抑制乳腺癌诱导的破骨细胞生成。
Int J Oncol. 2015 Feb;46(2):555-62. doi: 10.3892/ijo.2014.2769. Epub 2014 Nov 21.
2
Inhibitory effect of Ecliptae herba extract and its component wedelolactone on pre-osteoclastic proliferation and differentiation.墨旱莲提取物及其成分去甲蟛蜞菊内酯对破骨前体细胞增殖和分化的抑制作用。
J Ethnopharmacol. 2014 Nov 18;157:206-11. doi: 10.1016/j.jep.2014.09.033. Epub 2014 Sep 28.
3
Wedelolactone inhibits LPS-induced pro-inflammation via NF-kappaB pathway in RAW 264.7 cells.
水甘草酸通过抑制EZH2促进间充质干细胞的软骨分化。
Int J Stem Cells. 2023 Aug 30;16(3):326-341. doi: 10.15283/ijsc22046. Epub 2023 Jun 30.
4
The potential role of herbal extract Wedelolactone for treating particle-induced osteolysis: an in vivo study.草药提取物韦德尔内酯治疗颗粒诱导性骨溶解的潜在作用:一项体内研究。
J Orthop Surg Res. 2022 Jun 28;17(1):335. doi: 10.1186/s13018-022-03228-9.
5
Role of Traditional Chinese Medicine in Bone Regeneration and Osteoporosis.中医在骨再生和骨质疏松症中的作用。
Front Bioeng Biotechnol. 2022 May 31;10:911326. doi: 10.3389/fbioe.2022.911326. eCollection 2022.
6
DANCR Mediates the Rescuing Effects of Sesamin on Postmenopausal Osteoporosis Treatment via Orchestrating Osteogenesis and Osteoclastogenesis.丹诺昔康通过调控成骨和破骨作用介导芝麻素治疗绝经后骨质疏松症的作用。
Nutrients. 2021 Dec 13;13(12):4455. doi: 10.3390/nu13124455.
7
Why SNP rs3755955 is associated with human bone mineral density? A molecular and cellular study in bone cells.为什么 SNP rs3755955 与人类骨密度有关?骨细胞的分子和细胞研究。
Mol Cell Biochem. 2022 Feb;477(2):455-468. doi: 10.1007/s11010-021-04292-1. Epub 2021 Nov 16.
8
The role of Wnt/β-catenin signaling pathway in the pathogenesis and treatment of multiple myeloma (review).Wnt/β-连环蛋白信号通路在多发性骨髓瘤发病机制及治疗中的作用(综述)
Am J Transl Res. 2021 Sep 15;13(9):9932-9949. eCollection 2021.
9
7,8-Dihydroxyflavone modulates bone formation and resorption and ameliorates ovariectomy-induced osteoporosis.7,8-二羟基黄酮调节骨形成和吸收,并改善去卵巢诱导的骨质疏松症。
Elife. 2021 Jul 6;10:e64872. doi: 10.7554/eLife.64872.
10
Wedelolactone improves the renal injury induced by lipopolysaccharide in HK-2 cells by upregulation of protein tyrosine phosphatase non-receptor type 2.韦德尔内酯通过上调蛋白酪氨酸磷酸酶非受体型 2 改善脂多糖诱导的 HK-2 细胞肾损伤。
J Int Med Res. 2021 May;49(5):3000605211012665. doi: 10.1177/03000605211012665.
韦地洛酮通过 NF-κB 通路抑制 LPS 诱导的 RAW264.7 细胞炎症反应。
J Biomed Sci. 2013 Oct 31;20(1):84. doi: 10.1186/1423-0127-20-84.
4
Therapeutic effect of aqueous extract from Ecliptae herba on bone metabolism of ovariectomized rats.旱莲草水提物对去卵巢大鼠骨代谢的影响。
Menopause. 2013 Feb;20(2):232-40. doi: 10.1097/gme.0b013e318265e7dd.
5
Wedelolactone, a medicinal plant-derived coumestan, induces caspase-dependent apoptosis in prostate cancer cells via downregulation of PKCε without inhibiting Akt.韦德尔内酯,一种来源于药用植物的香豆素,通过下调 PKCε 而非抑制 Akt 诱导前列腺癌细胞发生 caspase 依赖性凋亡。
Int J Oncol. 2012 Dec;41(6):2191-9. doi: 10.3892/ijo.2012.1664. Epub 2012 Oct 16.
6
Demethylwedelolactone derivatives inhibit invasive growth in vitro and lung metastasis of MDA-MB-231 breast cancer cells in nude mice.去甲氧基续随二萜衍生物抑制 MDA-MB-231 乳腺癌细胞在裸鼠体内的体外侵袭生长和肺转移。
Eur J Med Chem. 2012 Oct;56:361-7. doi: 10.1016/j.ejmech.2012.07.041. Epub 2012 Aug 1.
7
Osteoprotection by semaphorin 3A.信号蛋白 3A 的护骨作用。
Nature. 2012 May 3;485(7396):69-74. doi: 10.1038/nature11000.
8
Osteoporosis in 2011: Osteoporosis therapy--dawn of the post-bisphosphonate era.2011 年骨质疏松症:骨质疏松症治疗——双膦酸盐时代的曙光。
Nat Rev Endocrinol. 2011 Dec 6;8(2):76-8. doi: 10.1038/nrendo.2011.207.
9
A traditional Chinese herbal preparation, Er-Zhi-Wan, prevent ovariectomy-induced osteoporosis in rats.一种中药复方二至丸可以预防去卵巢大鼠骨质疏松症。
J Ethnopharmacol. 2011 Nov 18;138(2):279-85. doi: 10.1016/j.jep.2011.09.030. Epub 2011 Oct 5.
10
Evidence for osteocyte regulation of bone homeostasis through RANKL expression.骨细胞通过 RANKL 表达对骨稳态的调节作用的证据。
Nat Med. 2011 Sep 11;17(10):1231-4. doi: 10.1038/nm.2452.