Suppr超能文献

神经调节蛋白 1 可改善阿尔茨海默病模型的认知缺陷和神经病理学。

Neuregulin 1 improves cognitive deficits and neuropathology in an Alzheimer's disease model.

机构信息

Clayton Foundation for Peptide Biology Laboratories, The Salk Institute, La Jolla, CA 92037, USA.

Department of Neurosciences, University of California at San Diego, La Jolla, CA 92093, USA.

出版信息

Sci Rep. 2016 Aug 25;6:31692. doi: 10.1038/srep31692.

Abstract

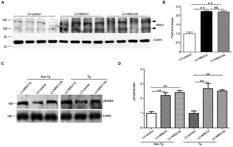
Several lines of evidence suggest that neuregulin 1 (NRG1) signaling may influence cognitive function and neuropathology in Alzheimer's disease (AD). To test this possibility, full-length type I or type III NRG1 was overexpressed via lentiviral vectors in the hippocampus of line 41 AD mouse. Both type I and type III NRG1 improves deficits in the Morris water-maze behavioral task. Neuropathology was also significantly ameliorated. Decreased expression of the neuronal marker MAP2 and synaptic markers PSD95 and synaptophysin in AD mice was significantly reversed. Levels of Aβ peptides and plaques were markedly reduced. Furthermore, we showed that soluble ectodomains of both type I and type III NRG1 significantly increased expression of Aβ-degrading enzyme neprilysin (NEP) in primary neuronal cultures. Consistent with this finding, immunoreactivity of NEP was increased in the hippocampus of AD mice. These results suggest that NRG1 provides beneficial effects in candidate neuropathologic substrates of AD and, therefore, is a potential target for the treatment of AD.

摘要

有几条证据表明,神经调节蛋白 1(NRG1)信号可能会影响阿尔茨海默病(AD)的认知功能和神经病理学。为了验证这种可能性,通过慢病毒载体在 AD 小鼠的海马体中过度表达全长 I 型或 III 型 NRG1。I 型和 III 型 NRG1 均改善了 Morris 水迷宫行为任务中的缺陷。神经病理学也得到了显著改善。AD 小鼠中神经元标志物 MAP2 和突触标志物 PSD95 和突触小体素的表达减少得到了显著逆转。Aβ 肽和斑块的水平也明显降低。此外,我们还表明,I 型和 III 型 NRG1 的可溶性外结构域均可显著增加原代神经元培养物中 Aβ 降解酶 Neprilysin(NEP)的表达。与这一发现一致,AD 小鼠海马体中的 NEP 免疫反应性增加。这些结果表明,NRG1 对 AD 的候选神经病理学底物具有有益作用,因此是 AD 治疗的潜在靶点。

https://cdn.ncbi.nlm.nih.gov/pmc/blobs/6f33/4997345/673fecfdebda/srep31692-f1.jpg

文献AI研究员

20分钟写一篇综述,助力文献阅读效率提升50倍。

立即体验

用中文搜PubMed

大模型驱动的PubMed中文搜索引擎

马上搜索

文档翻译

学术文献翻译模型,支持多种主流文档格式。

立即体验