Department of Biology, University of Maryland, College Park, United States.
Elife. 2016 Aug 30;5:e16836. doi: 10.7554/eLife.16836.
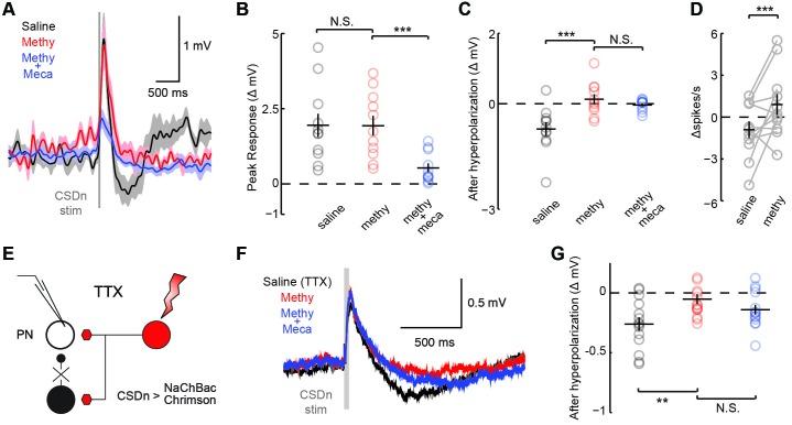
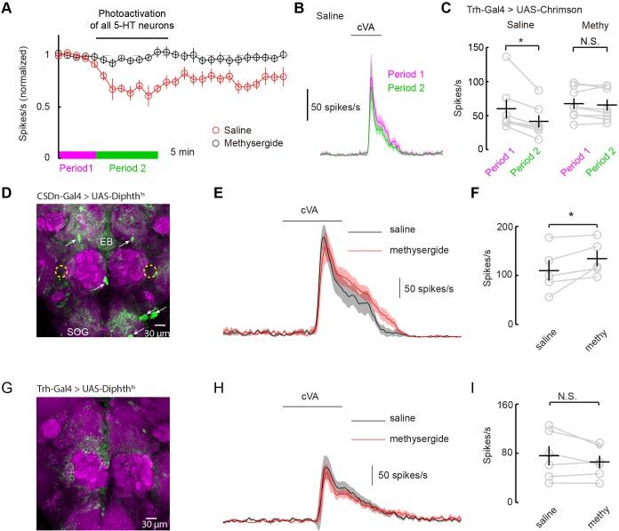
Serotonin plays a critical role in regulating many behaviors that rely on olfaction and recently there has been great effort in determining how this molecule functions in vivo. However, it remains unknown how serotonergic neurons that innervate the first olfactory relay respond to odor stimulation and how they integrate synaptically into local circuits. We examined the sole pair of serotonergic neurons that innervates the Drosophila antennal lobe (the first olfactory relay) to characterize their physiology, connectivity, and contribution to pheromone processing. We report that nearly all odors inhibit these cells, likely through connections made reciprocally within the antennal lobe. Pharmacological and immunohistochemical analyses reveal that these neurons likely release acetylcholine in addition to serotonin and that exogenous and endogenous serotonin have opposing effects on olfactory responses. Finally, we show that activation of the entire serotonergic network, as opposed to only activation of those fibers innervating the antennal lobe, may be required for persistent serotonergic modulation of pheromone responses in the antennal lobe.
血清素在调节许多依赖嗅觉的行为方面起着关键作用,最近人们一直在努力确定这种分子在体内是如何发挥作用的。然而,目前尚不清楚支配第一嗅觉中继的血清素能神经元如何对气味刺激做出反应,以及它们如何在突触上整合到局部回路中。我们研究了支配果蝇触角叶(第一嗅觉中继)的唯一一对血清素能神经元,以表征它们的生理学、连接性以及它们对信息素处理的贡献。我们报告说,几乎所有的气味都抑制这些细胞,这可能是通过在触角叶内的互惠连接实现的。药理学和免疫组织化学分析表明,这些神经元可能除了释放血清素之外还释放乙酰胆碱,并且外源性和内源性血清素对嗅觉反应有相反的影响。最后,我们表明,激活整个血清素能网络,而不仅仅是激活支配触角叶的那些纤维,可能是持续调节触角叶中信息素反应所必需的。