Qi Di, Tang Xumao, He Jing, Wang Daoxin, Zhao Yan, Deng Wang, Deng Xinyu, Zhou Guoqi, Xia Jing, Zhong Xi, Pu Shenglan
Department of Respiratory Medicine, Second Affiliated Hospital of Chongqing Medical University, Chongqing, China.
Cell Death Dis. 2016 Sep 8;7(9):e2360. doi: 10.1038/cddis.2016.265.
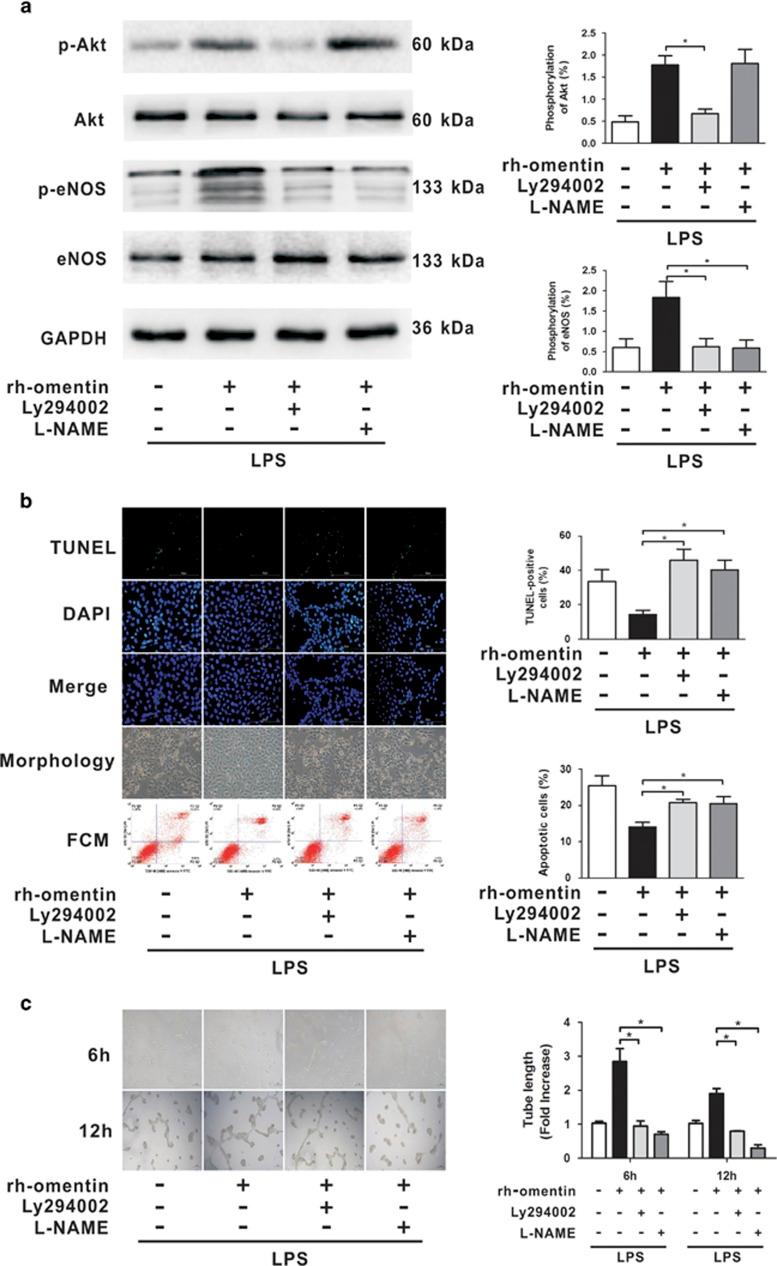
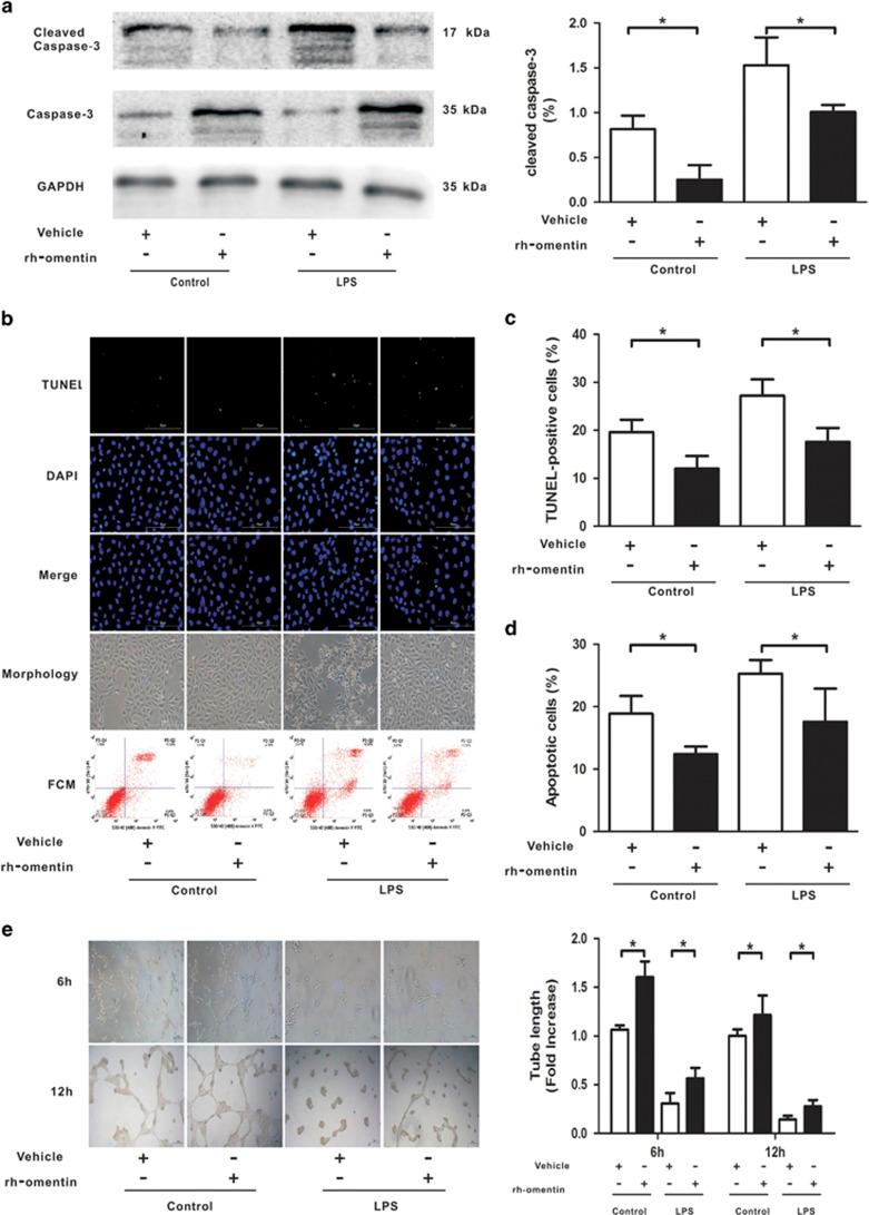
Acute respiratory distress syndrome (ARDS) is characterized by increased pulmonary inflammation and endothelial barrier permeability. Omentin has been shown to benefit obesity-related systemic vascular diseases; however, its effects on ARDS are unknown. In the present study, the level of circulating omentin in patients with ARDS was assessed to appraise its clinical significance in ARDS. Mice were subjected to systemic administration of adenoviral vector expressing omentin (Ad-omentin) and one-shot treatment of recombinant human omentin (rh-omentin) to examine omentin's effects on lipopolysaccharide (LPS)-induced ARDS. Pulmonary endothelial cells (ECs) were treated with rh-omentin to further investigate its underlying mechanism. We found that a decreased level of circulating omentin negatively correlated with white blood cells and procalcitonin in patients with ARDS. Ad-omentin protected against LPS-induced ARDS by alleviating the pulmonary inflammatory response and endothelial barrier injury in mice, accompanied by Akt/eNOS pathway activation. Treatment of pulmonary ECs with rh-omentin attenuated inflammatory response and restored adherens junctions (AJs), and cytoskeleton organization promoted endothelial barrier after LPS insult. Moreover, the omentin-mediated enhancement of EC survival and differentiation was blocked by the Akt/eNOS pathway inactivation. Therapeutic rh-omentin treatment also effectively protected against LPS-induced ARDS via the Akt/eNOS pathway. Collectively, these data indicated that omentin protects against LPS-induced ARDS by suppressing inflammation and promoting the pulmonary endothelial barrier, at least partially, through an Akt/eNOS-dependent mechanism. Therapeutic strategies aiming to restore omentin levels may be valuable for the prevention or treatment of ARDS.
急性呼吸窘迫综合征(ARDS)的特征是肺部炎症增加和内皮屏障通透性增强。已有研究表明网膜素对肥胖相关的系统性血管疾病有益;然而,其对ARDS的影响尚不清楚。在本研究中,评估了ARDS患者循环中网膜素的水平,以评估其在ARDS中的临床意义。对小鼠进行全身性给予表达网膜素的腺病毒载体(Ad-网膜素)和单次给予重组人网膜素(rh-网膜素),以研究网膜素对脂多糖(LPS)诱导的ARDS的影响。用rh-网膜素处理肺内皮细胞(ECs)以进一步研究其潜在机制。我们发现,ARDS患者循环中网膜素水平降低与白细胞和降钙素原呈负相关。Ad-网膜素通过减轻小鼠肺部炎症反应和内皮屏障损伤来预防LPS诱导的ARDS,同时伴有Akt/eNOS途径激活。用rh-网膜素处理肺ECs可减轻炎症反应并恢复黏附连接(AJs),并且细胞骨架组织在LPS损伤后促进了内皮屏障。此外,Akt/eNOS途径失活可阻断网膜素介导的EC存活和分化增强。治疗性rh-网膜素治疗也通过Akt/eNOS途径有效预防了LPS诱导的ARDS。总体而言,这些数据表明,网膜素通过抑制炎症和促进肺内皮屏障来预防LPS诱导的ARDS,至少部分是通过Akt/eNOS依赖性机制。旨在恢复网膜素水平的治疗策略可能对ARDS的预防或治疗具有重要价值。