Szatmári-Tóth M, Kristóf E, Veréb Z, Akhtar S, Facskó A, Fésüs L, Kauppinen A, Kaarniranta K, Petrovski G
Department of Biochemistry and Molecular Biology and MTA-DE Stem cell, Apoptosis and Genomics Research Group, University of Debrecen, Debrecen, Hungary.
Stem Cells and Eye Research Laboratory, Department of Ophthalmology, Faculty of Medicine, University of Szeged, Szeged, Hungary.
Cell Death Dis. 2016 Sep 8;7(9):e2367. doi: 10.1038/cddis.2016.133.
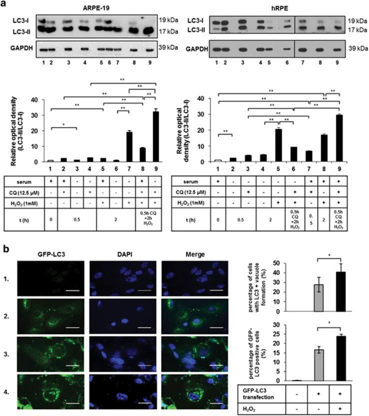
Retinal pigment epithelial (RPE) cells can undergo different forms of cell death, including autophagy-associated cell death during age-related macular degeneration (AMD). Failure of macrophages or dendritic cells (DCs) to engulf the different dying cells in the retina may result in the accumulation of debris and progression of AMD. ARPE-19 and primary human RPE cells undergo autophagy-associated cell death upon serum depletion and oxidative stress induced by hydrogen peroxide (H2O2). Autophagy was revealed by elevated light-chain-3 II (LC3-II) expression and electron microscopy, while autophagic flux was confirmed by blocking the autophago-lysosomal fusion using chloroquine (CQ) in these cells. The autophagy-associated dying RPE cells were engulfed by human macrophages, DCs and living RPE cells in an increasing and time-dependent manner. Inhibition of autophagy by 3-methyladenine (3-MA) decreased the engulfment of the autophagy-associated dying cells by macrophages, whereas sorting out the GFP-LC3-positive/autophagic cell population or treatment by the glucocorticoid triamcinolone (TC) enhanced it. Increased amounts of IL-6 and IL-8 were released when autophagy-associated dying RPEs were engulfed by macrophages. Our data suggest that cells undergoing autophagy-associated cell death engage in clearance mechanisms guided by professional and non-professional phagocytes, which is accompanied by inflammation as part of an in vitro modeling of AMD pathogenesis.
视网膜色素上皮(RPE)细胞可经历不同形式的细胞死亡,包括在年龄相关性黄斑变性(AMD)期间与自噬相关的细胞死亡。巨噬细胞或树突状细胞(DC)无法吞噬视网膜中不同的垂死细胞,可能导致碎片堆积和AMD进展。ARPE-19细胞和原代人RPE细胞在血清剥夺和过氧化氢(H2O2)诱导的氧化应激下会发生与自噬相关的细胞死亡。通过轻链3 II(LC3-II)表达升高和电子显微镜观察揭示了自噬,而在这些细胞中使用氯喹(CQ)阻断自噬溶酶体融合证实了自噬通量。自噬相关的垂死RPE细胞被人巨噬细胞、DC和活RPE细胞以增加的和时间依赖性的方式吞噬。用3-甲基腺嘌呤(3-MA)抑制自噬可减少巨噬细胞对自噬相关垂死细胞的吞噬,而分选GFP-LC3阳性/自噬细胞群或用糖皮质激素曲安奈德(TC)处理则可增强吞噬作用。当自噬相关的垂死RPE细胞被巨噬细胞吞噬时,会释放出更多的白细胞介素-6(IL-6)和白细胞介素-8(IL-8)。我们的数据表明,经历与自噬相关细胞死亡的细胞参与了由专业和非专业吞噬细胞引导的清除机制,这伴随着炎症,是AMD发病机制体外模型的一部分。