Suppr超能文献

Dickkopf-1表达与人类肝门部胆管癌的肿瘤发生及淋巴转移相关。

Dickkopf-1 expression is associated with tumorigenity and lymphatic metastasis in human hilar cholangiocarcinoma.

作者信息

Shi Xiang-de, Yu Xian-Huan, Wu Wen-Rui, Xu Xiao-Lin, Wang Jie-Yu, Xu Lei-Bo, Zhang Rui, Liu Chao

机构信息

Guangdong Provincial Key Laboratory of Malignant Tumor Epigenetics and Gene Regulation and Department of Biliary-Pancreatic Surgery, Sun Yat-sen Memorial Hospital, Sun Yat-sen University, Guangzhou, 510120, China.

Department of Ultrasound, Sun Yat-sen Memorial Hospital, Sun Yat-sen University, Guangzhou, 510120, China.

出版信息

Oncotarget. 2016 Oct 25;7(43):70378-70387. doi: 10.18632/oncotarget.11859.

Abstract

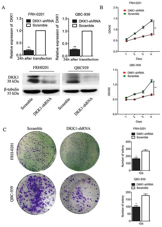
Dickkopf-1 (DKK1) is involved in tumorigenesis and the invasion of several tumors. However, its biological function in human hilar cholangiocarcinoma (HCCA) has not yet been documented. This study was designed to investigate the clinical significance and biological function of DKK1 in HCCA. The expression of DKK1 was investigated in thirty-seven human HCCA biopsy samples by immunohistochemistry. To further explore the biological effects of DKK1 in HCCA, transient and stable knockdown of DKK1 in two human HCCA cells (QBC939 and FRH0201) were established using small interfering or short hairpin RNA expression vector. In the present study, immunohistochemistry revealed that DKK1 was up-regulated in human HCCA tissues (24/37, 64.9%). High levels of DKK1 in human HCCA correlated with metastasis to the hilar lymph nodes (P=0.038). Genetic depletion of DKK1 in HCCA cells resulted in significantly inhibited proliferation, colony formation and migration compared with controls. Most importantly, DKK1 down-regulation impaired tumor formation capacity of HCCA cells in vivo. Subsequent investigations revealed that β-catenin is an important target of DKK1 and DKK1 exerts its pro-invasion function at least in part through the β-catenin/ matrix metalloproteinase-7 (MMP-7) signaling pathway. Consistently, in human HCCA tissues, DKK1 level was positively correlated with β-catenin and MMP-7 expression, as well as tumor hilar lymphatic metastasis. Taken together, our findings indicate that DKK1 may be a crucial regulator in the tumorigenicity and invasion of human HCCA, DKK1 exerts its pro-invasion function at least in part through the β-catenin/ MMP-7 signaling pathway, suggesting DKK1 as a potential therapeutic target for HCCA.

摘要

Dickkopf-1(DKK1)参与多种肿瘤的发生和侵袭。然而,其在人肝门部胆管癌(HCCA)中的生物学功能尚未见报道。本研究旨在探讨DKK1在HCCA中的临床意义和生物学功能。采用免疫组织化学方法检测了37例人HCCA活检样本中DKK1的表达。为进一步探讨DKK1在HCCA中的生物学效应,利用小干扰RNA或短发夹RNA表达载体在两个人HCCA细胞系(QBC939和FRH0201)中建立了DKK1的瞬时和稳定敲低模型。在本研究中,免疫组织化学显示DKK1在人HCCA组织中上调(24/37,64.9%)。人HCCA中DKK1的高水平与肝门淋巴结转移相关(P=0.038)。与对照组相比,HCCA细胞中DKK1的基因缺失导致增殖、集落形成和迁移显著受到抑制。最重要的是,DKK1的下调损害了HCCA细胞在体内的肿瘤形成能力。随后的研究表明,β-连环蛋白是DKK1的重要靶点,DKK1至少部分通过β-连环蛋白/基质金属蛋白酶-7(MMP-7)信号通路发挥其促侵袭功能。同样,在人HCCA组织中,DKK1水平与β-连环蛋白和MMP-7表达以及肿瘤肝门淋巴结转移呈正相关。综上所述,我们的研究结果表明,DKK1可能是人HCCA致瘤性和侵袭的关键调节因子,DKK1至少部分通过β-连环蛋白/MMP-7信号通路发挥其促侵袭功能,提示DKK1可能是HCCA的潜在治疗靶点。

https://cdn.ncbi.nlm.nih.gov/pmc/blobs/3fe2/5342559/ec39ca72f68e/oncotarget-07-70378-g001.jpg

文献AI研究员

20分钟写一篇综述,助力文献阅读效率提升50倍。

立即体验

用中文搜PubMed

大模型驱动的PubMed中文搜索引擎

马上搜索

文档翻译

学术文献翻译模型,支持多种主流文档格式。

立即体验