Suppr超能文献

间质骨形态发生蛋白信号的丧失导致反应性基质的发育和胃肿瘤级联的启动。

Loss of mesenchymal bone morphogenetic protein signaling leads to development of reactive stroma and initiation of the gastric neoplastic cascade.

机构信息

Département d'Anatomie et Biologie Cellulaire, Faculté de Médecine et des Sciences de la Santé, Université de Sherbrooke, Sherbrooke, QC, Canada.

Département de pathologie et de microbiologie, Faculté de Médecine Vétérinaire, Université de Montréal, St-Hyacinthe, QC, Canada.

出版信息

Sci Rep. 2016 Sep 9;6:32759. doi: 10.1038/srep32759.

Abstract

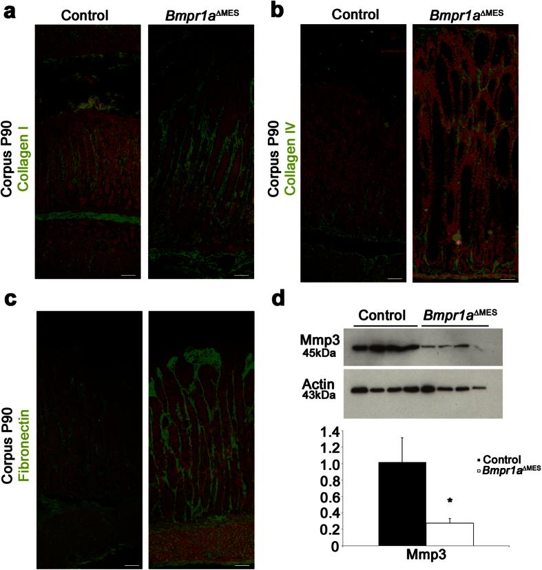
Bmps are morphogens involved in various gastric cellular functions. Studies in genetically-modified mice have shown that Bmp disruption in gastric epithelial and stromal cell compartments leads to the development of tumorigenesis. Our studies have demonstrated that abrogation of gastric epithelial Bmp signaling alone was not sufficient to recapitulate the neoplastic features associated with total gastric loss of Bmp signaling. Thus, epithelial Bmp signaling does not appear to be a key player in gastric tumorigenesis initiation. These observations suggest a greater role for stromal Bmp signaling in gastric polyposis initiation. In order to identify the specific roles played by mesenchymal Bmp signaling in gastric homeostasis, we generated a mouse model with abrogation of Bmp signaling exclusively in the gastro-intestinal mesenchyme (Bmpr1a(ΔMES)). We were able to expose an unsuspected role for Bmp loss of signaling in leading normal gastric mesenchyme to adapt into reactive mesenchyme. An increase in the population of activated-fibroblasts, suggesting mesenchymal transdifferentiation, was observed in mutant stomach. Bmpr1a(ΔMES) stomachs exhibited spontaneous benign polyps with presence of both intestinal metaplasia and spasmolytic-polypeptide-expressing metaplasia as early as 90 days postnatal. These results support the novel concept that loss of mesenchymal Bmp signaling cascade acts as a trigger in gastric polyposis initiation.

摘要

Bmps 是参与各种胃细胞功能的形态发生因子。基因修饰小鼠的研究表明,胃上皮和基质细胞区室中 Bmp 的破坏会导致肿瘤发生。我们的研究表明,单独阻断胃上皮细胞 Bmp 信号传导不足以重现与 Bmp 信号传导完全丧失相关的肿瘤特征。因此,上皮细胞 Bmp 信号传导似乎不是胃肿瘤发生起始的关键因素。这些观察结果表明基质 Bmp 信号传导在胃息肉发生起始中起更大的作用。为了确定间质 Bmp 信号在胃稳态中的具体作用,我们生成了一种仅在胃肠间质中阻断 Bmp 信号传导的小鼠模型(Bmpr1a(ΔMES))。我们能够揭示出 Bmp 信号传导缺失在导致正常胃基质适应为反应性基质方面的作用。在突变的胃中观察到激活的成纤维细胞数量增加,提示间质转化。Bmpr1a(ΔMES)胃在出生后 90 天即可自发出现良性息肉,同时存在肠上皮化生和松弛肽表达的化生。这些结果支持这样一个新的概念,即间质 Bmp 信号传导的缺失作为胃息肉发生起始的触发因素。

https://cdn.ncbi.nlm.nih.gov/pmc/blobs/6f64/5016723/2600c8c32f9e/srep32759-f1.jpg

相似文献

2
Bmp signaling in colonic mesenchyme regulates stromal microenvironment and protects from polyposis initiation.
Int J Cancer. 2016 Jun 1;138(11):2700-12. doi: 10.1002/ijc.30001. Epub 2016 Feb 10.
3
Epithelial BMP signaling is required for proper specification of epithelial cell lineages and gastric endocrine cells.
Am J Physiol Gastrointest Liver Physiol. 2011 Jun;300(6):G1065-79. doi: 10.1152/ajpgi.00176.2010. Epub 2011 Mar 17.
4
Bone morphogenetic protein signaling is essential for terminal differentiation of the intestinal secretory cell lineage.
Gastroenterology. 2007 Sep;133(3):887-96. doi: 10.1053/j.gastro.2007.06.066. Epub 2007 Jul 3.
6
Bone morphogenetic protein signaling promotes tumorigenesis in a murine model of high-grade glioma.
Neuro Oncol. 2016 Jul;18(7):928-38. doi: 10.1093/neuonc/nov310. Epub 2015 Dec 18.
7
Bone morphogenetic proteins.
Growth Factors. 2004 Dec;22(4):233-41. doi: 10.1080/08977190412331279890.
8
Bone morphogenetic protein signaling suppresses tumorigenesis at gastric epithelial transition zones in mice.
Cancer Res. 2007 Sep 1;67(17):8149-55. doi: 10.1158/0008-5472.CAN-06-4659.
10
Stromal inactivation of BMPRII leads to colorectal epithelial overgrowth and polyp formation.
Oncogene. 2008 Feb 14;27(8):1063-70. doi: 10.1038/sj.onc.1210720. Epub 2007 Aug 13.

引用本文的文献

1
Regulation of metaplasia and dysplasia in the stomach by the stromal microenvironment.
Exp Mol Med. 2024 Jun;56(6):1322-1330. doi: 10.1038/s12276-024-01240-z. Epub 2024 Jun 3.
2
Gastric intestinal metaplasia: progress and remaining challenges.
J Gastroenterol. 2024 Apr;59(4):285-301. doi: 10.1007/s00535-023-02073-9. Epub 2024 Jan 19.
4
Cell plasticity in regeneration in the stomach and beyond.
Curr Opin Genet Dev. 2022 Aug;75:101948. doi: 10.1016/j.gde.2022.101948. Epub 2022 Jul 6.
5
Elevated Protein Kinase A Activity in Stomach Mesenchyme Disrupts Mesenchymal-epithelial Crosstalk and Induces Preneoplasia.
Cell Mol Gastroenterol Hepatol. 2022;14(3):643-668.e1. doi: 10.1016/j.jcmgh.2022.06.001. Epub 2022 Jun 9.
7
Morphogen Signals Shaping the Gastric Glands in Health and Disease.
Int J Mol Sci. 2022 Mar 26;23(7):3632. doi: 10.3390/ijms23073632.
10
BMP9 mediates the anticancer activity of evodiamine through HIF‑1α/p53 in human colon cancer cells.
Oncol Rep. 2020 Feb;43(2):415-426. doi: 10.3892/or.2019.7427. Epub 2019 Dec 11.

本文引用的文献

1
Foxl1-expressing mesenchymal cells constitute the intestinal stem cell niche.
Cell Mol Gastroenterol Hepatol. 2016 Feb 1;2(2):175-188. doi: 10.1016/j.jcmgh.2015.12.004.
2
Bmp signaling in colonic mesenchyme regulates stromal microenvironment and protects from polyposis initiation.
Int J Cancer. 2016 Jun 1;138(11):2700-12. doi: 10.1002/ijc.30001. Epub 2016 Feb 10.
3
Loss of Sonic hedgehog leads to alterations in intestinal secretory cell maturation and autophagy.
PLoS One. 2014 Jun 2;9(6):e98751. doi: 10.1371/journal.pone.0098751. eCollection 2014.
4
Anti-inflammatory activity of bone morphogenetic protein signaling pathways in stomachs of mice.
Gastroenterology. 2014 Aug;147(2):396-406.e7. doi: 10.1053/j.gastro.2014.04.015. Epub 2014 Apr 18.
5
Hepatocyte nuclear factor 4-alpha involvement in liver and intestinal inflammatory networks.
World J Gastroenterol. 2014 Jan 7;20(1):22-30. doi: 10.3748/wjg.v20.i1.22.
6
Aurora kinase A promotes inflammation and tumorigenesis in mice and human gastric neoplasia.
Gastroenterology. 2013 Dec;145(6):1312-22.e1-8. doi: 10.1053/j.gastro.2013.08.050. Epub 2013 Aug 29.
7
Aberrant expression of SOX9 is associated with gastrokine 1 inactivation in gastric cancers.
Gastric Cancer. 2014 Apr;17(2):247-54. doi: 10.1007/s10120-013-0277-3. Epub 2013 Jun 28.
8
Carcinoma-associated fibroblasts: non-neoplastic tumour-promoting mesenchymal cells.
J Cell Physiol. 2013 Aug;228(8):1651-7. doi: 10.1002/jcp.24347.
9
Microenvironment and tumor cell plasticity: an easy way out.
Cancer Lett. 2013 Nov 28;341(1):80-96. doi: 10.1016/j.canlet.2013.01.042. Epub 2013 Jan 31.
10
Gastrokines: stomach-specific proteins with putative homeostatic and tumor suppressor roles.
Am J Physiol Gastrointest Liver Physiol. 2013 Jan 15;304(2):G109-21. doi: 10.1152/ajpgi.00374.2012. Epub 2012 Nov 15.

文献AI研究员

20分钟写一篇综述,助力文献阅读效率提升50倍。

立即体验

用中文搜PubMed

大模型驱动的PubMed中文搜索引擎

马上搜索

文档翻译

学术文献翻译模型,支持多种主流文档格式。

立即体验