Suppr超能文献

人近端肾小管和大鼠肝细胞中小鼠和人单酰甘油O-酰基转移酶1(Mogat1)启动子的特征分析

Characterization of the Mouse and Human Monoacylglycerol O-Acyltransferase 1 (Mogat1) Promoter in Human Kidney Proximal Tubule and Rat Liver Cells.

作者信息

Sankella Shireesha, Garg Abhimanyu, Agarwal Anil K

机构信息

Division of Nutrition and Metabolic Diseases, Department of Internal Medicine and Center for Human Nutrition, UT Southwestern Medical Center, 5323 Harry Hines Blvd., Dallas, Texas 75390, United States of America.

出版信息

PLoS One. 2016 Sep 9;11(9):e0162504. doi: 10.1371/journal.pone.0162504. eCollection 2016.

Abstract

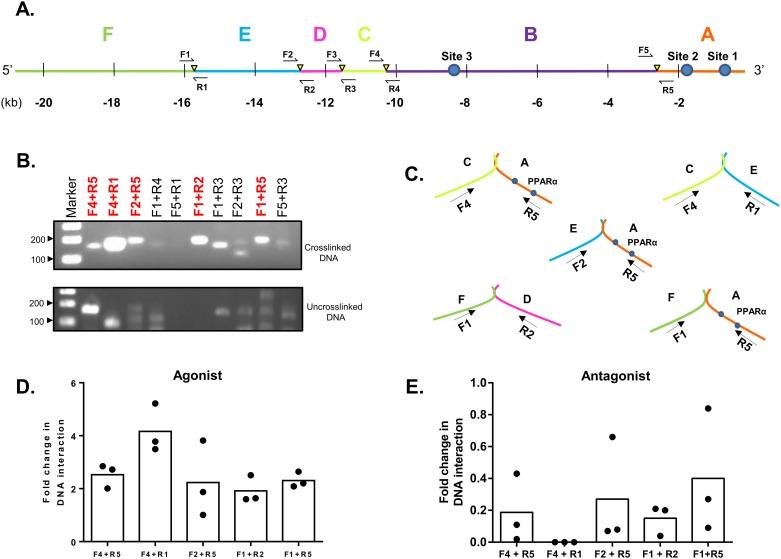
Monoacylglycerol acyltransferase 1 (Mogat1) catalyzes the conversion of monoacylglycerols (MAG) to diacylglycerols (DAG), the precursor of several physiologically important lipids such as phosphatidylcholine, phosphatidylethanolamine and triacylglycerol (TAG). Expression of Mogat1 is tissue restricted and it is highly expressed in the kidney, stomach and adipose tissue but minimally in the normal adult liver. To understand the transcriptional regulation of Mogat1, we characterized the mouse and human Mogat1 promoters in human kidney proximal tubule-2 (HK-2) cells. In-silico analysis revealed several peroxisome proliferator response element (PPRE) binding sites in the promoters of both human and mouse Mogat1. These sites responded to all three peroxisome proliferator activated receptor (PPAR) isoforms such that their respective agonist or antagonist activated or inhibited the expression of Mogat1. PPRE site mutagenesis revealed that sites located at -592 and -2518 are very effective in decreasing luciferase reporter gene activity. Chromatin immunoprecipitation (ChIP) assay using PPARα antibody further confirmed the occupancy of these sites by PPARα. While these assays revealed the core promoter elements necessary for Mogat1 expression, there are additional elements required to regulate its tissue specific expression. Chromosome conformation capture (3C) assay revealed additional cis-elements located ~10-15 kb upstream which interact with the core promoter. These chromosomal regions are responsive to both PPARα agonist and antagonist.

摘要

单酰甘油酰基转移酶1(Mogat1)催化单酰甘油(MAG)转化为二酰甘油(DAG),DAG是几种生理上重要的脂质(如磷脂酰胆碱、磷脂酰乙醇胺和三酰甘油(TAG))的前体。Mogat1的表达具有组织限制性,在肾脏、胃和脂肪组织中高度表达,而在正常成年肝脏中表达极低。为了了解Mogat1的转录调控,我们在人肾近端小管-2(HK-2)细胞中对小鼠和人Mogat1启动子进行了表征。电子分析显示,人和小鼠Mogat1启动子中存在几个过氧化物酶体增殖物反应元件(PPRE)结合位点。这些位点对所有三种过氧化物酶体增殖物激活受体(PPAR)亚型都有反应,因此它们各自的激动剂或拮抗剂可激活或抑制Mogat1的表达。PPRE位点诱变显示,位于-592和-2518的位点在降低荧光素酶报告基因活性方面非常有效。使用PPARα抗体的染色质免疫沉淀(ChIP)分析进一步证实了PPARα对这些位点的占据。虽然这些分析揭示了Mogat1表达所需的核心启动子元件,但还需要其他元件来调节其组织特异性表达。染色体构象捕获(3C)分析揭示了位于上游约10-15 kb处的其他顺式元件,这些元件与核心启动子相互作用。这些染色体区域对PPARα激动剂和拮抗剂均有反应。

https://cdn.ncbi.nlm.nih.gov/pmc/blobs/b3a4/5017789/91726d4bd4ee/pone.0162504.g001.jpg

文献AI研究员

20分钟写一篇综述,助力文献阅读效率提升50倍。

立即体验

用中文搜PubMed

大模型驱动的PubMed中文搜索引擎

马上搜索

文档翻译

学术文献翻译模型,支持多种主流文档格式。

立即体验