Suppr超能文献

粘着斑激酶(FAK)的致癌激活在乳腺癌起始的三维培养模型中驱动凋亡抑制。

Oncogenic activation of FAK drives apoptosis suppression in a 3D-culture model of breast cancer initiation.

作者信息

Walker Scott, Foster Fiona, Wood Amber, Owens Thomas, Brennan Keith, Streuli Charles H, Gilmore Andrew P

机构信息

Wellcome Trust Centre for Cell-Matrix Research, Faculty of Biology, Medicine and Health, University of Manchester, Manchester, UK.

出版信息

Oncotarget. 2016 Oct 25;7(43):70336-70352. doi: 10.18632/oncotarget.11856.

Abstract

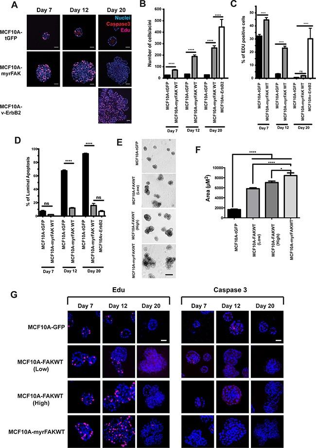
A key hallmark of cancer cells is the loss of positional control over growth and survival. Focal adhesion kinase (FAK) is a tyrosine kinase localised at sites of integrin-mediated cell adhesion to the extracellular matrix. FAK controls a number of adhesion-dependent cellular functions, including migration, proliferation and survival. Although FAK is overexpressed and activated in metastatic tumours, where it promotes invasion, it can also be elevated in cancers that have yet to become invasive. The contribution of FAK to the early stages of tumourigenesis is not known. We have examined the effect of activating FAK in non-transformed mammary epithelial cells (MECs) to understand its role in tumour initiation. In agreement with previous studies, we find FAK activation in 2D-culture promotes proliferation, migration, and epithelial-to-mesenchymal transition. However in 3D-cultures that better resemble normal tissue morphology, mammary cells largely respond to FAK activation via suppression of apoptosis, promoting aberrant acinar morphogenesis. This is an acquired function of FAK, because endogenous FAK signalling is not required for normal morphogenesis in 3D-culture or in vivo. Thus, FAK activation may facilitate tumour initiation by causing resistance to apoptosis. We suggest that aberrant FAK activation in breast epithelia is dependent upon the tissue context in which it occurs.

摘要

癌细胞的一个关键特征是对生长和存活失去位置控制。黏着斑激酶(FAK)是一种酪氨酸激酶,定位于整合素介导的细胞与细胞外基质黏附的部位。FAK控制许多依赖黏附的细胞功能,包括迁移、增殖和存活。尽管FAK在促进侵袭的转移性肿瘤中过度表达并被激活,但在尚未发生侵袭的癌症中它也可能升高。FAK在肿瘤发生早期阶段的作用尚不清楚。我们研究了在未转化的乳腺上皮细胞(MECs)中激活FAK的效果,以了解其在肿瘤起始中的作用。与先前的研究一致,我们发现在二维培养中激活FAK可促进增殖、迁移和上皮-间质转化。然而,在更类似于正常组织形态的三维培养中,乳腺细胞对FAK激活的主要反应是通过抑制凋亡,促进异常腺泡形态发生。这是FAK的一种获得性功能,因为在三维培养或体内正常形态发生不需要内源性FAK信号传导。因此,FAK激活可能通过导致对凋亡的抗性来促进肿瘤起始。我们认为乳腺上皮中异常的FAK激活取决于其发生的组织环境。

https://cdn.ncbi.nlm.nih.gov/pmc/blobs/f10f/5342556/789326f51e73/oncotarget-07-70336-g001.jpg

文献AI研究员

20分钟写一篇综述,助力文献阅读效率提升50倍。

立即体验

用中文搜PubMed

大模型驱动的PubMed中文搜索引擎

马上搜索

文档翻译

学术文献翻译模型,支持多种主流文档格式。

立即体验