Suppr超能文献

硫醇依赖性的 Orai1 通道分子内锁定。

Thiol dependent intramolecular locking of Orai1 channels.

机构信息

Molecular Biophysics, Saarland University, 66421 Homburg, Germany.

Department of Biophysics, Saarland University, 66421 Homburg, Germany.

出版信息

Sci Rep. 2016 Sep 14;6:33347. doi: 10.1038/srep33347.

Abstract

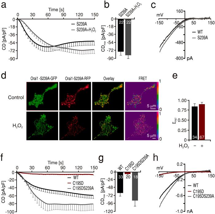
Store-operated Ca(2+) entry mediated by STIM1-gated Orai1 channels is essential to activate immune cells and its inhibition or gain-of-function can lead to immune dysfunction and other pathologies. Reactive oxygen species interacting with cysteine residues can alter protein function. Pretreatment of the Ca(2+) selective Orai1 with the oxidant H2O2 reduces ICRAC with C195, distant to the pore, being its major redox sensor. However, the mechanism of inhibition remained elusive. Here we combine experimental and theoretical approaches and show that oxidation of Orai1 leads to reduced subunit interaction, slows diffusion and that either oxidized C195 or its oxidomimetic mutation C195D located at the exit of transmembrane helix 3 virtually eliminates channel activation by intramolecular interaction with S239 of transmembrane helix 4, thereby locking the channel in a closed conformation. Our results demonstrate a novel mechanistic model for ROS-mediated inhibition of Orai1 and identify a candidate residue for pharmaceutical intervention.

摘要

由 STIM1 门控的 Orai1 通道介导的储存操作钙(Ca2+)内流对于激活免疫细胞是必不可少的,其抑制或功能获得性突变可导致免疫功能障碍和其他病理。与半胱氨酸残基相互作用的活性氧可以改变蛋白质的功能。用氧化剂 H2O2 预处理 Ca2+选择性 Orai1 可减少 ICRAC,远离孔,使其成为主要的氧化还原传感器。然而,抑制的机制仍不清楚。在这里,我们结合实验和理论方法表明,Orai1 的氧化导致亚基相互作用减少,扩散减慢,并且位于跨膜螺旋 3 出口处的氧化 C195 或其氧化模拟突变 C195D 实际上通过与跨膜螺旋 4 的 S239 进行分子内相互作用来消除通道的激活,从而将通道锁定在关闭构象。我们的研究结果证明了 ROS 介导的 Orai1 抑制的新机制模型,并确定了候选残基用于药物干预。

https://cdn.ncbi.nlm.nih.gov/pmc/blobs/bdb3/5022029/4068ab83cae5/srep33347-f1.jpg

文献AI研究员

20分钟写一篇综述,助力文献阅读效率提升50倍。

立即体验

用中文搜PubMed

大模型驱动的PubMed中文搜索引擎

马上搜索

文档翻译

学术文献翻译模型,支持多种主流文档格式。

立即体验