• 文献检索
  • 文档翻译
  • 深度研究
  • 学术资讯
  • Suppr Zotero 插件Zotero 插件
  • 邀请有礼
  • 套餐&价格
  • 历史记录
应用&插件
Suppr Zotero 插件Zotero 插件浏览器插件Mac 客户端Windows 客户端微信小程序
定价
高级版会员购买积分包购买API积分包
服务
文献检索文档翻译深度研究API 文档MCP 服务
关于我们
关于 Suppr公司介绍联系我们用户协议隐私条款
关注我们

Suppr 超能文献

核心技术专利:CN118964589B侵权必究
粤ICP备2023148730 号-1Suppr @ 2026

文献检索

告别复杂PubMed语法,用中文像聊天一样搜索,搜遍4000万医学文献。AI智能推荐,让科研检索更轻松。

立即免费搜索

文件翻译

保留排版,准确专业,支持PDF/Word/PPT等文件格式,支持 12+语言互译。

免费翻译文档

深度研究

AI帮你快速写综述,25分钟生成高质量综述,智能提取关键信息,辅助科研写作。

立即免费体验

泛连接蛋白3通过抑制人牙髓细胞中的核因子κB信号通路来抑制肿瘤坏死因子-α诱导的炎症反应。

Pannexin3 inhibits TNF-α-induced inflammatory response by suppressing NF-κB signalling pathway in human dental pulp cells.

作者信息

Song Fangfang, Sun Hualing, Wang Yake, Yang Hongye, Huang Liyuan, Fu Dongjie, Gan Jing, Huang Cui

机构信息

The State Key Laboratory Breeding Base of Basic Science of Stomatology (Hubei-MOST) & Key Laboratory of Oral Biomedicine Ministry of Education (KLOBM), School & Hospital of Stomatology, Wuhan University, Wuhan, Hubei, China.

Department of Stomatology, Renmin Hospital of Wuhan University, Wuhan, Hubei, China.

出版信息

J Cell Mol Med. 2017 Mar;21(3):444-455. doi: 10.1111/jcmm.12988. Epub 2016 Sep 29.

DOI:10.1111/jcmm.12988
PMID:27679980
原文链接:https://pmc.ncbi.nlm.nih.gov/articles/PMC5323855/
Abstract

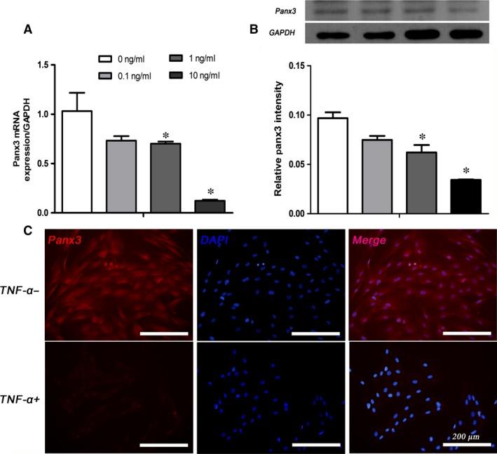
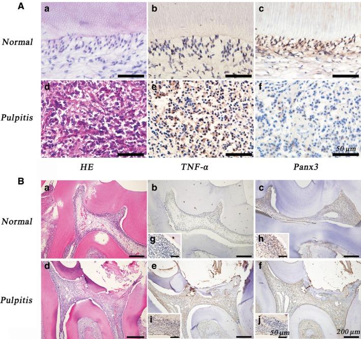
Human dental pulp cells (HDPCs) play a crucial role in dental pulp inflammation. Pannexin 3 (Panx3), a member of Panxs (Pannexins), has been recently found to be involved in inflammation. However, the mechanism of Panx3 in human dental pulp inflammation remains unclear. In this study, the role of Panx3 in inflammatory response was firstly explored, and its potential mechanism was proposed. Immunohistochemical staining showed that Panx3 levels were diminished in inflamed human and rat dental pulp tissues. In vitro, Panx3 expression was significantly down-regulated in HDPCs following a TNF-α challenge in a concentration-dependent way, which reached the lowest level at 10 ng/ml of TNF-α. Such decrease could be reversed by MG132, a proteasome inhibitor. Unlike MG132, BAY 11-7082, a NF-κB inhibitor, even reinforced the inhibitory effect of TNF-α. Quantitative real-time PCR (qRT-PCR) and enzyme-linked immunosorbent assay (ELISA) were used to investigate the role of Panx3 in inflammatory response of HDPCs. TNF-α-induced pro-inflammatory cytokines, interleukin (IL)-1β and IL-6, were significantly lessened when Panx3 was overexpressed in HDPCs. Conversely, Panx3 knockdown exacerbated the expression of pro-inflammatory cytokines. Moreover, Western blot, dual-luciferase reporter assay, immunofluorescence staining, qRT-PCR and ELISA results showed that Panx3 participated in dental pulp inflammation in a NF-κB-dependent manner. These findings suggested that Panx3 has a defensive role in dental pulp inflammation, serving as a potential target to be exploited for the intervention of human dental pulp inflammation.

摘要

人牙髓细胞(HDPCs)在牙髓炎症中起关键作用。泛连接蛋白3(Panx3)是泛连接蛋白(Panxs)家族的成员,最近发现其与炎症有关。然而,Panx3在人牙髓炎症中的机制仍不清楚。在本研究中,首先探讨了Panx3在炎症反应中的作用,并提出了其潜在机制。免疫组织化学染色显示,在发炎的人和大鼠牙髓组织中,Panx3水平降低。在体外,TNF-α刺激后,HDPCs中Panx3的表达以浓度依赖的方式显著下调,在10 ng/ml TNF-α时达到最低水平。蛋白酶体抑制剂MG132可逆转这种降低。与MG132不同,NF-κB抑制剂BAY 11-7082甚至增强了TNF-α的抑制作用。采用定量实时PCR(qRT-PCR)和酶联免疫吸附测定(ELISA)研究Panx3在HDPCs炎症反应中的作用。当Panx3在HDPCs中过表达时,TNF-α诱导的促炎细胞因子白细胞介素(IL)-1β和IL-6显著减少。相反,敲低Panx3会加剧促炎细胞因子的表达。此外,蛋白质印迹、双荧光素酶报告基因测定、免疫荧光染色、qRT-PCR和ELISA结果表明,Panx3以NF-κB依赖的方式参与牙髓炎症。这些发现表明,Panx3在牙髓炎症中起防御作用,可作为干预人牙髓炎症的潜在靶点。

https://cdn.ncbi.nlm.nih.gov/pmc/blobs/072f/5323855/3ba0cfc00102/JCMM-21-444-g007.jpg
https://cdn.ncbi.nlm.nih.gov/pmc/blobs/072f/5323855/1b700fb84990/JCMM-21-444-g001.jpg
https://cdn.ncbi.nlm.nih.gov/pmc/blobs/072f/5323855/1a352114b2ab/JCMM-21-444-g002.jpg
https://cdn.ncbi.nlm.nih.gov/pmc/blobs/072f/5323855/c1fb2b72e32f/JCMM-21-444-g003.jpg
https://cdn.ncbi.nlm.nih.gov/pmc/blobs/072f/5323855/0f4ed35ff98e/JCMM-21-444-g004.jpg
https://cdn.ncbi.nlm.nih.gov/pmc/blobs/072f/5323855/f663e06d58ce/JCMM-21-444-g005.jpg
https://cdn.ncbi.nlm.nih.gov/pmc/blobs/072f/5323855/cd445190caa1/JCMM-21-444-g006.jpg
https://cdn.ncbi.nlm.nih.gov/pmc/blobs/072f/5323855/3ba0cfc00102/JCMM-21-444-g007.jpg
https://cdn.ncbi.nlm.nih.gov/pmc/blobs/072f/5323855/1b700fb84990/JCMM-21-444-g001.jpg
https://cdn.ncbi.nlm.nih.gov/pmc/blobs/072f/5323855/1a352114b2ab/JCMM-21-444-g002.jpg
https://cdn.ncbi.nlm.nih.gov/pmc/blobs/072f/5323855/c1fb2b72e32f/JCMM-21-444-g003.jpg
https://cdn.ncbi.nlm.nih.gov/pmc/blobs/072f/5323855/0f4ed35ff98e/JCMM-21-444-g004.jpg
https://cdn.ncbi.nlm.nih.gov/pmc/blobs/072f/5323855/f663e06d58ce/JCMM-21-444-g005.jpg
https://cdn.ncbi.nlm.nih.gov/pmc/blobs/072f/5323855/cd445190caa1/JCMM-21-444-g006.jpg
https://cdn.ncbi.nlm.nih.gov/pmc/blobs/072f/5323855/3ba0cfc00102/JCMM-21-444-g007.jpg

相似文献

1
Pannexin3 inhibits TNF-α-induced inflammatory response by suppressing NF-κB signalling pathway in human dental pulp cells.泛连接蛋白3通过抑制人牙髓细胞中的核因子κB信号通路来抑制肿瘤坏死因子-α诱导的炎症反应。
J Cell Mol Med. 2017 Mar;21(3):444-455. doi: 10.1111/jcmm.12988. Epub 2016 Sep 29.
2
Wnt5a promotes inflammatory responses via nuclear factor κB (NF-κB) and mitogen-activated protein kinase (MAPK) pathways in human dental pulp cells.Wnt5a 通过核因子 κB(NF-κB)和丝裂原活化蛋白激酶(MAPK)通路促进人牙髓细胞的炎症反应。
J Biol Chem. 2014 Jul 25;289(30):21028-39. doi: 10.1074/jbc.M113.546523.
3
Catechins reduce inflammation in lipopolysaccharide-stimulated dental pulp cells by inhibiting activation of the NF-κB pathway.儿茶素通过抑制 NF-κB 通路的激活来减少脂多糖刺激的牙髓细胞中的炎症反应。
Oral Dis. 2020 May;26(4):815-821. doi: 10.1111/odi.13290. Epub 2020 Feb 21.
4
Semaphorin3A released from human dental pulp cells inhibits the increase in interleukin-6 and CXC chemokine ligand 10 production induced by tumor necrosis factor-α through suppression of nuclear factor-κB activation.人牙髓细胞分泌的信号素 3A 通过抑制核因子-κB 激活抑制肿瘤坏死因子-α诱导的白细胞介素-6 和 CXC 趋化因子配体 10 产生的增加。
Cell Biol Int. 2021 Jan;45(1):238-244. doi: 10.1002/cbin.11466. Epub 2020 Sep 22.
5
DXXK exerts anti-inflammatory effects by inhibiting the lipopolysaccharide-induced NF-κB/COX-2 signalling pathway and the expression of inflammatory mediators.DXXK通过抑制脂多糖诱导的NF-κB/COX-2信号通路和炎症介质的表达发挥抗炎作用。
J Ethnopharmacol. 2016 Feb 3;178:199-208. doi: 10.1016/j.jep.2015.11.016. Epub 2015 Nov 10.
6
Astrocyte elevated gene-1 participates in the production of pro-inflammatory cytokines in dental pulp cells via NF-κB signalling pathway.星形细胞增强基因-1 通过 NF-κB 信号通路参与牙髓细胞中促炎细胞因子的产生。
Int Endod J. 2018 Oct;51(10):1130-1138. doi: 10.1111/iej.12921. Epub 2018 Mar 25.
7
Anti-inflammatory effects of glutamine on LPS-stimulated human dental pulp cells correlate with activation of MKP-1 and attenuation of the MAPK and NF-κB pathways.谷氨酰胺对脂多糖刺激的人牙髓细胞的抗炎作用与丝裂原活化蛋白激酶磷酸酶-1的激活以及丝裂原活化蛋白激酶和核因子κB信号通路的减弱相关。
Int Endod J. 2015 Mar;48(3):220-8. doi: 10.1111/iej.12303. Epub 2014 Jun 25.
8
MicroRNA let-7c-5p Suppressed Lipopolysaccharide-Induced Dental Pulp Inflammation by Inhibiting Dentin Matrix Protein-1-Mediated Nuclear Factor kappa B (NF-κB) Pathway In Vitro and In Vivo.miRNA let-7c-5p 通过抑制牙本质基质蛋白 1 介导的核因子 kappa B(NF-κB)通路在体外和体内抑制脂多糖诱导的牙髓炎症。
Med Sci Monit. 2018 Sep 21;24:6656-6665. doi: 10.12659/MSM.909093.
9
Simvastatin inhibits the expression of inflammatory cytokines and cell adhesion molecules induced by LPS in human dental pulp cells.辛伐他汀抑制脂多糖诱导的人牙髓细胞中炎性细胞因子和细胞黏附分子的表达。
Int Endod J. 2017 Apr;50(4):377-386. doi: 10.1111/iej.12635. Epub 2016 Apr 15.
10
The Role of Pannexin3-Modified Human Dental Pulp-Derived Mesenchymal Stromal Cells in Repairing Rat Cranial Critical-Sized Bone Defects.泛连接蛋白3修饰的人牙髓间充质干细胞在修复大鼠颅骨临界尺寸骨缺损中的作用
Cell Physiol Biochem. 2017;44(6):2174-2188. doi: 10.1159/000486023. Epub 2017 Dec 13.

引用本文的文献

1
Effect of Oral Pathogens Associated With Pulpitis and Apical Periodontitis on Odontogenic Mesenchymal Stem Cells.与牙髓炎和根尖周炎相关的口腔病原体对牙源性间充质干细胞的影响。
Stem Cells Int. 2025 Aug 31;2025:5523197. doi: 10.1155/sci/5523197. eCollection 2025.
2
The role of NF-kappaB in the inflammatory processes related to dental caries, pulpitis, apical periodontitis, and periodontitis-a narrative review.NF-κB 在与龋齿、牙髓炎、根尖周炎和牙周炎相关的炎症过程中的作用——叙述性综述。
PeerJ. 2024 Aug 29;12:e17953. doi: 10.7717/peerj.17953. eCollection 2024.
3
Electroacupuncture exerts prolonged analgesic and neuroprotective effects in a persistent dental pain model induced by multiple dental pulp injuries: GABAergic interneurons-astrocytes interaction.

本文引用的文献

1
TNF-α-induced NF-κB activation upregulates microRNA-150-3p and inhibits osteogenesis of mesenchymal stem cells by targeting β-catenin.肿瘤坏死因子-α诱导的核因子-κB激活上调微小RNA-150-3p并通过靶向β-连环蛋白抑制间充质干细胞的成骨作用。
Open Biol. 2016 Mar;6(3). doi: 10.1098/rsob.150258.
2
Role of matrix metalloproteinases in dental caries, pulp and periapical inflammation: An overview.基质金属蛋白酶在龋齿、牙髓及根尖周炎中的作用:综述
J Oral Biol Craniofac Res. 2015 Sep-Dec;5(3):212-8. doi: 10.1016/j.jobcr.2015.06.015. Epub 2015 Jul 29.
3
Conditional TNF-α Overexpression in the Tooth and Alveolar Bone Results in Painful Pulpitis and Osteitis.
电针对多发性牙髓损伤诱导的持续性牙痛模型具有持久的镇痛和神经保护作用:GABA 能中间神经元-星形胶质细胞相互作用。
Front Immunol. 2023 Oct 26;14:1213710. doi: 10.3389/fimmu.2023.1213710. eCollection 2023.
4
Wnt4 prevents apoptosis and inflammation of dental pulp cells induced by LPS by inhibiting the IKK/NF‑κB pathway.Wnt4通过抑制IKK/NF-κB信号通路,防止脂多糖诱导的牙髓细胞凋亡和炎症。
Exp Ther Med. 2022 Dec 23;25(2):75. doi: 10.3892/etm.2022.11774. eCollection 2023 Feb.
5
METTL3 Attenuates Inflammation in Fusarium solani-Induced Keratitis via the PI3K/AKT Signaling Pathway.METTL3 通过 PI3K/AKT 信号通路减轻茄病镰刀菌诱导的角膜炎中的炎症反应。
Invest Ophthalmol Vis Sci. 2022 Sep 1;63(10):20. doi: 10.1167/iovs.63.10.20.
6
Different expression patterns of inflammatory cytokines induced by lipopolysaccharides from Escherichia coli or Porphyromonas gingivalis in human dental pulp stem cells.不同来源的脂多糖诱导人牙髓干细胞产生炎症细胞因子的表达模式差异。
BMC Oral Health. 2022 Apr 12;22(1):121. doi: 10.1186/s12903-022-02161-x.
7
Pannexin 3 channels in health and disease.缝隙连接蛋白 3 通道在健康与疾病中的作用
Purinergic Signal. 2021 Dec;17(4):577-589. doi: 10.1007/s11302-021-09805-7. Epub 2021 Jul 12.
8
PECAM1 Combines With CXCR4 to Trigger Inflammatory Cell Infiltration and Pulpitis Progression Through Activating the NF-κB Signaling Pathway.PECAM1与CXCR4结合,通过激活NF-κB信号通路触发炎症细胞浸润和牙髓炎进展。
Front Cell Dev Biol. 2020 Dec 23;8:593653. doi: 10.3389/fcell.2020.593653. eCollection 2020.
9
Inhibition of carrageenan-induced dental inflammatory responses owing to decreased TRPV1 activity by Dexmedetomidine.右美托咪定通过降低TRPV1活性抑制角叉菜胶诱导的牙齿炎症反应。
J Inflamm (Lond). 2020 May 1;17:18. doi: 10.1186/s12950-020-00245-5. eCollection 2020.
10
Analgesic and Neuroprotective Effects of Electroacupuncture in a Dental Pulp Injury Model-A Basic Research.电针对牙髓损伤模型的镇痛和神经保护作用——基础研究。
Int J Mol Sci. 2020 Apr 9;21(7):2628. doi: 10.3390/ijms21072628.
牙齿和牙槽骨中条件性肿瘤坏死因子-α过表达导致疼痛性牙髓炎和骨炎。
J Dent Res. 2016 Feb;95(2):188-95. doi: 10.1177/0022034515612022. Epub 2015 Oct 26.
4
Immune Cells and Molecular Networks in Experimentally Induced Pulpitis.实验性牙髓炎中的免疫细胞与分子网络
J Dent Res. 2016 Feb;95(2):196-205. doi: 10.1177/0022034515612086. Epub 2015 Oct 15.
5
TNF-α-induced p38MAPK activation regulates TRPA1 and TRPV4 activity in odontoblast-like cells.TNF-α 诱导的 p38MAPK 激活调节成牙本质细胞样细胞中的 TRPA1 和 TRPV4 活性。
Am J Pathol. 2015 Nov;185(11):2994-3002. doi: 10.1016/j.ajpath.2015.07.020. Epub 2015 Sep 8.
6
Expression of Pannexin3 in human odontoblast-like cells and its hemichannel function in mediating ATP release.泛连接蛋白3在人成牙本质细胞样细胞中的表达及其半通道在介导ATP释放中的功能。
Arch Oral Biol. 2015 Oct;60(10):1510-6. doi: 10.1016/j.archoralbio.2015.07.005. Epub 2015 Jul 13.
7
Toll-like receptor 4 signaling in neurons of trigeminal ganglion contributes to nociception induced by acute pulpitis in rats.三叉神经节神经元中的Toll样受体4信号传导有助于大鼠急性牙髓炎诱导的伤害感受。
Sci Rep. 2015 Jul 30;5:12549. doi: 10.1038/srep12549.
8
Proinflammatory cytokines downregulate connexin 43-gap junctions via the ubiquitin-proteasome system in rat spinal astrocytes.在大鼠脊髓星形胶质细胞中,促炎细胞因子通过泛素 - 蛋白酶体系统下调连接蛋白43间隙连接。
Biochem Biophys Res Commun. 2015 Sep 4;464(4):1202-1208. doi: 10.1016/j.bbrc.2015.07.105. Epub 2015 Jul 23.
9
Deletion of Panx3 Prevents the Development of Surgically Induced Osteoarthritis.删除Panx3可预防手术诱导性骨关节炎的发展。
J Mol Med (Berl). 2015 Aug;93(8):845-56. doi: 10.1007/s00109-015-1311-1. Epub 2015 Jul 4.
10
Chronic inflammation and angiogenic signaling axis impairs differentiation of dental-pulp stem cells.慢性炎症与血管生成信号轴损害牙髓干细胞的分化。
PLoS One. 2014 Nov 26;9(11):e113419. doi: 10.1371/journal.pone.0113419. eCollection 2014.